扫码下载
BTC $78,491.32 -1.06%
ETH $2,333.83 -3.17%
BNB $640.05 -1.61%
XRP $1.43 -1.63%
SOL $86.32 -2.20%
TRX $0.3290 +0.13%
DOGE $0.0973 -0.75%
ADA $0.2504 -1.91%
BCH $458.74 -1.58%
LINK $9.35 -1.62%
HYPE $41.66 +1.35%
AAVE $93.55 -0.54%
SUI $0.9490 -2.36%
XLM $0.1782 -1.11%
ZEC $326.11 -1.29%
BTC $78,491.32 -1.06%
ETH $2,333.83 -3.17%
BNB $640.05 -1.61%
XRP $1.43 -1.63%
SOL $86.32 -2.20%
TRX $0.3290 +0.13%
DOGE $0.0973 -0.75%
ADA $0.2504 -1.91%
BCH $458.74 -1.58%
LINK $9.35 -1.62%
HYPE $41.66 +1.35%
AAVE $93.55 -0.54%
SUI $0.9490 -2.36%
XLM $0.1782 -1.11%
ZEC $326.11 -1.29%

数字人民币双层运营架构有何讲究,钱包生态如何建设

Summary: 万丈高楼平地起,数字人民币并非空中楼阁,其搭建离不开严密而精巧的底层框架。穿透数字人民币高大上的概念,怎样的底层设计支撑起数字人民币的流通与运行?
澎湃新闻
2020-12-22 18:34:23
收藏
万丈高楼平地起,数字人民币并非空中楼阁,其搭建离不开严密而精巧的底层框架。穿透数字人民币高大上的概念,怎样的底层设计支撑起数字人民币的流通与运行?

在全球央行数字货币的赛道上,中国的央行数字货币(DC/EP)成绩亮眼,无论是研究进程还是内测试点工作有一马当先之势。

据中国人民银行原行长周小川介绍,DC/EP是一个双层的研发与试点项目计划,并非一个支付产品。DC/EP项目计划里可能包含着若干种可以尝试并推广的支付产品,这些产品最后被命名为e-CNY,即数字人民币。

按照概念,数字人民币是由人民银行发行的数字形式的法定货币,由指定运营机构参与运营并向公众兑换,以广义账户体系为基础,支持银行账户松耦合功能,与纸钞和硬币等价,具有价值特征和法偿性,支持可控匿名。

万丈高楼平地起,数字人民币并非空中楼阁,其搭建离不开严密而精巧的底层框架。穿透数字人民币高大上的概念,怎样的底层设计支撑起数字人民币的流通与运行?

 

数字人民币的发行与流通:双层运营架构

 

数字人民币采用“中央银行-商业银行/其他运营机构”的双层运营体系:第一层是中央银行,第二层为商业银行、电信运营商和第三方支付网络平台公司等。

按照央行副行长范一飞的说法,中央银行在数字人民币体系中居于中心地位,负责向指定商业银行批发数字人民币并进行全生命周期管理,商业银行等机构负责面向社会公众提供数字人民币兑换流通服务。

按照中国银行原副行长、深圳海王集团首席经济学家王永利对双层运营体系的概括梳理,央行选择在资本和技术等方面实力较为雄厚的商业银行作为指定运营机构,根据客户信息识别强度为其开立不同类别的数字人民币钱包,进行数字人民币兑出兑回服务。指定运营机构与其他商业银行及相关机构合作,共同提供数字人民币的流通服务。

数字人民币只能用于收付,不能用于发放贷款,所以不予计息。央行建立免费的数字人民币价值转移体系和金融基础设施,不向发行层收取兑换流通服务费用,商业银行也不向个人客户收取数字人民币的兑出、兑回服务费。参考现行纸钞发行相关安排,向指定兑换运营机构划拨发行费用,并建立合理有效的激励机制。

王永利指出,深圳试点数字人民币红包也揭示了这种双层运营的脉络:中签者需要下载央行统一的“数字人民币APP”,然后在选定的银行(工、农、中、建四行选一)开通"数字人民币钱包",才能获取和使用数字人民币,手机成为数字钱包的重要载体,扫码确认成为主要支付方式。

王永利由此判断,央行可以通过“数字人民币APP”获取数字人民币持有者的姓名、身份证号码、手机号码等信息,并在数字人民币平台上为每个持有者建立备查账户,形成全社会在央行的“数字货币一本账”,全面掌握数字人民币兑换、流通的全量交易信息,并可进行必要的监测分析。

指定运营机构同样需要下载央行数字人民币APP并开立账户,从而使央行成为数字人民币的清算中心,实现跨运营机构的互联互通;数字人民币每一笔收付,相关信息都要同时发送央行,央行可以全面掌握所有交易信息,而数字人民币钱包运营机构则只能了解到与本机构钱包相关的信息,如果收付款双方的数字人民币钱包不属于同一运营机构,则每个运营机构都不能掌握交易双方的全部信息,由此可以实现数字人民币的“有限匿名”。

 

央行的中心化管理职责

 

在双层运营架构中,数字人民币着重强调央行的中心化管理,同时审慎选择实力雄厚的商业银行作为指定运营商向社会公众提供数字人民币兑换服务。

范一飞撰文指出,坚持数字人民币发行的中心化管理具有重要意义:1.维护法定货币地位和货币发行权,防止数字经济时代的货币发行权旁落;2.提高支付体系效率,改善货币政策传导,同时,有利于打破零售支付壁垒和市场分割;3.维护金融稳定。数字人民币采取可控匿名机制,人民银行掌握全量信息,可以利用大数据、人工智能等技术分析交易数据和资金流向,防范打击洗钱、恐怖融资和逃税等违法犯罪行为。

周小川指出,作为第一层架构的主体,央行需要通过自身的角色设计充分调动各主体积极性,从而使得各主体的长处都能够充分发挥,具体责任包括以下方面:第一,维护数字人民币的币值稳定;第二,建设可靠的结算与清算等基础设施;第三,央行有责任促进不同支付产品之间的互联互通;第四,央行要在动态演变系统中准备好应急和替代方案。

中国银行前行长李礼辉认为,央行要保持技术的中性,更重要的是保持央行中心化管理的模式,以保证货币政策窗口机制可靠性和货币调控的效率。

要维持央行的中心化管理地位,范一飞也指出必须做到以下几点:一是统筹管理数字人民币额度,制定统一的业务标准、技术规范、安全标准和应用标准。二是统筹管理数字人民币信息,通过掌握全量交易信息,对数字人民币的兑换、流通进行记录和监测分析,完善数字时代的中央银行发行制度。三是统筹管理数字人民币钱包,在坚持数字人民币统一认知体系和防伪功能的前提下,本着双层运营的原则,采用共建、共享的方式由央行和指定运营机构共同开发钱包生态平台,同时实现各自的视觉识别和特色功能。四是统筹建设数字人民币发行基础设施,实现跨运营机构互联互通,确保数字人民币流通稳定有序。

 

100%全额缴纳准备金,不计付利息

 

双层运营体系中,需要100%全额缴纳准备金,且不计付利息。

“我国发行数字货币目标是现金M0的替代。现阶段在商业银行兑换现金时,商业银行就需要缴纳100%准备金为了防止商业银行超发数字货币;也为了增强公众对数字货币的信任,体现数字货币背后的国家信用。”中国人民大学博士后郝毅说。

国盛证券分析师宋嘉吉表示,不采用100%准备金的话,意味着商业银行有利用央行数字货币发放贷款、派生存款的可能,可能会扰乱现有金融体系。

而不计付利息也与数字人民币主要定位于M0有关。

范一飞撰文指出,根据萨缪尔森在《公共支出的纯理论》中对公共产品的定义,法定货币属于公共产品。因此,各央行不会对现金交易收取手续费,相关设计、生产、调运、仓储、回笼和销毁成本均由政府负担。数字人民币也属于纯公共产品。人民银行对数字人民币执行与现金一致的免费策略。央行建立免费的数字人民币价值转移体系和金融基础设施,不向发行层收取兑换流通服务费用,商业银行也不向个人客户收取数字人民币的兑出、兑回服务费。

 

以广义账户体系为基础:账户松耦合

 

相比现金,数字人民币还将给用户带来一种全新的体验:不用去商业银行开户,只要下载央行数字钱包App并完成注册就可以使用在线支付了。

孙扬表示,央行数字货币以广义账户体系为基础,即央行数字货币可以脱离传统银行账户实现价值转移,使交易环节对账户的依赖程度大幅降低,是一种松耦合的账户体系。所以对用户和企业来说,如果只是日常使用数字人民币进行小额支付,完全无需跑到商业银行或者商业机构去开户,只要下载一个央行数字钱包App,完成注册就能使用央行数字货币进行转账。

孙扬还指出,除了将数字钱包里数字人民币取出或者向数字钱包里充值之外,用户与用户之间的相互转账无需绑定账户。数字货币钱包并不是银行账户。

“松耦合的优势在于,可得性很高,有利于普惠金融,对于农村偏远山区等意义重大,只要有能标记你身份的合法证件账户,都可以作为承载数字货币钱包的账户。”孙杨说。

李礼辉也指出,数字货币采用账户松耦合+数字钱包,实现端对端转移,可以实现可控的匿名支付。外国人到中国以后,也可以申请数字钱包从而获得支付的便利。

“劣势是依旧存在洗钱风险。即使对匿名账户采取限额管理,但在数字化时代,仍存在利用科技技术,控制大量匿名账户进行小额交易,达到洗钱的目的。”郝毅表示。

孙扬也认为,松耦合对于安全和风控提出了要求,其他的账户体系,比如社保、驾照、身份证、学生证等证件可能不具备金融机构的线上风控能力,这需要央行数字货币系统在KYC和风控方面部署较多的技术确保安全。

宋嘉吉指出,理想中的“松耦合”是小额支付无需与银行账户绑定(大额支付需要),但我们预计这一情形较难实现,原因是只要涉及到不同银行,就需对用户身份做标记,才能不发生紊乱,而这一标记正是“账户”的概念。

 

数字人民币生态体系

 

央行数字货币研究所所长穆长春此前表示:“建设数字人民币的生态,需要探索指定运营机构和其他的商业银行以及其他商业机构的合作模式。”

范一飞表示,为确保数字人民币广泛可得,且不对现有金融市场带来大的冲击,需充分发挥其他商业银行及非银行支付机构在数字人民币体系中的积极作用。作为指定运营机构的商业银行与其他商业银行及相关机构一起,在人民银行监管下承担数字人民币的流通服务并负责零售环节管理,实现数字人民币安全高效运行,包括支付产品设计创新、场景拓展、市场推广、系统开发、业务处理和运维等服务。

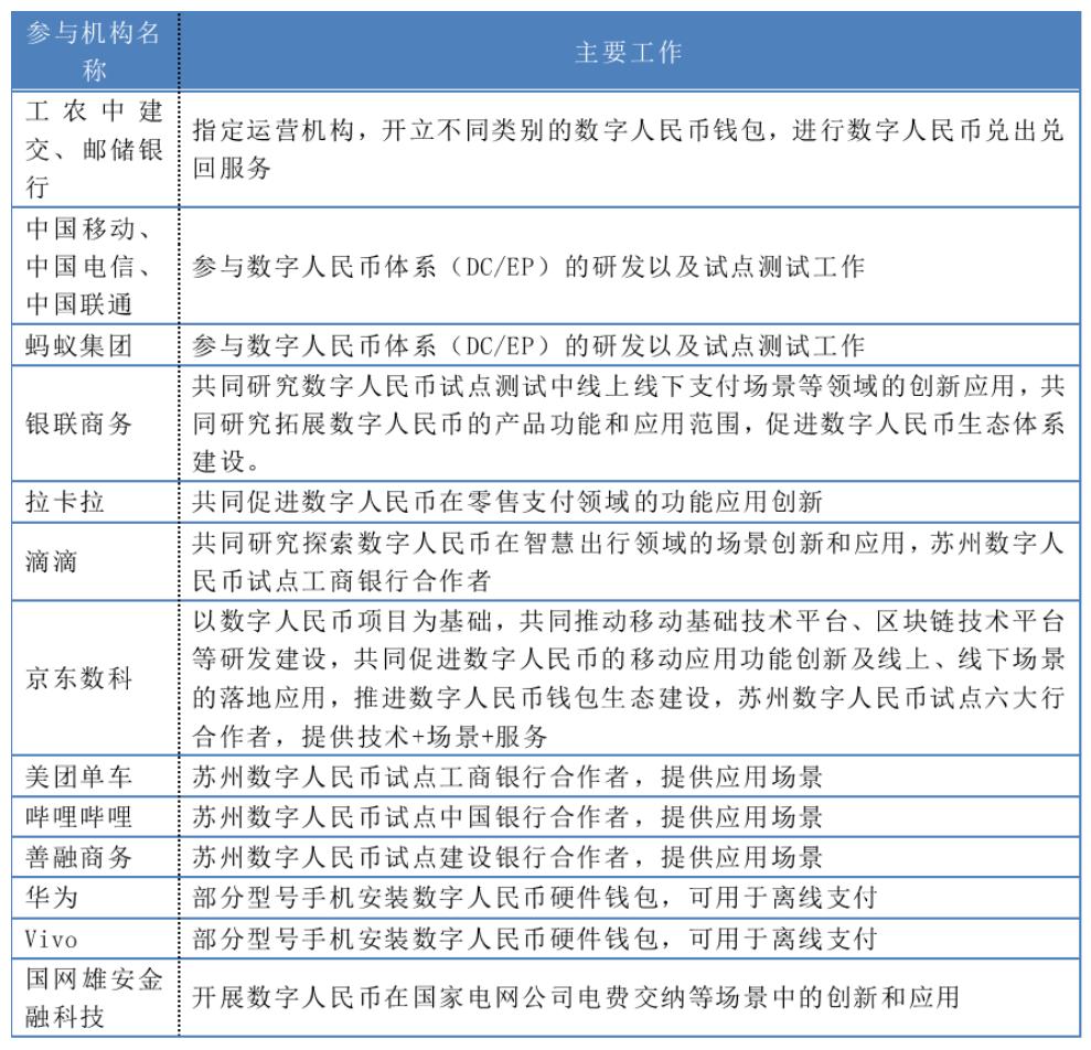
今年以来,多家互联网科技公司、支付公司、清算机构等主体都先后加入数字人民币项目,主要承担应用场景研发合作的工作,不断丰富数字人民币生态体系。澎湃新闻将目前曝光的参与机构整理如下表:

image

参与数字人民币项目的部分机构

那么,这些企业是如何与运营机构合作,参与到数字人民币生态中的?

12月11日,苏州双十二数字人民币红包活动的抽签结果公布,中签者下载数字人民币钱包后,作为数字人民币指定运营机构的六大国有银行(工农中建交和邮储银行)的合作方也浮出水面:农业银行、邮储银行、交通银行只能选择是否接入京东APP;建设银行除京东外,能选择是否接入善融商务(建设银行旗下B2C购物平台);中国银行除京东外,能选择是否接入哔哩哔哩;工商银行的合作方最多,除京东外,还有美团单车和滴滴出行。

其中,京东数科是首个与工、农、中、建、交、邮储六大行均开展合作并接入数字人民币电商平台消费试点场景的科技公司。“在数字人民币试点中,京东商城和京东数科提供了技术+服务+场景。”京东数科数字人民币项目负责人彭飞表示。

他指出,京东数科在数字人民币试点中的工作主要对接三类主体:第一,央行及数研所;第二,数字人民币指定运营机构(六大行);第三,各类商家。

 

在此次曝光的数字人民币钱包中,数字人民币App可以向六家银行分别合作的机构推送子钱包。

一位业内人士对澎湃新闻记者表示:“这是一个非常有趣的创新,因为在目前的加密数字货币系统中,用户只能通过私钥来控制钱包,每个钱包都是相互独立的,没有“母钱包-子钱包”的范式,更没有子钱包推送功能。这种新型的钱包范式,会给DC/EP带来更多的应用场景。

他还认为,子钱包的隐私保护性印证了数字人民币的另一个功能:可控匿名性。大家也不需要担心在正常经济生活中使用数字人民币会泄露个人隐私的问题。

 

数字人民币试点地区有望扩大

 

2020年4月19日,中国人民银行数字货币研究所相关负责人表示,数字人民币研发工作正在稳妥推进,先行在深圳、苏州、雄安新区、成都及未来的冬奥场景进行内部封闭试点测试。

当前,四大试点城市的内测试点工作都在不断推进中,主要集中在零售、交通卡充值、餐饮等小额、零售、高频的业务场景。

此外,北京、上海、海南、重庆、香港等地也提到了对数字人民币的探索。

8月22日,海南省副省长沈丹阳在“2020金牛资产管理论坛”上提到海南将积极争取法定数字货币试点在海南自由贸易港跨境贸易中的应用。

9月29日,北京市金融监管局和经济和信息化局发布通知称,将积极争取国家先行先试政策支持,在中国人民银行指导下,探索央行法定数字货币在北数所数据交易支付结算中的应用,打造符合数据交易特征的支付结算体系。

11月24日,中新金融峰会“中国—东盟金融合作与人民币国际化”论坛上,重庆市副市长李波表示,重庆会积极争取开展数字贸易和数字货币的跨境支付试点,探索以数字货币的方式助力人民币跨境使用。

12月4日,根据香港金融管理局官网,香港金管局总裁余伟文在《金融科技新趋势——跨境支付》一文中提到,香港金管局正在与央行数字货币研究所研究使用数字人民币进行跨境支付的技术测试,并作相应的技术准备。

12月10日,《中共上海市委关于制定上海市国民经济和社会发展第十四个五年规划和二〇三五年远景目标的建议》正式发布,其中提出“积极争取数字人民币运用试点”。

鉴于数字人民币前期准备工作较为充分、内部测试进展顺利,中关村互联网金融研究院首席研究员董希淼在《破除对数字人民币的四个误解》中建议,进一步扩大数字人民币试点测试范围,并尽快正式推出数字人民币,更好地满足公众在数字经济时代对法定数字货币的使用需求。

他表示,有序扩大试点测试城市。一方面可增加北京、上海、杭州等京津冀、长三角等数字经济发展较快的城市,一方面可增加兰州、乌鲁木齐、拉萨等金融基础设施相对薄弱的西部城市。

warnning 风险提示
app_icon
ChainCatcher 与创新者共建Web3世界