全景式解析公链赛道新锐 Fantom
新公链浪潮再起辅以 yearn.finance 创始人 Andre Cronje 的疯狂喊单,Fantom 代币 FTM 币价在短短两个月内涨逾 8 倍,总质押占比过半,网络独立地址数相比半年前激增超 50 倍现已突破 60 万。而 Fantom 近期推出的 3.7 亿枚 FTM 生态激励计划赋予了 Fantom 生态更大的想象空间。
为深入了解 Fantom,链闻将从 Fantom 与 Andre Cronje 的关系、CEO 在内团队成员的重大变动以及 Fantom 平台特点和进展等方面来逐一解释和探究,并将对 Fantom 现有 70 多个生态项目进行梳理。
一、团队:管理层和组织架构经过大幅调整
Fantom 成立于 2018 年 1 月,最初是一个由韩国开发者 Byung Ik Ahn 创立的基于 DAG 的智能合约平台。而当前 Fantom 官网列出的 27 位团队成员信息中,位于澳大利亚悉尼的 Michael Kong 现担任首席执行官兼首席信息官,而 Andre Cronje 于 2018 年 9 月份作为技术顾问加入 Fantom,目前为 DeFi 架构师,在团队列表中位列第二,可见其在 Fantom 项目中的关键地位,在今年年初其还排在列表靠后位置。另外,当前的首席技术官 Quan Nguyen 在 2018 年 8 月加入 Quan Nguyen,先后担任软件开发者、首席架构师和首席技术官,在此之前还曾在 IBM 和纳斯达克任职软件工程师。

Fantom 当前官网团队信息
值得关注的是,在通过对比当前官网团队信息与 2018 年 8 月发布的 v1.6 版白皮书以及 Fantom 此前公布过的信息后发现,Fantom 团队、董事成员以及顾问进行过大幅调整或重组。在项目成立当年兼任 CEO 的创始人 Byung Ik Ahn 目前未列入在当前官网团队列表当中。Byung Ik Ahn 拥有延世大学计算机科学博士学位,是食品技术 O2O 公司 Siksin 的 CEO 和创始人,同时也是韩国食品技术协会的会长,也因此,根据此前的一项采访,该项目创立的初衷是希望将 Fantom 能够运用于食品技术领域,并将其构建成用于实时加密货币支付的快速、可扩展的基于 DAG (有向无环图)的智能合约,但从 2019 年开始,Byung Ik Ahn 很少在社交网络上谈论过 Fantom,也未接受过相关采访。

2018 年白皮书中 Fatom 团队信息
其次是,在 2018 年 3 月份开始任职首席信息官的 Michael Kong 从 2020 年 9 月份起兼任 Fantom 首席执行官。另外,v1.6 版白皮书列出的共四十多名成员中,大多数团队成员(多为韩国人)、平台开发者以及顾问已于 2018 年后半年至 2019 年间离开 Fantom。
二、2018 年共融资逾 4000 万美元
关于融资,Fantom 在 2018 年上半年就完成了预定的代币总供应量的 40% 的代币销售,通过种子轮以及两轮私募共筹集到 4000 万美元,投资方包括 Hyperchain Capital、Signum Capital、8Decimal、Arrington XRP Capital、Bibox Fund、Link VC、Nirvana Capital、JRR Crypto、Block VC、中国私募股权基金九鼎投资(JD Capital)、Kosmos Capital、Lemniscap、以及回向区块链基金(Transference Blockchain Fund)等。在完成私募后,Fantom 又通过公开销售筹集到265 万美元。
除此之外,Alameda Research、BlockTower Capital 以及在 2018 年向 Fantom 投资 250 万美元的 Hyperchain Capital 于今年上半年相继通过购买了价值 3500 万美元、2000 万美元、1500 万美元的 FTM,并进行了质押。
三、Fantom 平台特性和进展
Fantom 是一个为企业和应用程序提供分类账服务的区块链网络,由其基于 DAG(有向无环图)改进版本的的高级 aBFT (异步拜占庭容错)共识机制 Lachesis 驱动,最初用来解决区块链三角困境。
Lachesis 具有的特点包括异步、无领导(Leaderless)、拜占庭容错(Byzantine Fault Tolerant)和最终确定性(Finality),简单来说,可在 1 至 2 秒之内完成一笔交易,另外,交易一旦被包括在一个区块中后任何一方都不能更高或撤销交易(最终确定性)。Lachesis 还可供开发者使用 EVM 或 Cosmos SDK 创建任何类型的私有和公共分布式账本。
2019 年 12 月 27 日,Fantom 实现了第一个关键里程碑事件,推出了与 EVM 兼容的 Opera 主网,并通过 Solidity 和 EVM 提供完整的智能合约支持,也就是说,Fantom 可以允许任何基于以太坊的 DApp 无缝迁移到 Fantom。今年 4 月份,Fantom 推出了 Go-Opera 升级,性能方面平均 TTF (达到最终状态)约为 1 秒,P2P 同步速度也提高了 3 倍。
另一方面,Opera 主网采用类似于权益证明(PoS)机制来确保网络免受潜在的 Sybil 攻击,验证者可以赚取 epoch 奖励和交易费用,FTM 持有者也可以将其代币委托给验证者来赚取质押奖励。此前验证者的最低要求为 317.5 万 FTM,今年年中在经过链上治理提案投票后将验证者最低质押数量降低到 100 万枚 FTM。
项目管理和治理方面,目前 Fantom 基金会在负责网络的治理,由社区和验证者节点来提供建议。不过 Fantom 计划推出一个治理智能合约,允许验证者和代币持有者确定 Fantom 的发展方向,并通过硬分叉或软分叉批准对底层共识的更改。
四、FTM 代币分配模型和作用
Fantom 的代币分配模型在 2018 年发布白皮书后进行了部分修改。2018 年发布的 v1.6 白皮书中,FTM 总量 31.75 亿枚,采用通货膨胀模型来扩展生态系统,其中通货膨胀总额的 20% 用于奖励节点,其余用于为 Fantom 平台用户提供激励。

2018 年 v1.6 白皮书中 FTM 分配模型
而修改后,FTM 的最大供应量为 31.75 亿枚。当前流通中的 FTM 代币有 25.41 亿枚,其余继续保留用作预质押奖励。此外,Andre Cronje 在 2019 年在电报群发布的内容显示,除分配给代币销售(40%)、团队和创始人(15%)、顾问(15%)之外,另外 30% 会用作区块奖励。其中,2018 年种子轮(160 万美元)和两轮私募的单价分别为 0.016 美元、0.031 美元、0.035 美元,公开销售(265 万美元)的单价为 0.04 美元。
当前,除预留下的质押奖励外,其他代币全部被释放。根据 Messari 制作的图表,预计在 2023 年 10 月份开始预留的质押奖励会全部分发完毕。

释放图表,来源 Mesari_
通过 Fantom 平台特性我们也可以看出,FTM 在 Fantom 网络上有质押、治理、支付网络费用等作用。
五、Fantom 生态从跨链桥、DEX、NFT 等逐渐展开
总体来说,Fantom 从官方 DeFi 套件入手,再通过生态项目捐赠和激励等活动不断壮大生态,生态图景(超 70 个)则围绕跨链桥(5 个)、去中心化交易所或 AMM(15 个)、收益优化器(8 个)、NFT(9 个)、借贷(4 个)、IDO 平台(4 个)等领域逐渐展开。不过,Fantom 生态大都处于发展早期阶段,但也有一小部分项目在近期取得了一定程度的突破。
截至 9 月 13 日,Fantom 上 DeFi 项目的总锁仓量达到 13 亿美元,与 8 月初的 3 亿美元增加了 3 倍多,其中,SpookySwap、Curve、Beefy Finance、Scream 以及 SpiritSwap 的锁仓量均超过了 1 亿美元。

Fantom 总锁仓价值
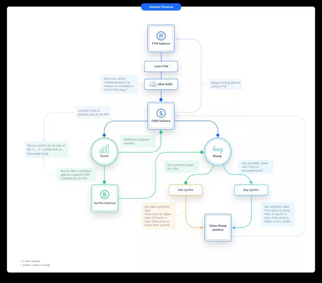
就 Fantom 官方的 DeFi 发展而言,去年就上线了涵盖借贷、借款和合成资产的全功能 DeFi 套件 Fantom Finance,也是基于异步拜占庭容错(aBFT)共识推出的平台,主要有 fMint、fSwap 和 fLend 三个板块,其中,在 fMint 板块中,用户能够直接在官方钱包 fWallet 上锁定 FTM 封装代币 wFTM 来铸造合成资产 fUSD、fBAND、fBNB、fBTC、fETH 以及部分法定货币的合成资产,铸造费用为 0.5%,目前合成资产兑换板块 fSwap 和借贷板块 fLend 还尚待完善。

Finance Finance 工作机制
而关于生态激励,Fantom 在今年 6 月份对十来个项目进行了捐赠,包括多功能流动资金池分析工具 APY.vision、DEX 和 AMM 协议数据分析工具 Cryptokek、跨链 DeFi 应用 Millennial Finance、多合一 DeFi 平台 ZooCoin、收益优化器 Mushroom、AMM 协议 SpookySwap 和 SpiritSwap 等。就在上个月,Fantom 又推出 3.5 亿枚 FTM 激励计划,将为 Fantom 上 TVL 超 500 万美元的项目发放 FTM 代币奖励,数量从 100 万至 500 万不等,目前来看满足此条件的至少有 10 个项目。

接下来我们将对 Fantom 生态项目进行逐一梳理。
跨链桥
AnySwap(热门项目)
(https://anyswap.exchange/bridge)
Anyswap 基于 Fusion DCRM (分布式控制权管理)技术,是一个安全多方计算网络(SMPC Network)协议,允许用户在多个公链生态间通过资产跨链路由服务完成资产的跨链和跨链兑换,目前支持 Fusion、以太坊、币安智能链、Fantom、Heco、OKExChain、Arbitrum、xDAI 和 Polygon。当前在币安智能链跨链至 Fantom 网络仅支持 BNB 和 BUSD,在以太坊和 Fantom 间支持 USDC、DAI、fUSDT-USDT 等转移。
去年年底基于 Fantom 的 Anyswap (https://ftm.anyswap.exchange/dashboard)也正式上线。此外,Anyswap NFT 跨链桥测试网也在本周上线,目前仅支持以太坊和 FTM 上 NFT 跨链。
推荐阅读:《三分钟了解 Anyswap:跨生态全种类资产交换协议》
https://www.chainnews.com/articles/136210226468.htm
multichain.xyz(热门项目)
(https://multichain.xyz/)
multichain.xyz 是 Anyswap 团队和 yearn.finance (YFI)创始人 Andre Cronje 基于 Anyswap SMPC Network 共同开发的多链跨链平台 multichain.xyz,支持 Fantom、以太坊、币安智能链、Polygon、Avalanche、火币生态链、OKExChain 等区块链上的多个代币转移。
Ren Protocol
(https://bridge.renproject.io/mint)
今年 5 月底,资产跨链协议 Ren Protocol 在其 RenVM 中集成 Fantom,目前允许用户通过 RenBridge 将 BTC、BCH、DOGE、ZEC、DGB、FIL 以及 LUNA 跨链至 Fantom。
cBridge
(https://cbridge.celer.network/#/)
cBridge 是由二层扩容平台 Celer Network 推出的跨链支付网络,用户可使用 cBridge 在 Fantom、Optimism、Avalanche、OKExChain、xDAI、Ethereum、Arbitrum、币安智能链(BSC) 以及 Polygon 之间进行完全非托管、高速低成本跨链和跨层转账。
xPollinate
(https://www.xpollinate.io/)
xPollinate 是由 Web3 构建者社区 1Hive 和 lifimesh 构建的一个跨链桥,接口允许访问 Layer2 互操作性协议 Connext 的通用跨链交易协议 NXTP,支持在 Fantom、Matic 以及币安智能链上兑换 USDC、USDT 和 DAI。目前,xPollinate 还处于 Alpha 测试阶段,V2 版本遭遇一些问题,当前正在维护当中。
钱包
fWallet
(https://pwawallet.fantom.network/#/)
fWallet 是由 Fantom 基金会推出的 Opera 主网原生钱包,可支持发送、接收 Fantom 生态资产以及质押 FTM 并访问 Fantom 生态。支持 Windows、macOS、Linux、iOS 以及安卓系统。
Fantom Safe
(https://safe.fantom.network/#/welcome)
Fantom Safe 是一款面向共同保管加密资产或收藏品的、基于 Gnosis Safe 的多签钱包。
除 fWallet 之外,MetaMask、Ledger、Math Wallet、Edge、Coin98 Wallet、Coinbase Wallet 等钱包也支持 Fantom。
浏览器
FTMScan
(https://ftmscan.com/)
FTMScan 是由 Etherscan 团队构建的区块链浏览器。
Fantom Explorer
(https://explorer.fantom.network/)
Fantom Explorer 是 Fantom 基金会构建的浏览器。
DEX/AMM
SpookySwap(热门项目,获 Fantom 基金会捐赠)
(https://spookyswap.finance/)
SpookySwap (BOO)于今年四月份推出,目前已发展成为 Fantom 上成交量最大的 DEX 和 AMM 协议。SpookySwap 从 9 月份开始成交量接连创下新高,9 月 8 日单日交易量达到近 1.6 亿美元。SpookySwap 还在官网上集成了 Anyswap 桥,并将在今年三、四季度推出限价订单功能以及推出 NFT 平台。
具体来说,SpookySwap 支持 Fantom 生态内资产兑换,每笔交易的平台交易费用为 0.2%(限价订单为 0.22%),其中,0.17% 会返回至流动池作为对流动性提供者的奖励,0.03% 将奖励给 xBOO 质押者。BOO 是 SpookySwap 的治理代币,最大供应量为 13,666,000 枚,其中 LP 挖矿奖励占比达到 72.7%。
Curve(https://ftm.curve.fi/)
今年 2 月份, Curve Finance 部署到了 Fantom 平台上,当前的锁仓量超过 3 亿美元。
SpiritSwap(热门项目,获 Fantom 基金会捐赠)(https://inspirit.spiritswap.finance/)
SpiritSwap (SPIRIT)也得到过 Fantom 基金会的捐赠,其设计类似 Uniswap 恒定自动做市机制,会向每笔兑换收取费用并分配给流动性提供者,近一周的单日交易量在 3000 万美元左右。此外,SpritSwap 还创新性地推出了可将单个代币一键转换为 LP 代币的 Zapper 功能,目前还在构建投资组合页面、无损彩票等功能。
SpiritSwap 的协议代币为 SPIRIT,总量 10 亿枚。SPIRIT 可通过挖矿赚取,锁定还获得治理代币为 inSPIRIT,inSPIRIT 不能转移,不过能赚取兑换费用。SpiritSwap 会向每笔兑换交易收取 0.3% 的费用,其中 5/6 的费用会给予流动性提供者,剩余 1/6 将划入协议费用金库,用于回购 SPIRIT 和向 inSPIRIT 持有者分发。每笔挖矿存款也将产生 1% 的费用,这部分费用也会用来回购销毁代币。
HyperJump(获 Fantom 基金会捐赠)
(https://hyperjump.fi/home-ftm.html)
HyperJump 是一个在 Fantom 和币安智能链上的跨链 DEX,有兑换和挖矿两个板块,并结合了 NFT 和游戏元素。今年 6 月份,HyperJump 还获得过 Fantom 基金会的资助。
HyperJump 代币经济学较为创新,在 Fantom 和币安智能链上各有两种代币,其中,在 Fantom 上,HyperAurora (AURORA)代币被设计为具有被动收益特点的通缩代币,除购买之外的所有交易(包括在 DEX 上售出、转账以及向 AMM 添加或移除流动性)都会进行 0.5% 至 15% 的「销毁」,具体取决于基于 FTM 价格的曲线,「销毁」部分中,50% 会直接分配给代币持有者钱包,25% 会永久销毁,另外 25% 分配给销毁保险库来推动开发。HyperOrillium (ORI)代币是挖矿奖励代币,LP 存款的 1% 会用来回购和销毁 ORI,另外,HyperJump AMM 中 0.05% 的兑换费用也会用来回购。
SushiSwap
(https://app.sushi.com/swap)
SushiSwap 在今年 3 月份就将合约部署到 Fantom 上。根据 DeBank 数据,目前 SushiSwap 在 Fantom 上的锁仓量为 530 万美元。
ZooCoin(获 Fantom 基金会捐赠)
(https://zoocoin.cash/)
ZooCoin 是一个由 Fantom 驱动的 DeFi 生态系统,有去中心化交易所 ZOODEX、DEX 聚合器 ZooTrade、可监控交易对的专用交易和投资解决方案 ZooCharts、仪表板 ZOOWALLET、NFT 市场 ZOOPET 多个产品。
Liquid Driver
(https://www.liquiddriver.finance/)
Liquid Driver (LQDR)是 Fantom 生态的一个早期流动性挖矿项目,最近还与 SpookySwap、SpiritSwap 和 Waka Swap 建立了合作关系,为与合作项目代币的相关资金池 LP 提供 LQDR 和 wFTM 奖励。Liquid Driver 目前的锁仓量约为 1600 万美元。此外,Liquid Driver 还有一个彩票产品,用户可通过选择销毁 LQDR 来购买彩票。
PaintSwap
(https://paintswap.finance/)
PaintSwap 不仅是 Fantom Opera 上的去中心化交易所和 AMM 协议,同时也内置 NFT 市场平台,可创造、销售和交易 NFT。
StakeSteak
(https://stakesteak.com/)
StakeSteak 于今年 5 月份正式上线,主要产品为 Fantom 上首个计息稳定币 iFUSD,用户质押的 FUSD 时间越长,就可获得额外的 FUSD。与 iFUSD 互为补充的另外两个组件为 FUSD LP 池和 xSTAKE,其中,用户可在 SpiritSwap 上为 StakeSteak 支持的 FUSD 资产对提供流动性,并将 LP 代币质押在 StakeSteak 上来赚取 STEAK 奖励,而 xSTAKE 类似于 xSUSHI,可通过质押 STAKE 获得,FUSD 持有者和 xSTEAK 持有者可从矿池中赚取收入。
AntiMatter
(https://antimatter.finance/)
9 月上旬,跨链永续衍生品协议 AntiMatter 宣布将在 Fantom 上部署永续期权和金融 NFT 产品。
Graviton
(https://graviton.one/)
Graviton 由预言机系统 Gravity Protocol 开发团队 VenLab 构建,是一个包装资产的通用跨链流动性协议,当前聚合了 SuSy (可从 Waves 跨链至币安智能链)、Multichain.xyz 和 Ren 跨链桥,为以太坊账户所有者提供了一个基础设施,让其可以通过镜像账户访问其他网络,具体来说,通过在目标链上构建镜像账户(mirror account)并创建封装代币提供对多个网络的无缝访问。
今年 8 月份,Graviton 和 Fantom 建立了合作关系,双方将共同推动源自 Fantom 网络的封装资产的流动性。
Elk Finance
(https://app.elk.finance/)
Elk Finance 是一个跨链流动性网络,允许在 Avalanche、Polygon、Fantom、火币生态链、币安智能链以及 xDai 之间兑换代币。Elk Finance 在完成跨链兑换过程中发挥重要作用的是 ELK 代币,在跨链兑换路径中,先在第一条链上将要转换的代币兑换为 ELK 代币,然后经过 ELK 主网智能路由进行跨链转移,再在第二条链上再将 ELK 转换为目标代币。
Injective Protocol
(https://injectiveprotocol.com/)
今年年初,Injective Protocol 与 Fantom 达成合作关系来加速合成资产的采用,允许用户在 Injective 上交易基于 Fantom 的合成资产。
Hoop.finance
(https://hoop.finance/)
Hoop 是即将在 Fantom 上的推出的 Curve 分叉版本,是一个稳定币 AMM 协议。交易费用会在 HOOP 代币质押者和流动性提供者之间平均分配。目前官方网站未列出团队信息。
Orion Protocol
(https://www.orionprotocol.io/)
今年 4 月份,Fantom 与流动性聚合协议 Orion Protocol 达成合作关系,将使得用户能够直接在 Fantom 钱包中获得 Orion 的流动性。
收益优化器
Beefy Finance(热门项目)
(https://app.beefy.finance/)
Beefy Finance (BIFI)是一个在币安智能链、Fantom、Avalanche 等区块链上的多链收益优化器,会通过各种流动性资金池、AMM 以及其他收益挖矿机会为其用户最大化收益。根据官网数据显示,截至撰稿时,Beefy Finance 在币安智能链上的锁仓量达到 4.6 亿美元,Fantom 上为近 2 亿美元。
Mushroom Finance(获 Fantom 基金会捐赠)
(https://www.mushrooms.finance/)
Mushroom Finance 是一个在以太坊、币安智能链、Fantom 和 Polygon 上的收益优化器,专注于通过自动投资组合再平衡工具 MushMon 等产品为用户获取更优收益。
Millennial Finance (获 Fantom 基金会捐赠)
(https://mlnl.finance/)
Millennial Finance (MLNL)是一个跨链 DeFi 应用,当前支持 Polygon 和 Fantom,可使用户将持有的任何代币添加至支持网络上 AMM 中的流动性资金池或机枪池。Millennial Finance 最核心的产品 Vault Zap 能够使用户将持有的任何代币添加至其他网络上的任何机枪池,Zap 工具会在中间帮助用户进行转换。
Ester Finance
(https://ester.finance/)
Ester Finance (EST)也是一个在 Fantom 上的早期收益优化器,当前的锁仓量为 1.58 亿美元。
Reaper Farm
(https://www.reaper.farm/)
Reaper Farm 是一个 Fantom 上的收益聚合器,当前的锁仓量超过 4300 万美元。
Glim Finance
(https://www.grim.finance/)
Glim Finance 是一个基于 Fantom Opera 构建的收益优化器,也是 Beefy Finance 的一个分叉项目,允许用户将 LP 代币放在 Grim Vaults 中赚取收益。当前 Glim Finance 的锁仓量为 1000 多万美元。
Popsicle Finance
(https://app.popsicle.finance/)
Popsicle Finance 是一个面向流动性提供者的多链收益率优化平台,目前支持以太坊、币安智能链和 Fantom,旗下有专为 Uniswap 设计的 LP 自动化管理器 Sorbetto Fragola、可自动最大化用户收益的流动性聚合器 Sorbetto Limone (即将推出)、允许用户将 LP 代币作为抵押品来借入其他资产的借贷协议 Gelateria (即将推出)以及 USDT 封装器 Frapped 等产品。
今年 3 月份, Popsicle Finance 还与 Multichain.xyz 合作推出 fUSDt,目前可在币安智能链和 Fantom Opera 上使用,之后将支持更多区块链。
值得一提的是,8 月份, Popsicle Finance 的 Sorbetto Fragola 产品遭到黑客攻击,损失超 2000 万美元。
yearn.finance
(https://yearn.finance/)
今年二月份,Fantom 基金会发推称,yearn.finance 的机枪池产品即将支持 Fantom。
借贷
Scream(热门项目)
(https://scream.sh/)
Scream 是一个基于 Fantom 上的借贷协议,算是 Fantom 生态最大的借贷平台,支持 FUSDT、BTC、WFTM、FUSD、DAI、ETH 和 USDC,目前的借款总量达到 2.7 亿美元,供应总量为 4.3 亿美元。9 月上旬,Scream 还集成了 Chainlink 价格流。
Tarot
(https://www.tarot.to/)
Tarot 是一个 Fantom 上的流动性代币(LP 代币)借贷平台,允许用户根据其 LP 代币的价值获得 5 至 10 倍的贷款。当前,Tarot 上的借款总量达到近 4000 万美元,总锁仓量为 8000 万美元。
Cream Finance
(https://app.cream.finance/)
Cream Finance 于今年一季度正式在 Fantom 上线,允许用户借贷 Fantom 支持的资产,具体包括 wFTM、CREAM、WETH、wBTC、DAI、USDC、YFI、SUSHI、AAVE、CRV、BAND、KP3R、sUSD、COVER、HEGIC、LINK、SNX、SFI、FRAX。Cream Finance 在 Fantom 上的借款总量当前为不到 300 万美元。
UniLend
(https://unilend.finance/)
今年 2 月份,DeFi 交易及借贷协议 UniLend 宣布将支持 FTM 和 Fantom 合成资产的交易和借贷。不过目前尚未开启支持。
NFT
Rarity(热门项目)
(https://github.com/andrecronje/rarity)
Rarity 是 yearn.finance (YFI)创始人受 Loot 启发在 Fantom Opera 上推出的冒险游戏。Rarity 总量没有限制,召唤师每天可以通过冒险赚取 xp 经验值,经验值可用来升级,获得特技和其他技能。
Artion
(http://artiongalleries.com/)
Fantom 基金会在 8 月底称,基金会目前正在最后敲定 NFT 市场平台 Artion,没有平台佣金。
SuperFarm
(https://superfarm.com/)
SuperFarm 是一个综合 NFT 市场平台,有 NFT 发布平台(NFT Launchpad)、NFT 挖矿(NFT Farming),还将推出 NFT 生成工具、NFT 市场平台以及 NFT 交平台。今年 4 月份,SuperFarm 表示将在 Fantom 上发布独家 NFT 以及启动 NFT 挖矿。
Fantom Punks
(https://fantompunks.com/)
Fantom Punks 是 Fantom 上的朋克项目,总量为 1 万枚,目前已售空。
World of Umans
(https://www.worldofumans.com/)
World of Umans 为随机手绘 NFT 项目,有几款 NFT 产品,其中 Bit Umans 是由数字艺术家 Uman 在 Fantom 上发售的像素 NFT (Pixel Umans NFT),总量为 500 枚,目前已售空。
Gantom Stones
(https://gantomst.one/)
Gantom Stones 是 Fantom 上的一个宝石生成艺术平台,总量有 1 万枚,已售出约 3300 枚,目前铸造一枚需要 337 FTM。
Fantums
(https://fantums.com/)
Fantums 是在 Fantom 上的 Opera 主题生成艺术数字收藏品,治理代币为 Fantums of Opera (FOO)。
FantomLoot
(https://fantomloot.com/)
FantomLoot 是在 Fantom 上的一个 Loot 仿盘项目,总量有 8000 个,铸造价格为 49 FTM。
NFTees
(https://officialnftees.com/)
NFTees 是在 Fantom 上的一个与定制 T 恤关联的 NFT 项目,
IDO 平台
FTMPad
(https://ftmpad.com/)
FTMPad 是 Fantom 生态算法稳定币项目 Tomb Finance 推出的孵化器和 IDO 平台,已为借贷协议 Scream 完成首次 IDO。
FantomStarter
(https://www.fantomstarter.io/)
FantomStarter 是一个去中心化的多链投资协议,将支持 Fantom、币安智能链、以太坊以及 Polygon 上的项目。
9 月中旬,FantomStarter 的运营商 MultiFantom 完成了 53.2 万美元的种子融资,公司估值为 360 万美元,投资方包括 Spark Digital Capital、Solidity Ventures、Ankr Network、Signum Capital、ZBS Capital 以及一些天使投资人。FantomStarter 已为其 IDO 开启白名单活动。
Tosdis Finance
(https://tosdis.finance/)
Tosdis Finance 是一个一站式 DeFi 互操作解决方案,目前其质押即服务(Staking-as-a-Service)系统允许 TosDis 为所有以太坊和币安智能链上的项目提供质押服务,还提供流动性挖矿、创新项目孵化器、跨链桥、流动性质押等服务。Tosdis Finance 在今年 7 月份在 Fantom 主网上线,另外,还将帮助 Fantom 上的项目进行 IDO。
Fantom Oasis
(https://oasislaunch.me/)
Fantom Oasis 是一个由几位 Fantom 持有者发布的 IDO 平台,目前已经完成了公开销售。
稳定币
Tomb Finance
(https://tomb.finance/)
Tomb Finance 是 Fantom 生态与 FTM 挂钩的算法稳定币项目,根据 Tomb Finance 的 Gatekeeper 机制,每当有人卖出 TOMB 时都会收取服务费,以此作为一种保护机制,服务费会随着实时 TOMB 价格与 FTM 价格计算,从 1% 至 26% 不等。
不过在 9 月上旬,Tomb Finance 因服务费征收机制 Gatekeeper 被利用引发了恐慌性抛售。
Frax
(https://app.frax.finance/)
今年 4 月份,Frax 成为了首个桥接到 Fantom 上的算法稳定币项目。Fantom 上的 SpiritSwap 还提供 FRAX-FTM 挖矿。
互操作
Clover Finance
(https://clover.finance/)
Clover Finance 是波卡生态智能合约平台,可使兼容 EVM 的项目将其合约迁移到波卡。今年 4 月份,Clover Finance 和 Fantom 建立了合作伙伴关系,会将基于 Fantom 的资产整合至 Clover 平台中。目前 Clover 浏览器插件钱包已内置对 Fantom Opera 主网的支持,能够使得波卡生态用户与基于 Fantom 的 DApp 进行交互。
Gravity
(https://gravity.tech/)
Gravity 是基于 Waves 的去中心化跨链和预言机网络,被设计为一个开源、适用多个区块链、用于区块链之间以及与外界的新通信协议。Waves 和 Fantom 希望在不同链之间建立一个基于 Gravity 协议的开放生态系统,根据合作协议,Waves 生态系统原生代币 WAVES 将加入 Fantom DeFi 生态系统,作为铸造合成资产的抵押品,包括 fUSD。
预言机
Chainlink
(https://data.chain.link/)
8 月中旬, Fantom 宣布其 Fantom Opera 主网已集成 Chainlink 喂价,该集成由此前获得 Chainlink 社区资助计划资金支持的区块链开发团队 block42 实现,最初支持 AAVE/USD、BNB/USD、BTC/USD、CREAM/USD、DAI/USD、ETH/USD、FTM/USD、LINK/USD、SNX/USD、SUSHI /USD、USDC/USD 和 USDT/USD 价格信息。
Band Protocol
(https://bandprotocol.com/)
Fantom 也已经集成 Band 预言机价格信息,在 Fantom 上构建的开发者现在可以利用 Band 的去中心化预言机基础设施,将价格数据集成至其应用中。另外,Band Protocol 已经在 Fantom Opera 上部署了一个验证者节点。
Modefi
(https://modefi.io/)
Modefi (MOD)是一个去中心化聚合预言机解决方案,于 2020 年第四季度公开发布,今年一季度发布聚合预言机 Beta 版,通过利用多个智能合约和数据源自动删除损坏和恶意的数据,其预言机市场平台是一个为预言机数据买家或卖家提供直观的报价请求(RFQ)市场进行交易的一站式平台,另外,Modefi 还有一个 DeFi 仪表板。Modefi 投资方包括 DEXT FORCE、GD10 Ventures 以及 Moonwhale 等。
Modefi 在今年 4 月份在 Fantom Opera 主网上启动质押,用户通过质押 MOD 赚取奖励。
API3
(https://api3.org/)
去年 12 月份,Fantom 就宣布和 API3 建立了合作关系,并集成了 API3 的去中心化 API 和 API 网关 Airnode,使得在 Fantom 网络上构建的开发人员能够访问 API3 提供的所有数据。
数据
The Graph
(https://thegraph.com/)
今年一季度,The Graph 支持在 Fantom 上使用索引和查询功能。Fantom 开发者现在有资格获得 The Graph 基金会的资助。
Covalent
(https://www.covalenthq.com/)
Covalent 是一个区块链数据查询服务平台,今年三月份将其索引解决方案集成至 Fantom 上,允许开发者无缝提取 Fantom 区块链数据。
工具
APY.vision(获 Fantom 基金会捐赠)
(https://app.apy.vision/)
APY.vision (VISION)是一个多功能流动资金池分析工具,供用户管理 DeFi 流动性资金池并能够实时跟踪收益或无常损失,以及挖掘最佳流动性池。当前,APY.vision 支持以太坊、Fantom、Polygon 以及币安智能链,并支持查看 Uniswap、Sushiwap、SpiritSwap 以及 SpookySwap 等 DEX 和 AMM 协议的实时和分析数据。VISION 代币可解锁 APY.vision 专业功能。
Cryptokek(获 Fantom 基金会捐赠)
(https://kek.tools/)
Cryptokek (KEK)是一个 DEX 和 AMM 协议数据分析工具,支持以太坊、Fantom (SpookySwap)、币安智能链和 Polygon。持有不同数量的 KEK 可解锁对应等级的服务,包括 DApp 收藏、趋势分析等服务。
DeBank
(https://debank.com/projects?chain=ftm)
目前 DeBank 数据分析和排行榜功能支持 Fantom 网络。
其他
Fireblocks
(https://www.fireblocks.com/)
本月加密资产托管平台 Fireblocks 新增支持 Fantom 主网,通过 Fireblocks 平台,持有 FTM 的机构可以安全地存储与转移他们的代币,并且可以通过质押 FTM 代币以获得更多的 DeFi 机会。此外,Fireblocks 还向 Fantom 基金会提供资金管理服务。
Suterusu
(https://suterusu.io/)
Suterusu 可将 ZCash 级别的隐私带到任意区块链平台和应用程序上,集成了无需可信初始化的 ZK-SNARK 方案。去年 8 月份,Fantom 与 Suterusu 达成战略合作关系,为 Fantom 协议提供即插即用的隐私保护交易功能将隐私交易引入 Fantom 生态系统。
Fusion
(https://www.fusion.org/en)
Fusion 是一个跨链、跨组织、跨数据源的加密金融智能合约平台。2019 年 Fantom 宣布要选择 Fusion 的互操作性解决方案来扩大 Fantom DLT 的兼容性和推动其快速采用。
Travala
(https://www.travala.com/cn/payment/fantom-ftm)
Travala 是接受加密货币为支付方式的旅行预订平台,目前支持 BTC、ETH、USDT 以及 FTM 等多种加密货币和 Binance Pay 等。
Transak
(https://global.transak.com/)
Transak 是一个法币到加密货币的支付网关开发者集成项目,聚合了来自全球范围内的本地合规性、支付方式和流动性,目前支持使用多种法定货币直接购买 BTC、ETH 以及 FTM 等加密货币。
Bware Labs
(https://bwarelabs.com/)
Bware Labs 是一家开发去中心化 API 平台的初创公司,该平台可以在终端用户和节点提供商之间调整激励措施。9 月份,Bware Labs 开始支持 Fantom 主网和测试网,也就是说,Fantom 上的开发人员可以轻松创建区块链 API,并将其 DApp 连接到 Fantom 网络。
除此之外,Fantom 的区块链解决方案也在身份验证、知识产权管理、药品跟踪、能源管理系统、数字钱包等方面得到了充分运用,也与包括阿富汗卫生部门、阿富汗国家标准局、巴基斯坦私立教育机构监管局、塔吉克斯坦工信部、乌克兰数字转型部门等部分国家政府机构或教育机构以及企业建立了合作关系。
















