一文读懂 Livepeer :去中心化、高度可扩展的实时流媒体传输协议
来源:CryptoYC Tech
作者:Uzer
Livepeer是一个建立在以太坊区块链上的去中心化视频转码网络,旨在提供一个去中心化、高度可扩展的实时流媒体传输协议,从而大幅降低视频流应用的成本。
Livepeer成立于2017年,希望打造视频领域的基础设施。LPT是Livepeer生态的原生通证,主要用于激励生态用户,为生态赋能。据币小宝行情显示,目前LPT暂未上线头部交易所,可在Gate、Uniswap、MXC、Hoo交易所进行交易。
Livepeer本身并不是视频平台,而是一个技术协议,主要是应用程序开发者的解决方案,当用户在播放视频之前对视频进行转码的协议。
简单来说,livepeer是一个直播转码平台(如下图所示),他们不提供直播或者视频,但是通过矿工的GPU和带宽来进行视频转码工作,从而降低转码成本。

Fig. 1: Livepeer工作流程
图片来源:https://github.com/livepeer/wiki/blob/master/WHITEPAPER.md
为何需要Livepeer
其实究其根本,这个问题是为何转码需要区块链技术。这是因为对于企业来说,视频流应用成本巨大,其中一个原因就是转码成本的问题。以阿里云为例,一个高清的视频直播平均每小时转码成本高达40元。
对于企业来说,仅此一项,每年要花掉数亿人民币的费用。因此,如果能在从技术底层对于视频进行变革,必将大幅降低使用成本。
Livepeer就是为了解决以上问题而设计的。通过专有的“转码器”,用户可以轻松的将自己的计算资源贡献给网络,从而获得LPT代币奖励。比特币矿工通过算力进行挖矿,Livepeer的用户通过GPU、带宽的资源进行挖矿,这群人也被称为视频矿工。
对于开发者来说,使用Livepeer的转码网络必须支付一定费用,这和我们使用阿里云付费类似,但这个费用需要以LPT代币支付,而且会奖励给视频矿工。
Livepeer实现了什么
现有的去中心化开发堆栈(web3)包含了直播视频平台所需的一些层的解决方案,如文件传输和支付,但目前还没有针对直播视频的捕获和接口、转码和处理以及服务层的解决方案。
为此,Livepeer 推出了Livepeer 媒体服务器 (LPMS) ——一种媒体服务器的开源实现,它提供了 DApp 开发人员和现有广播公司在其应用程序中构建直播功能所需的所有直播视频特定功能。
作为一个独立的应用程序,任何开发人员都可以在 LPMS 之上构建一个实时应用程序,但它仍然是集中的,需要通过传统方式进行扩展。
然而,当 Livepeer 网络上的每个节点都运行 LPMS 时,协议的经济激励确保这些节点将贡献其处理能力和带宽来转码和分发实时视频,这是一种自扩展、即用即付的服务网络可供开发人员使用,他们可以简单地将他们的直播流发送到网络中,并抽象出缩放、支付和媒体托管的实现细节。
Livepeer协议
Livepeer 协议定义了直播生态系统中的各个参与者如何以安全且经济合理的方式参与。该协议需要解决的两个主要领域是以高性能和可扩展的方式从源头向大量消费者实际分发实时视频,以及鼓励以安全和博弈论参与网络的经济激励方式。从高层次来说,该协议旨在:
-
允许任何节点向网络发送实时视频,并可选择付费将其转码为各种格式和比特率。
-
允许任何节点从网络请求视频。
-
允许参与者贡献他们的处理能力和带宽来为视频转码和分发服务,并获得相应的补偿。
在分散的网络中,参与者根据他们贡献的工作量获得奖励,需要解决的两大挑战是确保安全性:
-
能否验证节点所做的工作是否正确完成?
-
节点是否因为为网络贡献了价值的真实工作而获得奖励,而不是为了不公平地获得代币分配而做出的虚假工作?
Livepeer 协议旨在解决工作验证和防止虚假工作的问题,同时还提供网络自动可扩展性的解决方案,并随着时间的推移在协议演变中进行治理。

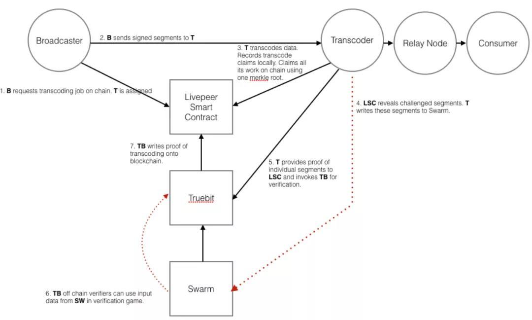
Fig. 2: Livepeer具体协议
图片来源:https://github.com/livepeer/wiki/blob/master/WHITEPAPER.md
核心单元
Livepeer 中媒体的核心单元是我们称之为segment(块)。Livepeer 网络中的每个块都是唯一的,并且包含加密证据以验证广播公司是否打算将此特定数据用于此特定块。每个流由许多连续的块组成,每个块包含一个序列号,用于标识它们的正确顺序。一个块包含以下字段:流ID,序列号,数据有效载荷,数据hash,广播公司签名。
协议角色
Livepeer 节点是运行 Livepeer 软件的任何计算机。节点又划分为不同角色:
-
广播公司(Broadcaster):Livepeer 节点发布原始流
-
转码器(Transcoder):Livepeer 节点执行将流转码为另一种编解码器、比特率或打包格式的工作。
-
中继节点(Relay Node):Livepeer 节点参与直播视频的分发和协议消息的传递,但不一定进行任何转码。
-
消费者(Consumer):Livepeer 节点请求流,可能会查看它或通过网关将其提供给他们的应用程序或 DApp 的用户。
-
Swarm:内容寻址存储平台。通过 SWEAR 协议,可以保证在验证过程中数据暂时可用。
-
Livepeer智能合约:在以太坊网络上运行的智能合约。
-
Truebit:保证链上计算正确性的黑盒验证协议(代价高昂)。
共识
Livepeer 有一个两层共识系统。LPT 分类账和交易由底层区块链保护,例如以太坊。LPT 代币的任何转移或系统中的任何交易都可以被视为已被确认具有与底层工作证明或权益证明区块链相同的安全性。然而,第二层决定了新生成的 LPT 的分布。
这由 Livepeer 智能合约管理,并由各种参与者参与协议。虽然没有必要达成共识,但就先前区块的接受和验证而言,该协议定义了参与规则以及参与者因未能履行其职责而受到惩罚(削减)的条件。
受 Bitshares、Steem、Tendermint 和 Casper等系统启发,管理新生成令牌的第二级共识基于委托权益证明 (DPOS) 。验证器在网络中的作用由转码器扮演。
任何用户都可以将他们的股份委托给转码器,转码器需要在网络中执行转码工作,参与工作验证协议,并在特定时间间隔调用链上的函数来验证这项工作。该协议将分配费用和新生成的代币,并将削减不良行为者的股份。验证结果将在验证后通过Truebit记录在链上,因此广播商和转码器之间没有争议的余地。
工作验证
为了向声称已执行转码作业的转码器分配费用,协议必须能够以高概率确定该作业实际上已正确执行。为此,Livepeer 扩展了对Truebit 协议的研究和利用。
Truebit 的工作原理是让一名参与者(求解者)执行实际工作,在这种情况下进行转码,然后让其他参与者(验证者)验证工作以检测错误、错误或作弊。任务被分解为非常小的步骤,验证者检查求解器的工作,以找到与他们预期不同的第一步。
然后,只需要通过智能合约(法官)在链上执行这一非常小的步骤,谁可以判断哪一方正确地完成了工作。经济激励,包括强制错误激励验证者检查,确保作弊或错误挑战无利可图,但发挥检查工作的作用是有利可图的。
该协议的缺点是,为了验证所有工作,它的成本是原始工作成本的 5 到 50 倍。Livepeer 使用 Truebit 作为黑匣子来验证段,但它通过仅随机验证一小部分段并在验证失败的情况下使用斜线来避免必须支付非常高的验证税。
代币
LivepeerToken(LPT)是Livepeer网络的协议代币。持币者可以将代币绑定到代码转换器以代表您执行工作,并且每天赚取新的代币和收益。Livepeer的价值所在:工程在开发过程中,开发者可以添加直播的和随选的视频。
内容创造者可以看的直播内容多元丰富,包括视频、游戏、编码、娱乐以及教育性的课程;Livepeer的节点都可以创造直播内容,又通过转码视频格式可以赚得LPT;直播者可以进行质管,同时控制基础结构的费用。
LivepeerToken(LPT)是Livepeer网络的协议Token。但它不是交换Token的媒介。直播发布者使用以太币(ETH)在网络上播放视频。贡献处理和带宽的节点从直播发布者的收费形式获得ETH。LPT是一个标记Token,参与者想要在网络上执行工作,以协调工作如何分布在网络上,并提供工作将得到诚实和正确地完成的安全性。
LPT有以下目的:它作为一个结合机制,在一个委派证明的股份系统,其中的股权委托给转码者(或验证者)参与协议转码视频和验证工作。Token和由于协议违反而发生的潜在削减是必要的,以确保网络免受攻击。
它通过与赌注和委托Token的数量成比例地通过网络进行工作,本质上是一种协调机制。它是一个特定的账户单位,它形成了一个部门货币概念的基础,适用于未来将要引入的附加功能。诸如DVR、封闭字幕、广告插入/货币化和分析等服务都可以插入到Livepeer生态系统中,并且潜在地利用STPLPT提供的安全性。
挖矿
参与LPT挖矿也十分简单,仅需一台电脑,运行一个节点,便可以挖矿。节点主要使用GPU对视频进行转码,从而获得代币激励。用户开始挖矿后,Livepeer网络会将任务分配到用户的GPU,转码完成后,获得代币奖励。
与比特币、以太坊挖矿不同,Livepeer挖矿对硬件设备要求比较低,为防止对显卡的损伤,用户可以将哈希率降到极低水平。挖矿与需要7*24小时链连接到网络,对网络连接要求比较高。
与挖矿相比,更为快捷的方式是质押挖矿。代币持有者可以将LPT质押给Livepeer网络,变成orchestrators,获取收益。
小结
本文综合了Livepeer白皮书以及外界对其的评价,对于Livepeer给出了一个较高层面的介绍。其中Livepeer的安全性方面以及实用性来说,笔者存在一定疑虑。安全性而言,转码器仅给出一个merkler root作为工作验证是否容易被攻击,以及是否足够。
实用性而言,工作验证的Truebit协议是否让Livepeer整体效率变慢,导致其扩容时TPS不够?这些仅为笔者一些浅薄疑虑,除此之外,Livepeer不失为视频转码降低成本的良好思路和选项。














