扫码下载
BTC $77,665.13 -1.50%
ETH $2,314.66 -3.24%
BNB $637.59 -1.15%
XRP $1.43 -0.93%
SOL $85.13 -3.13%
TRX $0.3291 +0.12%
DOGE $0.0966 -0.47%
ADA $0.2475 -2.40%
BCH $457.38 -1.49%
LINK $9.26 -2.05%
HYPE $41.14 +0.60%
AAVE $92.53 -1.93%
SUI $0.9382 -2.79%
XLM $0.1771 -1.72%
ZEC $321.74 -1.14%
BTC $77,665.13 -1.50%
ETH $2,314.66 -3.24%
BNB $637.59 -1.15%
XRP $1.43 -0.93%
SOL $85.13 -3.13%
TRX $0.3291 +0.12%
DOGE $0.0966 -0.47%
ADA $0.2475 -2.40%
BCH $457.38 -1.49%
LINK $9.26 -2.05%
HYPE $41.14 +0.60%
AAVE $92.53 -1.93%
SUI $0.9382 -2.79%
XLM $0.1771 -1.72%
ZEC $321.74 -1.14%

一文带你详细了解JuiceBox迄今融资规模最大的AssangeDAO

Summary: AssangeDAO 的社区能否成功建设起来,达到甚至是超越之前的 ConstitutionDAO,都还需要看项目方和社区成员的共同努力。
D-TigerResearchInstitute
2022-02-11 15:04:32
收藏
AssangeDAO 的社区能否成功建设起来,达到甚至是超越之前的 ConstitutionDAO,都还需要看项目方和社区成员的共同努力。

作者:D-Tiger Research Institute

 

AssangeDao事件经过

朱利安·阿桑奇(Julian Assange)是知名的维基解密(Wikileaks)创始人,因泄密美国政府丑闻而被通缉,曾在厄瓜多尔庇佑下躲避了7年,后辗转被关押至英国,而在去年12月,英国政府终于决定将阿桑奇引渡回美国,而在美国的阿桑奇将会遭受长达174年的监禁。

image
  • 2022-02-03,数字艺术家Pak与阿桑奇家族联合组织成立的 AssangeDao 通过 Juicebox 平台发起筹款,通过拍卖NFT的方式来为阿桑奇获取律师辩护等费用以解救阿桑奇。

  • 2022-02-08,因为 AssangeDao 由于未遵守其先前宣布的融资计划引起了社区成员强烈不满。

  • 2022-02-09,在经过两轮融资后,AssangeDao 以 17423 ETH 筹款额完成融资,短期内超过 ConstitutionDao 的融资金额成为 Juicebox 平台上热度和融资额第一的项目。

  • 2022-02-09,下午7点左右官方团队宣布以 16593.05 ETH 的数额拍卖了 Pak 的

    NFT— ”Clock”。

目前,这笔拍卖的资金已经流入德国 Wau Holland 基金会,作为阿桑奇的辩护费用。根据社区成员透露,德国 Wau Holland 基金会之前就一直在专门资助维基解密。

拍卖结束后,代币申领也已经开放(见官方公告)。兑换比例为1ETH=100万$JUSTICE,当前 JUSTICE 的持有地址已达9700个左右。

针对拍卖后资金的具体计划,团队暂未回应。

阿桑奇的身份之谜

根据 AssangeDao 社区成员传播:阿桑奇和中本聪都是密码朋克这个组织的成员。除了中本聪和阿桑奇之外,密码朋克里的精英还包括了BT下载的作者布拉姆·科恩、万维网发明者 Tim-Berners Lee 爵士、提出了智能合约概念的尼克萨博、Facebook 的创始人之一肖恩·帕克等。

其实中本聪是一个密码朋克组织,阿桑奇就是这个组织开发者之一,阿桑奇可能是中本聪组织之一(该消息道听途说仅供参考和娱乐)

2019年阿桑奇被捕的时候,比特币社区大部分成员都愿意为其捐款以示支持。按照Bitcoin.org 网站持有者 Cobra 的说法,这或许是一种“人情债”;因为比特币还名不经传的时候,阿桑奇就表明了自己支持的态度,并以比特币作为主要的筹资手段,从某种程度上来讲,是维基解密最先将比特币带到公众视线内。

AssangeDAO核心团队

阿桑奇的律师: Jen Robinson

阿桑奇的兄弟&未婚妻:Gabriel Shipton & Stella Morisand

社区主持人:Joshua

合作方: Pak

Pak 是加密圈的著名数字艺术家,天价9000多万美元的 NFT the Merge 就是 Pak 的作品,其他作品还有 Fomoverse,LostPoets 等。Pak 完全匿名,甚至没人知道 Pak 是一个人还是一个团队,可以说是 NFT 界的中本聪。(Pak推特@muratpak)

image

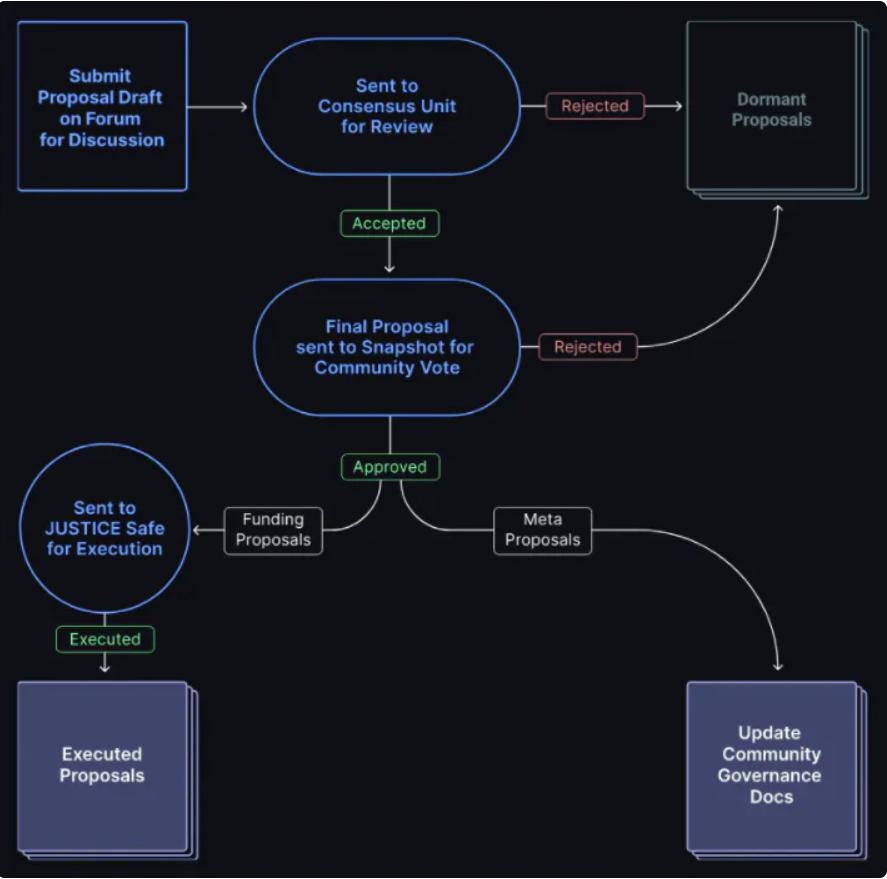
DAO的治理

DAO 制定了一个初始治理模型。首先,社区成员将在论坛中分享提案草案,供社区讨论。然后会有一个初步的审核(是否发起投票),审核团队包括:Jen Robinson(Julian Assange 的律师)、Gabriel Shipton(Julian Assange 的兄弟)和 Stella Moris(Julian Assange 的未婚妻)以及我们的社区版主组成。

image

社区NFT

AssangeDao 与 Pak 合作推出了NFT作品《Censored》,由两部分组成:独一无二的 NFT《Clock》与开放式 NFT(X/X)。

《Clock》即团队筹款以 16593.05 ETH 购买成交的作品,该 NFT 是一个动态的数字作品,每过 24 小时数字则会更新,代表着阿桑奇入狱监禁的时间。

image

同时另一部分的开放式 NFT(X/X)则由社区成员进行铸造,限时 48 小时,不限数量,48 小时后即关闭铸造渠道。一个钱包地址仅限一个 NFT,用户需花费 0.1 ETH 自行输入字母或空格后即产生 NFT。

每个 NFT 产生时都会出现字母被划线的图片,反映的Pak设计NFT时的主题—Censored,目前《Censored》在 Opensea 上面有 29,752 份作品被铸造;但该 NFT 只有当阿桑奇被释放之时才能真正为用户所有。

image

为何未按照融资计划进行融资?

AssangeDao 初始融资最大的争议无非两点:1. 融资时未立即发行代币 2. 未按照融资计划进行融资。两种举措的争议目前在社群里仍旧存在。而许多成员也对 AssangeDao 的团队产生了极大的不信任感,甚至有的人认为这属于欺诈行为,但也有很多人并不清楚其中缘由。

image

官方团队之一 McKenna 则在 discord 群内做出了解释:由于没弄清楚 Juicebox 合约规则,认为融资的周期可以延长,然而在融资的过程中发现事实并非如此,而在第一次融资的过程中,AssangeDao 的火热程度以及团队对筹款的目标还未达到。

因此才开展了第二轮融资,团队也声明不会再有第三轮;目前 AssangeDao 的融资活动已经结束,共筹集了17423个ETH,短期内迅速超过原本位居 Juicebox 平台项目第一的 ConstitutionDAO。

image

拍卖后的资金将去向何方?

2月9日当晚拍卖结束后,Dao社区又开始了新一轮争议:AssangeDao 筹集资金5%用于交JuiceBox 平台手续费,剩余的 95% 全部用于拍卖NFT,拍卖价格为 16593.05 ETH,突破了史上最贵NFT价格的记录;与其说是拍卖,不如说是一口价,亦是团队有意为之。

阿桑奇的弟弟更是直接表示希望能用最大化的资金对 NFT 进行拍卖,以获得对阿桑奇的辩护费用。AssangeDao 的团队为何要费劲心思通过拍卖 NFT 的途径来“解救”阿桑奇呢?

AssangeDao 出圈无疑是一场熟悉的唱空与利好之间的抗衡与博弈。

其一系列可疑的集资行为无疑引起了部分投资者的恐慌和猜疑。

而另一部分的圈内人士则认为:AssangeDao 团队绝不对用如此巨大的金额仅作为律师辩护费用,其合作的德国基金会与阿桑奇家族渊源颇深。

从前就有专门资助维基解密的历史,AssangeDao 筹集的资金除了支持律师辩护费用之外,很有可能用于其维基解密的推广宣传,重新运营其媒体机构,提高其组织的传播力度以利用舆论与美国政府抗衡。而这其中所蕴含的潜力巨大,无疑有助与 AssangeDao 的长期发展。

还有人认为,该笔巨额资金更有可能大部分流向 Pak,从而继续为 AssangeDao 赋能。

更有人坚信,有V神对 AssangeDao 支持就足够让人们对其趋之若鹜。

什么是JUSTICE代币?它有什么作用?

$JUSTICE是 AssangeDAO 的治理代币,将用来决定如何处理 NFT 和 DAO 的未来路线图,代币将在 DAO 完成竞拍后的48小时内分配。

在北京时间2022-02-09-19:00,AssangeDAO 以 16593 ETH 的价格完成拍卖并开放JUSTICE 代币领取(领取方式见官方公告)。

JUSTICE 合约地址:0x59d1e836F7b7210A978b25a855085cc46fd090B5,在任何二级市场交易之前请验证好该合约地址。

image

JuiceBox和AssangeDAO有什么关系?

AssangeDAO 通过 JuiceBox 平台进行募款。AssangeDAO 设置的折扣率和保留代币均为 0%,与 ConstitutionDAO 一样,AssangeDAO 没有为团队成员保留代币。需要注意的是 AssangeDAO 没有设定筹款目标,用户无法赎回溢出的 ETH

Juicebox 对其所有在其平台筹款的项目收取 5% 的费用,同时用其代币JBX作为回报,在项目筹款结束后进行发放,而 AssangeDAO 在筹款结束后即支付了Juicebox 830 ETH的手续费,当前其持有的 JBX 也在 Juicebox 代币分配中排行第四,占比3.4%。

image

Juicebox 给出了 DAO 金库管理的新解法,预先承诺项目所需资金及用途,再向社区筹集资金,从目前运营情况看,它已经吸引了数以百计的筹款项目,并出现了收到整个加密社区关注的 ConstitutionDAO 和 AssangeDAO,Juicebox 的治理实验进展迅猛且已初露锋芒。不过,一个运作良好的 DAO 需要的不仅是 Juicebox,还存在其他诸多问题。

风险提示

虽然 AssangeDAO 在 JuiceBox 上的募款时间已经结束,在此还是要提醒一点,给AssangeDAO 打款是捐赠行为,不能以投资的心态去看待。

并且从项目方的背景和表现以及社区氛围来看,参与的风险颇高:

  • 网络传闻 AssangeDAO 的社区创始人 JB87 中文流利,英文水平却一般;并且 JB87 在发布了 NFT 拍卖结束和领取 JUSTICE 代币的公告之后就再也没在 discord 频道中回应社群的问题;
  • 传闻合作方Pak还曾威胁 AssangeDAO,如果不按约定的将所有资金用于拍卖 NFT,Pak就会把 NFT 撤掉(目的可能是为了给 Pak 自己引流);
  • AssangeDAO 的 discord 频道中,大部分人关心的也是 JUSTICE 价格会不会破发,极少人关心这个组织想要“营救”的阿桑奇;
  • 且管理员针对成员异议的管理方式手法粗暴,许多人因为提出合理的质疑而导致管理员的不满情绪被踢出社群。
  • 目前社区成员正在准备在官方论坛上发起提案,要求退回 JuiceBox 收取的5%手续费,并要求项目方将合约权限交出。

这种种表现都让人心里对 AssangeDAO 这个项目打上了一个问号。AssangeDAO 的社区能否成功建设起来,达到甚至是超越之前的 ConstitutionDAO,都还需要看项目方和社区成员的共同努力。

在此希望 AssangeDAO 在未来的治理中能够秉承公开、透明、民主的原则,也希望阿桑奇先生能早日摆脱牢狱之苦。

warnning 风险提示
app_icon
ChainCatcher 与创新者共建Web3世界