对比Cosmos、Polkadot、Avalanche三大异构区块链网络,它们真的比比特币和以太坊更好吗?
作者:
开放去中心化互联网的承诺正在受到第一代加密网络比特币、以太坊及其变体的性能、可用性和能源效率问题的挑战。虽然以太坊新版本及其 Layer 2 解决方案的开发旨在解决当前的性能问题,但新一代项目 Cosmos、波卡(Polkadot)和雪崩(Avalanche) 已经发布了具有非凡能力的基础设施。
他们的目标是通过异步异构网络模型进行水平扩展,其中特定于应用程序的区块链共存并在需要时相互操作。在跨链经济安全方面,它们有自己的设计选择和权衡,这将产生不同的影响.
我们将在本文中一一讨论。他们的目标都是创建一个区块链互联网,以达到网络规模,每天可以容纳数十万(就像今天一样)甚至容纳数百万活跃用户,并实现用户拥有和控制的 Web 3 愿景。本文旨在帮助开发人员、研究人员、企业家、投资者以及任何渴望去中心化未来的人了解加密网络的这种范式转变。

Cosmos、Polkadot、Avalanche 中的链间经济安全拓扑
比特币打开了潘多拉魔盒,随着时间的推移正在成为“数字黄金”,这种看法已经是一种常识。以太坊引入了可编程的互联网货币,并成为加密经济创新的平台。
然而,比特币、以太坊及其变体存在阻止大众采用加密网络的关键问题。我们将首先看这些问题,然后用这点来比较新一代区块链平台。
1. 能源效率:要使开放的去中心化计算机网络正常运行,其独立参与者需要就共享状态达成一致。在这样做的同时,尽管信息不完善或存在恶意行为者,网络仍应保持有效共识容错(拜占庭容错)。
允许参与开放网络的共识,同时防止同一实体对多个身份进行操作(女巫攻击)是通过一种称为工作量证明(PoW)的接纳方法来处理的(由 Cynthia Dwork 于 1992 年首次引入,用于打击垃圾邮件)。这种方法要求参与者使用巨大的计算能力,这会使地球变暖,并且一些价值还被转移给电力公司。
显然,保护分布式计算网络需要经济成本,新项目使用替代的权益证明(PoS)机制实施验证者准入,即通过锁定代币存款以成为参与者。这笔存款必须足够昂贵,以便充分抑制恶意行为或离线。事实上,类似的规模经济适用于权益证明(PoS)和工作量证明(PoW):运行验证节点的成本从 OPEX(矿场的运营费用)转移到 CAPEX(资本机会成本)。
2. 交易延迟:比特币、以太坊及其变体采用了中本聪共识,这需要等待创建多个新区块之后以确保交易无法恢复。因此,中本聪共识链具有高可用性,但由于其概率交易最终性保证,交易速度较低,这需要等待链足够长。
为了实现更快的交易最终性,许多区块链项目使用经典的实用拜占庭容错 (PBFT) 共识,该共识有其自身的弱点,包括验证者集可能有多大才不会减慢网络速度,以及在正常运行时间或活动性方面才能有利于安全性。
3. 计算吞吐量:在分布式计算机网络中每秒可以完成的计算工作量是吞吐量,它定义了网络可以扩展的程度。一个常用的指标“每秒交易数”具有误导性,因为交易可以指简单的转账或复杂的财务计算;它们需要不同数量的计算能力。
作为网络参与者的函数,实际吞吐量是网络每秒可以处理的计算工作量。为了实现总的高吞吐量,项目要么采用垂直扩展策略,即要求对节点进行高性能计算并优化节点软件,要么采用水平扩展策略,即通过将网络分成多个部分来进行并行处理。
4. 交易成本:区块链必须找到一种方法来限制其执行,否则运行区块链的节点网络很容易受到拒绝服务攻击(DOS)。为了进行这种限制,比特币允许使用相当有限的脚本语言,以太坊根据智能合约执行的gas计量收取交易费用。
问题在于,无论您是在交易中进行简单的转账还是复杂的计算,它们都在同一个网络上处理。结果,当网络流量增加时,即使是简单的操作,交易费用也会增加,因此使用链成为拥有大钱包的人的专属。向矿工支付费用作为优先交易的激励。
虽然比特币交易费用将作为发行达到 2100 万上限后的唯一激励措施,但在以太坊中,它们的唯一目的是优先考虑交易。燃烧交易费用是一种在新项目中获得吸引力的机制,最近以太坊也开始燃烧部分费用,因此随着网络活动的增长,所有代币持有者都受益于稀缺性的增加。
5. 去中心化程度:与普遍看法相反,由于矿池中心化,比特币和以太坊实际实现的去中心化程度很低(截至 2021 年 11 月,比特币的 90% 算力由 11 个矿池控制,以太坊的 90% 算力由 16 个矿池控制)。
随着中本聪共识中挖矿成本的增加,成功出块变得更加困难,并且运行网络的权力被汇集起来,从而集中在少数聚合矿工身上。新一代区块链通过我们将在下面探讨的各种解决方案来解决这个问题。
6. 公平分配:随着网络的发展,区块链项目如何分配所有权份额(代币)?比特币的代币分发在区块链的安全性、挖矿生态系统和交易所创造了一种环环相扣的相互依存关系。这成为许多项目的模式:随着矿工加入网络以获得代币奖励,网络变得更加去中心化和更加安全,从而吸引了更多人使用它。
随着需求的增加,价格上涨,吸引了更多的矿工来保护封闭循环的网络。然而,随着挖矿成本的增加,成功挖出一个区块变得越来越难;因此,运行网络的代币或权力的分配被集中起来,从而集中在几个聚合实体上运行矿机。
以太坊采用了不同的策略:他们预先开采代币,取消总供应上限,将部分代币出售给早期投资者和公开销售参与者,将一部分分配给其基金会用于运行赠款和赏金计划,并开始随着时间的推移就像比特币模型一样奖励矿工。
很快,以太坊的代币发行集中在少数几个矿池,最大的代币持有者变成了交易所。最终,随着时间的推移,公平分配定义了谁在网络中拥有权力:生产区块的权力(订单、接受或审查交易)、分叉网络的权力、决定协议升级的权力,以及投资和质押应用的权力。
7. 治理:网络协议的更改会对所有现有和未来的用户产生重大影响,无论他们是否意识到。在比特币和以太坊中,改进提案会导致协议升级和参数更改,这些更改由核心专家社区讨论、决定、实施和应用。
如果一群矿工有兴趣追求与大多数人不同的方向,他们可以分叉协议并启动一个新网络,痛苦地将大多数网络效应抛在脑后。此外,研发资金分配通常由中央基金会管理,而随着社区围绕资金协调 DAO(去中心化自治组织)聚集,替代方案正在出现。
较大的代币持有者或用户群体在治理决策中并没有真正的发言权,因为他们可能对决策主题没有专业知识、兴趣或意识。即使他们这样做了,与大型代币持有者相比,它们也可能会产生一点影响,因为投票通常是代币加权的。
随着新项目采用更公平的、更多代币持有者能够参与的链上治理(即二次投票、时间锁定投票、自适应法定人数偏差、投票委托、去中心化身份方案以实现一人一票)和链下信号机制,这种情况正在发生变化。
这些问题不仅限制了去中心化网络的大规模采用,而且促使现有用户继续依赖中心化交易所和托管钱包。非技术人员很难定期使用真正去中心化的应用程序。
另一方面,现有用户继续使用以太坊和比特币,因为他们没有意识到这些问题;公司和投资者继续使用它们,因为他们想成为流动性所在;早期进入者或“原始黑帮”捍卫这些网络,因为他们有很大的利益。但另一个世界是可能的。

每日活跃ETH地址丨来源:Etherscan
今天,以太坊平均每天有 50 万活跃用户,而像 Twitter 这样的流行 Web 应用程序有 2 亿日活跃用户(以太坊的 400 倍),Facebook 有近 20 亿日活跃用户(以太坊的 4000 倍)。
即使加上Layer 2 和比特币用户,这距离网络规模还有很长的路要走。对于一个开放的去中心化互联网来说,扩展是一个非常关键的挑战,它不是明天的问题,而是此时此地优先解决的问题。
虽然以太坊的新版本旨在解决扩容问题,并且其临时的layer2解决方案目前正试图满足不断增长的需求,但新一代平台 Cosmos、Polkadot、Avalanche(主网于 2019 年和 2020 年推出)重新燃起了对真正的去中心化互联网的承诺。我们将首先研究以太坊的新版本。
以太坊作为 EVM 生态系统的新版本
自诞生以来,以太坊的新版本一直在通过采用新的科学研究以及新的区块链平台发明的机制而发生变化。以太坊的新版本将使用权益证明,将网络拆分为同步分片,旨在提高总计算吞吐量。运行相同以太坊虚拟机 (EVM) 的验证者将被分配到不同的网络分片、生成块、累积不同的用户活动数据,并通过名为 Beacon 的中继链相互同步。
但是,尝试同步所有分片部分意味着尝试实现完全复制,即在所有节点中拥有一致的数据库副本。这是有问题的,因为分布式计算中的分片点是通过不复制整个网络中的所有数据来实现扩展。
在同步模型或同构网络拓扑中,当一个分片(例如流行的 DeFi 分片)获得比其他分片更多的使用量时,它将开始出现相同的速度、成本和扩展问题。此外,还有一个新问题是在分片之间有效地同步数据。
虽然据说以太坊向新版本的过渡将在一年左右的时间里完全完成,但所谓的Layer2解决方案——Rollup(Optimistic、zkSync)、Plasma和状态通道——已经推出,为不断增长的以太坊使用需求提供效率和速度。
困境在于,Layer 2 信任模型要么有中间中央运营商破坏去中心化和抗审查的目的,要么有多个激励运营商(即 Polygon 是用 Tendermint 构建并在多个验证器上运行,Matter Labs 的目标是使用 zkSync 的验证器网络 )
这类似于另一个具有自己的代币(例如 MATIC)的去中心化区块链,并最终与其第 1 层竞争。因此,随着更多用户的加入,这些单链架构将遇到相同的交易成本问题。
模块化区块链设计
最近,以太坊采用了一种称为以Rollup为中心的路线图的新策略,该策略将以太坊Layer1定位为数据可用性,将Layer2项目定位为计算。换句话说,以太坊希望成为保证数据可用性并与Rollup共享安全性的基础层。
因此,以太坊正在采用 EVM 区块链生态系统进行计算,无论是单个Rollup占主导地位还是多个Rollup共存(请参阅 Vitalik Buterin 的文章《终局游戏》)。事实上,这种策略适合新兴的模块化区块链设计,其中区块链可以将数据可用性或执行外包给其他区块链。
该策略的通用模型由 Celestia 和 EigenLayr 开发。此外,以太坊的新策略类似于 Polkadot 和 Avalanche 中已经使用的共享安全模型。
另一方面,由于 Cosmos、Polkadot、Avalanche 在其至少一个与 EVM 兼容的链上都有与以太坊的桥接,它们有时被放在同一个“Layer2”存储桶中,而这些项目通常称自己为Layer0,因为它们提供用于构建互连的Layer1区块链的基础设施。
Cosmos、Polkadot、Avalanche
Cosmos、Polkadot、Avalanche 旨在通过异步异构网络模型进行水平扩展,其中特定于应用程序的区块链具有不同的虚拟机,并且可以在需要时与其他链互操作。
这些基础设施平台提供了构建您自己的自定义区块链的能力,从而为去中心化应用程序和资产提供了更大的设计空间。将您的项目作为主权链而不是一组智能合约运行具有三个基本优势:
-
性能隔离:将您的链与其他链隔离可确保您的用户体验不受网络上无关的高活动的影响,因此它提供了更好的性能,并且您可以在需要时桥接到其他链。
-
可预测和可定制的费用:共享无许可网络上的费用不受您的控制。某些应用程序在网络上的高活动可能会增加您的应用程序的任意费用。拥有自定义费用结构可以让您获得可预测的费用,并消除应用程序与其用户之间的基础设施。您不需要 ATOM、DOT 或 AVAX,即可使用特定于应用程序的链。不强迫用户使用基础设施代币收取费用对于主流采用至关重要。
-
可定制的验证器:自定义验证器规则和要求将您的链集中在其特定领域的需求上。您的链的验证器可以符合某些司法管辖区(例如,欧盟的 GDPR),可以具有高性能的硬件要求,或者具有成为验证器的某些证明。
这些新一代网络还与以太坊以及很快与比特币建立了桥梁,并且正在开发彼此之间的桥梁,以充分实现区块链互联网的愿景。
Cosmos、Polkadot、Avalanche 在协议级别(例如,共识机制、经济安全拓扑)存在关键差异,这些差异会影响平台功能(例如,链间通信、代币经济、可能的应用程序类型)以及它们如何扩展其网络(例如 ,验证者参与,抵押释放)。
下面的比较旨在帮助开发人员、企业家、投资者、研究人员以及那些考虑在这些新一代基础设施上构建的人了解这些架构之间的差异及其权衡。

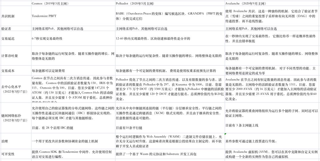
共识机制
在开放的机器网络上安全和一致地复制应用程序状态是通过共识机制实现的。在这样做的同时,尽管信息不完善或存在恶意行为者(拜占庭容错),网络仍应保持容错和有效共识。
Cosmos 和 Polkadot 中使用的实用拜占庭容错(PBFT)要求所有参与节点相互通信,因此网络绝对确定地同意一个决定。它具有低延迟和快速最终性,但它无法扩展到全球开放网络中的许多参与者,因为每个验证器节点上的负载随着验证工作的增加呈指数增长。
比特币引入了最长链共识机制(中本聪共识),允许概率确定性和极低的错误率。随着时间的推移,它允许建立一个健壮且可扩展的网络,但速度非常慢。
-
Cosmos,主网于 2019 年 3 月上线,使用 Tendermint PBFT 共识,提供快速的最终确定性。但是,由于每个节点都必须相互通信,因此它具有二次消息传递复杂性并且可以一次完成一个区块。
-
Polkadot 是 2020 年 5月上线的主网,以共识方式将区块生产和最终确定分开:BABE(Ouroboros Praos 的变体)编写候选区块,GRANDPA(PBFT 的变体)分批完成它们。这种混合共识在一定程度上优化了二次消息传递的复杂性。
-
Avalanche 主网于 2020 年 9 月上线,使用 Avalanche 共识,这是一种独特的机制,它结合了验证者节点(雪球)之间的重复投票子采样和有向无环图(DAG)中的传递投票,而不是线性链。由于 Avalanche 共识具有恒定的消息传递复杂性,因此它允许低延迟和大量参与网络。它像中本聪共识一样具有概率最终性,但它是可配置的,并且故障率极低。
验证者进入标准
允许参与开放网络的共识,同时防止同一实体对多个身份进行操作(女巫攻击)是由工作量证明(PoW)或权益证明(PoS)机制处理的。
与所有新项目一样,Cosmos、Polkadot、Avalanche 都使用权益证明,因为它的能源效率和提供更大设计空间的能力。这些网络上还有一些项目为公平的代币分配机制实施了更轻的工作量证明(PoW)机制。
交易延迟
-
Cosmos可以在 6-7 秒内实现交易最终性。
-
Polkadot 整体上可以在 12-60 秒内实现最终性,区块创建和最终性是分开的。
-
Avalanche可以在一秒钟内实现了交易最终性。它像比特币一样是概率性最终性,并且故障率极低。
计算吞吐量
网络每秒可以处理的计算工作总量取决于网络上使用的虚拟机和运行时函数的复杂性。Cosmos、Polkadot 和 Avalanche 正在构建专门的异步区块链网络,因此最终他们的整个网络在吞吐量方面是无限的。真正重要的是这些网络可以增长多少,以及它们对跨链经济安全的选择很重要。
交易成本
随着整个网络上活动的增长,交易费用也会增加。Cosmos、Polkadot、Avalanche 构建了专门的网络,每个链都有自己的基于自身状态增长的自定义费用机制。
Cosmos 每条链都有一个可定制的费用机制。
Polkadot 每条链都有一个可定制的费用机制。费用是使用权重系统预先计算的。每个链的费用燃烧是可选的。
Avalanche 每条链都有一个可定制的费用机制。对于不同类型的功能,主要网络费用是固定的或为零,并且所有费用都被烧毁,因此代币持有者随着时间的推移从使用中受益。
去中心化程度
以下数字来自 2022 年 3 月 17 日。
Cosmos 在节点之间具有二次方消息传递,因此参与者数量有限。Cosmos 中的活跃验证者数量为 150,IRIS 中为 115,Osmosis 中为 100。目前,您至少需要 147,231 个 ATOM(约 130 万美元)才能加入 Cosmos Hub 的活动验证人集,并且至少需要 1 个 ATOM 用于委托。总质押价值约为 $50亿美金。
Polkadot 优化了节点之间的二次方消息传递,以及有限数量的参与者。活跃验证者的数量在 Polkadot 中为 297,在 Kusama 中为 1000。目前,您需要至少 175 万个 DOT(约 3300 万美元)才能加入Polkadot 中继链的活跃验证者集,并且至少需要 120 个 DOT 才能进行提名。总质押价值约为 $120亿美金。
Avalanche 在节点之间有恒定数量的消息传递,因此参与者的数量是无限的。主网络中的活跃验证者数量为 1311。目前,您需要至少 2000 AVAX(约 16 万美元)才能加入主网络的活动验证器集,并且至少需要 25 AVAX 用于委托。总质押价值约为 $160亿美金。
去中心化也是验证者质押和奖励集中度(基于权益加权的奖励)的函数,通常遵循长尾分布——很少有验证者拥有最多的质押,而许多验证者的质押很少。对于区块链平台来说,公平的质押分配仍然是一个悬而未决的问题,每个项目都试图以不同的方式实现公平。
例如,由于 Polkadot 的核心是基于 PBFT 的共识,因此可以有一个有限的活跃验证者集,但这些活跃的验证者通过 Phragmén 选举方法获得平等的奖励。由于其新颖的共识机制,Avalanche 可以拥有无限数量的活跃验证者,并且平均验证者权重正在逐渐下降,从而提高了其去中心化水平。
跨链网络拓扑
以下数字来自 2022 年 3 月 17 日。
-
Cosmos 允许使用自己的验证器集的分布式链网络。这些链之间的互操作性是通过区块链间通信(IBC)桥接协议实现的。每个链都必须实现 IBC 才能与其他链桥接。目前,有 28 个启用 IBC 的链,涵盖 DeFi、EVM 智能合约、社交媒体、隐私、再生收益耕种和游戏等领域。与以太坊、比特币等的桥梁正在开发中。
-
Polkadot 允许从中央中继链到连接的链(平行链)分层继承安全性。平行链没有自己的验证器,它们有收集交易并为中继链验证器生成状态转换证明的收集器节点。平行链之间的互操作性是通过跨链消息(XCM)格式实现的,并且由于继承的安全性,任意数据传递是可能的。目前,10 条平行链具有不同的专注方向,例如 DeFi、EVM 智能合约、社交媒体、隐私和游戏。与以太坊、比特币等的桥梁正在开发中。
-
Avalanche 允许将验证器的重叠网络组织为运行多个链的子网,同时还可以验证主网络。同一子网中的不同链几乎可以立即将资产相互转移(导出-导入)。而子网到子网的通信,即其子网中的一条链与自己子网中的另一条链通信,目前是通过网桥处理的(使用 EVM 链的 ChainBridge-Solidity 合约)。事实上,与其他子网有重叠验证器的子网越多,它们相互通信的安全保证就越高。这是因为那些相交的验证者将在两个子网中拥有共同的利益。如果一组验证者在一个子网中恶意行为,他们还将冒着在主网络和其他子网中验证权益的风险。
-
尽管尚未宣布子网到子网直接互操作方法,但看到 Avalanche Primary Network 本身充当所有子网之间的中介也就不足为奇了。目前有 3 条主网链上线:X-Chain 用于转账,P-Chain 用于 Staking,C-Chain 用于 EVM 智能合约。生态系统中正在构建其他链和子网。此外,与其他平台一样,还有 Avalanche-以太坊桥,它通过受信任的联盟工作,并且是当今 60 个以太坊桥中最常用的桥之一。
在没有某种安全共享机制的情况下,在具有不同安全级别的区块链之间进行桥接,就像在当前的 Cosmos 架构中一样,与桥接任何一般的链没有什么不同。因此,如果没有共同的确定性保证,跨链通信具有不同的风险水平。
Polkadot 继承的安全模型允许统一的确定性保证,并且在此保护伞下,平行链可以安全地相互传递任意数据。Avalanche 的重叠验证者网络模型目前可以在主网络中的链之间实现安全共享,并且很快可以在不同子网中的链之间直接实现安全共享,而无需桥接。
因此,具有重叠验证器的子网越多(在两个子网中具有共同利益),它们的通信就可以具有更高的安全性保证。一般来说,不同链之间的重叠验证器(如工作量证明中的合并挖矿)可以提供更安全的链间通信。
治理
-
Cosmos 有一个用于更改共识参数和协调资金的链上机制。
-
Polkadot 的整个运行时逻辑作为 Web Assembly(WASM)二进制文件存储在链上,允许无分叉运行时升级,这意味着决策是根据公投结果自主制定的,而不依赖于开发人员或验证者。治理模块包括代币加权投票、轮换委员会、时间锁定代币投票、自适应法定人数偏差机制。
-
Avalanche 的某些参数可通过链上投票进行升级。基于其独特共识的扩展治理机制正在开发中。
可开发性
所有区块链的核心都具有以下组件:数据库、p2p 网络、共识机制、事务处理机制和状态转换功能(运行时或虚拟机)。Cosmos、Polkadot、Avalanche 提供了这些核心组件,并让开发人员构建他们自定义的状态转换函数。
Cosmos 提供 Cosmos SDK 和 Tendermint 中间件,允许使用任何语言对交易进行编程。您可以构建自己的虚拟机并发展自己的验证者社区。为了让您的链上线,您需要从头开始建立一个验证者社区,并吸引现有链中的验证者社区。您还可以在 EVM 兼容链(Ethermint 或 CosmWasm)上部署智能合约。
Polkadot 提供了一个基于 Wasm 的元协议和 Substrate 开发工具包。您可以使用提供的模块(例如帐户、资产、治理、EVM 和构建自定义模块)开发自己的虚拟机。您还可以从 Substrate 的链上调度、链下工作人员和无费交易的自由执行模型中受益。
您在平行链拍卖中赢得一个插槽后,您的链就会上线,这提供了中继链的继承安全性。或者,您可以发展自己的验证者社区。您还可以在 EVM 兼容链(Moonbeam、Acala)上部署智能合约或使用 Ink 智能合约。
Avalanche 提供 Avalanche 虚拟机 (AVM),您可以在其中克隆和自定义实例或构建一个全新的实例作为您自己的虚拟机(用于 VM 开发的模块化 SDK 尚未发布)。
为了让你的链上线,你需要启动一个子网并吸引验证者——他们已经验证了主网络——来运行你的链。有一个子网evm 代码可用于启动自定义 EVM 链。您可以在兼容 EVM 的 C-chain上部署智能合约。
异构区块链网络拓扑
通过专用区块链的异步网络托管网络规模的用户活动比运行同一虚拟机(即以太坊的新版本)实例的区块链网络更好。在本节中,我们将更详细地讨论 Cosmos、Polkadot 和 Avalanche 的区块链网络和链间通信是如何组成的。
Cosmos 生态系统
Cosmos 生态系统具有分布式网络拓扑结构,不同用途的不同区块链有自己的验证者集,这些链在需要时通过桥接器相互通信。这种拓扑被批评为最不安全的链决定了其安全性(当最安全的链从最不安全的链接受资产时,它变得不那么安全)。
然而,它也使整个网络具有弹性,因为没有一条单独的链的安全性对整个生态系统的生存至关重要。但是,Cosmos 生态系统与几乎任何连接其他链的区块链有何不同?Cosmos 有“无附加条件”政策,允许 Binance DEX、Oasis、Terra、Nym 等项目使用 Tendermint 开发和启动他们自己的特定应用区块链。
链间通信 (IBC) 协议连接 Cosmos 生态系统中的区块链(参见Zones地图上的 28 条互连链)。随着链实施 IBC 协议,它们相互连接,整个 Cosmos 生态系统的流动性增加。IBC 几乎遵循区块链桥的工作方式。
当您将资产从一条链发送到另一条链时,i)您将它们锁定在源链中,ii)然后监控链的第三方(可能是联合中继器)拿起收据并交付到目标链,iii ) 接收链验证收据并为您提供源链中资产的表示。在 Cosmos 生态系统中,实施 IBC 的链具有 Tendermint 轻客户端验证器,以便它们可以在通信中使用和验证这些收据。
此外,IBC 是一种通用协议,可以在不同的区块链架构中实现(Substrate 有 IBC 实现)。此外,新的 IBC 版本将具有共享的安全方案(有关更多信息,请参阅 Billy Rennekamps 的演讲)。
Polkadot 继承的安全拓扑
Polkadot 具有分层继承的安全拓扑结构,对于其平行的链(平行链)之间的任意数据通信非常有效,但这些平行链依赖于从中央中继链租赁安全性。Polkadot 平行链不需要建立验证者社区,而是从中继链租用安全性。
他们通过在拍卖中赢得一个插槽(总共约 100 个插槽)并锁定 Polkadot 的 DOT 代币(他们通过众筹筹集 DOT 资金)来做到这一点。当这些特定领域的平行链通过其收集节点连接并同步到中继链时,它们的功能立即可用。
对这种机制的一个批评是,不同的链可能不需要相同级别的安全性,此外,不应该有任何一条链的安全性对生态系统的生存至关重要。尽管 Polkadot 的叙述在今天推广了没有验证者的平行链的想法,但人们可以使用 Substrate 启动一个区块链,并在不依赖中央中继链的情况下发展一个验证者社区(参见 Compound Gateway)。
此外,平行链可以发展自己的验证者社区,在租赁期结束时解锁其 DOT 资金,并在需要跨链通信时使用桥梁。此外,可以有多个中继链有利于整个 Polkadot 生态系统。分层拓扑很可能会保留下来,因为支持继承安全的跨链通信比使用平行链之间的桥梁更有效。
Polkadot 开发了跨共识消息格式Cross-Consensus Message Format (XCM),这是一种通用格式,不仅用于平行链之间的通信,还用于不同的智能合约、桥接器和 Substrate 托盘之间的通信。
XCM 与垂直消息传递 (VMP) 和跨链消息传递 (XCMP) 一起使用,它允许从中继链到平行链并返回消息交换,它允许平行链与同一中继链上的其他平行链交换消息。
XCM 中的消息是在跨共识虚拟机 (XCVM) 上运行的程序(请参阅 Gavin Wood 的文章系列)。这种用于编程网络和构建可组合的链间应用程序的抽象也可以用于其他异构区块链网络。
随着平行链社区的发展,它们可能还希望拥有自己的验证器集,以便它们可以成为向其他链出租安全保障的中继链。尽管嵌套的安全共享机制可能会变得复杂,但所有子平行链将共享共同的最终性保证,并且每秒状态转换的总数会增加,从而扩大整个 Polkadot 网络的总计算吞吐量。
Avalanche 的重叠网络拓扑
Avalanche 具有重叠的网络拓扑。每个 Avalanche 验证器节点都必须保护主网络,同时保护其他子网。一组验证器形成一个子网。
一个子网可以验证多个区块链,而每个区块链仅由一个子网验证。换句
















