扫码下载
BTC $78,129.87 -0.80%
ETH $2,327.75 -2.49%
BNB $639.17 -0.91%
XRP $1.43 -1.22%
SOL $85.87 -2.04%
TRX $0.3291 +0.11%
DOGE $0.0969 -0.47%
ADA $0.2492 -1.40%
BCH $457.44 -1.45%
LINK $9.31 -1.37%
HYPE $41.54 +1.44%
AAVE $93.34 -0.84%
SUI $0.9435 -2.02%
XLM $0.1775 -1.22%
ZEC $326.68 -0.09%
BTC $78,129.87 -0.80%
ETH $2,327.75 -2.49%
BNB $639.17 -0.91%
XRP $1.43 -1.22%
SOL $85.87 -2.04%
TRX $0.3291 +0.11%
DOGE $0.0969 -0.47%
ADA $0.2492 -1.40%
BCH $457.44 -1.45%
LINK $9.31 -1.37%
HYPE $41.54 +1.44%
AAVE $93.34 -0.84%
SUI $0.9435 -2.02%
XLM $0.1775 -1.22%
ZEC $326.68 -0.09%

详解DeFi风险管理工具Gauntlet:如何通过风险参数化降低DeFi风险并提高资本效率?

Summary: 目前Gauntlet提供风险管理服务的DeFi协议有Aave、Compound、Synthetix和SushiSwap等,估值已达10亿美元。
链茶馆
2022-03-29 15:01:55
收藏
目前Gauntlet提供风险管理服务的DeFi协议有Aave、Compound、Synthetix和SushiSwap等,估值已达10亿美元。

作者:北辰, 链茶馆

 

金融是在不断跟风险打交道,信用风险、流动性风险、投资组合风险、交易风险……

在传统金融市场,这些风险隐藏在无数个大机构的背后,交给大机构的成百上千人的专业团队打理,可以很好地解决(或者说转移)各自所在机构的风险。但这也有可能会堆积成系统性的金融危机,最终由所有人来买单(更准确地说是接盘)。

去中心化金融没有金融机构,整个DeFi市场是无数个开放的协议组成的,因此动荡和不确定性也就分散在这些协议或者协议的trader那里。他们都需要金融风险管理工具来应对日益复杂的市场和黑客。

但DeFi市场的特殊性在于它以crypto的逻辑重构了各种金融产品,所以就不能直接套用传统金融市场的风险管理工具,而是需要足够懂金融也足够懂DeFi的人设计出全新的框架,才能帮助协议或者trader做出更佳的决策。

前不久DeFi风险模拟平台Gauntlet以10亿美金的估值融资2380万美元,因为它是这条赛道上为数不多的正式选手。

 

把风险参数化

 

首先强调一下,金融风险管理不是如何避免风险——那叫保险。

对金融来说,风险的另一面是资本效率,所谓金融风险管理,就是让投资者在风险可控的前提下把回报最大化。

比如Gauntlet能够让Balancer的LP收入翻倍,能够让SushiSwap的流动性挖矿效率提高5倍,能够让Aave躲避了行情暴跌带来的清算螺旋,能够让Compound借贷出更多的资产……

而这一切都是建立在风险并没有提升的基础之上。

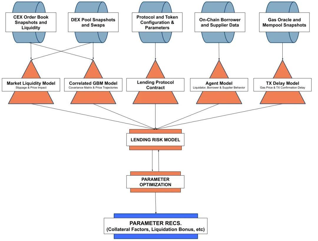
基本原理是把DeFi协议的风险参数化,然后把这些关键参数放到Gauntlet的风险评估框架中,以供直观地监测、动态地衡量风险。

值得一提的是,每一个协议都对应着特定的风险评估框架,而这需要背后的研究团队来金融建模,并根据数据模拟来调整优化这些参数。

把一个DeFi协议的风险给参数化,需要进行以下流程:

1.抓取该协议的关键数据——比如市场数据、借款人数据以及核心流动性数据等。

2.先按照常见的风险参数(比如抵押率、清算阈值、清算奖金、储备因子等),计算出上述数据显示出的风险和资本效率。

3.开始模拟各种情况下的关键数据,从而得出最大化捕获风险和资本效率的目标函数,以及确定相关的参数。

4.数据科学家开始手动优化参数,主要是确保系统不会推荐出离谱的建议。

走完上述流程,就能清楚地知道这个DeFi协议在发生不同情况下的市场表现了,自然也就清楚应该采取什么行动是最合理的——无论是最大化地获利还是避免崩盘。

当然,在上述整个流程开始之前,需要Gauntlet团队先对这个DeFi协议有足够深刻的理解。后文会有更详细的介绍。

image

目前Gauntlet提供风险管理服务的DeFi协议有Aave、Compound、BenQi、Acala、Parallel、Synthetix和SushiSwap等。

 

SushiSwap:流动性没减少,但流动性激励效果增强5倍

 

Compound当初推动的流动性激励直接开启了DeFi Summer,无数的人是为了赚额外的COMP激励冲进来,然后左手倒右手地反复借贷。

现在的DeFi协议初创团队只能感慨当初的流量真便宜,因为流动性激励几乎成了所有DeFi协议的沉重负担。

流动性激励够高,就能迅速拉升用户量以及TVL,一旦停止甚至降低流动性激励,这些都会随之流失。

我们在过去两年来已经见了太多昙花一现的DeFi协议是因流动性激励而起,又因流动性激励而亡。

其实对项目方来说,在要不要搞流动性激励的选择中,还有另一个选择——精准激励。

我们可以通过Gauntlet给SushiSwap提供的风险管理服务来直观地了解。

SushiSwap在2021年5月份开启了流动性激励计划Onsen第二轮,目标是把流动性引导到非主流的资金池。

简单粗暴的奖励越来越低效,并且很难转化为长期流动性和交易量。那么SushiSwap团队就需要知道,最佳激励额度是多少?哪些资金池最值得奖励?

Gauntlet通过建模给出了激励优化解决方案。

首先是按照前面提到的流程,计算出了整个DeFi领域的流动性激励的基线,如果回报低于该基线,就不会有多少流动性进来,甚至现有的流动性会流失。

然后根据每个流动性池的历史数据,进行「激励变化对流动性池的资本流入/流出的影响」统计建模,这样就能清晰看出哪个流动性池的LP对流动性激励并不在意,哪个流动性池的反应最强烈,从而最大限度地提高激励的影响。

用俗话来说就是——看人下菜碟。

比如Gauntlet发现SushiSwap的YFI-ETH池的LP主要是储蓄驱动,对流动性激励其实并不在意,于是SushiSwap在3个月内把这个池子的激励减少了75%,但流动性没有明显减少,反而持续增多……

按当时Sushi的价格来计算,等于给SushiSwap节省了约2240万美元,而省下来的Sushi会分配给那些敏感型的池子,比如RGT-ETH池。

最后的成果是Sushiswap的激励代币量没有增加,但日交易量增加了3亿美元。因为每激励一个Sushi代币就能吸引1万美元进来,而之前只能吸引2000美元的流动性。相当于激励效果增强了5倍。

 

Compound:风险不变,但能贷出更多的钱

 

相比传统金融,去中心化借贷平台Compound是一个极简主义平台,无论是贷款人还是借款人都能用一分钟搞定。

唯一的风险是抵押资产行情暴跌然后触发自动清算。

传统的避免方式是提供更多的抵押品(比如100美元的债务却抵押500美元),或者借更少的资产出来(比如100美元抵押品,只借出30美元),但这样资本效率不高。

Gauntlet给出了解决方案。先是找出了导致清算的几个关键因素:用户行为、抵押品波动率、相对抵押品流动性、协议参数、智能合约风险。前四个因素决定了清算的可能性,智能合约风险不算。

接下来分析Compound上不同抵押品的历史流动性和波动性数据,找出那些价格不稳定但又常用的抵押品,结合Gas成本、清算人地址数量、平台储备金等状况建模,实时检测可能的风险。

对普通用户来说,这样就能在风险可控的情况下灵活借贷了。

更为重要的是借贷平台不必再一刀切地清算了,毕竟有时候明明是市场极为短期的波动,其实风险并不高。

Gauntlet除了给Compound提供这种服务,也跟Aave、Maker等平台合作。

Gauntlet提供的服务成果是即使一些抵押资产崩盘超过50% ,但用户没有经历任何重大破产。

 

总结

 

上述两个案例只是抛砖引玉,Gauntlet为许多头部DeFi协议都提供这种定制化的风险管理服务,涉及许多非常深入的金融建模方面的研究。

现阶段的Gauntlet更多是跟DeFi协议合作,从产品层面优化风险管理和资本效率。

长远来看,风险管理工具是DeFi的基础设置,不仅每一个协议需要,每一个trader也需要。

“我们的平台由各种预测模型组成,我们使用这些模型来校准和改进各种DeFi协议的风险管理和激励措施。

长期看好Gauntlet的发展,不仅因为已有的成绩,而且他们的参数、模型持续改进的话,对后入场的对手而言无疑是很高的壁垒。

关联标签
warnning 风险提示
app_icon
ChainCatcher 与创新者共建Web3世界