扫码下载
BTC $78,207.39 -1.04%
ETH $2,335.84 -2.78%
BNB $636.98 -1.96%
XRP $1.43 -1.86%
SOL $86.12 -3.02%
TRX $0.3284 -0.23%
DOGE $0.0971 -0.75%
ADA $0.2492 -2.37%
BCH $458.79 -1.00%
LINK $9.33 -1.71%
HYPE $41.57 +1.20%
AAVE $93.22 -0.81%
SUI $0.9464 -2.55%
XLM $0.1787 -1.16%
ZEC $325.92 +1.34%
BTC $78,207.39 -1.04%
ETH $2,335.84 -2.78%
BNB $636.98 -1.96%
XRP $1.43 -1.86%
SOL $86.12 -3.02%
TRX $0.3284 -0.23%
DOGE $0.0971 -0.75%
ADA $0.2492 -2.37%
BCH $458.79 -1.00%
LINK $9.33 -1.71%
HYPE $41.57 +1.20%
AAVE $93.22 -0.81%
SUI $0.9464 -2.55%
XLM $0.1787 -1.16%
ZEC $325.92 +1.34%

0xRank DAO:详解隐私公链 Secret Network 技术优势与投资逻辑

Summary: 公链信息的隐私保护是区块链用户的刚性需求,是重要的功能性应用之一。
0xRank
2022-04-01 00:25:15
收藏
公链信息的隐私保护是区块链用户的刚性需求,是重要的功能性应用之一。

作者:严无极@YonRick,0xRank

 

项目简介:

Secret Network是Cosmos生态内的首条隐私公链,也是目前生态发展最为完善的隐私公链。该链从隐私功能性入手,搭建了一条Web3.0时代隐私专用的基础设施,目前项目已搭建完善的跨链桥基础设施,生态系统逐渐丰富。

 

投资逻辑:

1.  公链信息的隐私保护是区块链用户的刚性需求,是重要的功能性应用之一。本报告预测隐私市场5年内能够增长3-4倍规模,CAGR 41.4%。在隐私公链生态健全后,该细分行业有成为市场热点的潜在投资机会。

2. 资产跨链的便捷度能够显著影响用户的隐私工具使用体验。Secret完善的跨链桥生态推动了ETH、BSC等链的价值溢出,使得Secret Network的TVL不断提升,获得超过行业平均水平的增速。

3. DeFi、GameFi和稳定币等生态应用的持续搭建,使得Secret Network相比于隐私代币外,增加了更多能够留存价值的场景。而场景、生态和用户体验、资金注入形成了非常好的飞轮效应,建立起基于生态价值的长期护城河。

4. 护城河逻辑:隐私行业龙头能够能够通过生态起量建立起自强化的坚固护城河,龙头溢价下,Secret Network流通市值应当拥有5-10倍的增长机会。

 

投资期限:

投资周期推荐选择长周期操作,行业隐私赛道爆发后可逐步选择减持。

 

估值判断:

自上而下:SCRT作为隐私公链市场龙头,与公链龙头的比例应当与隐私行业占全行业占比来预测,其当前Circulating Value应当在10亿美金左右,其当前估值8.7亿美金,当前价格仍处于合理范围。

 

长期估值逻辑:

根据Tractica数据,区块链2024E应当具有3倍的成长空间,其中公链市场增长速度最快。叠加隐私行业成熟度与渗透率提升,大致估计隐私赛道市场3年至少4-5倍扩容的长期增长。在项目生态爆发后,链上交易获得10倍增长后,SCRT流通估值可达60-120亿美元,叠合年化15%的通胀率,其长期上涨幅度能够至少5-10倍,熊市低点买入具有较高的投资价值。

 

与市场不同的观点:

1. 投资Secret Network的宏观逻辑是隐私行业的整体渗透率提升,这也是我们投资中最需要赌性判断的行业成长部分。目前隐私行业在整个区块链体系中的占比被严重低估,应当有3-4倍的市场空间扩充。

2. 原有隐私币如门罗币为什么成长不起来?XMR、ZEC等本身未能满足用户需求:1)隐私储备币本身并非图灵完备的公链,无法通过跨链桥导入价值,隐私代币的销售和其他货币通过隐私代币方式销售的方案收到阻碍,仍需借助CEX;2)隐私币功能限制于价值储存于交易,其生态并不具备通过Dapps产生价值捕获。隐私公链则能很好地解决以上问题,1)Secret捕获价值的方式超越了交易层面的价值捕获,以公链应用的形式捕获超额价值;2)Secret生态内的DEX和多样化跨链方案,使得匿名工具效果显著,因此,原有隐私行业未能成长的原因是产品未能符合用户需求,且盈利模式不成立。

3.为什么隐私公链护城河高?软件和硬件两个方面,如果调整了区块链的底层架构变成隐私公链,那么必然上面所有的产品逻辑都要重新设计,目前成熟的任何一条公链都没有足够的资源进行上建生态的根本性调整;另一方面是硬件,目前的隐私公链都基于一些更为复杂的加密算法,或者外接硬件设施,这些使得公链节点硬件设备配置提升(TEE、ZK等),相比于原有的BTC、ETH矿机有所区别,因此隐私公链拥有极高护城河。

4. 从投资角度来看,隐私公链比拼的核心逻辑是什么?资产跨链难易度与生态繁荣度。功能性公链上原生价值的产生相比于Bitcoin、Ethereum等兼有储备货币特性的公链来说没有优势。因此其价值来源需要外生的价值注入,即为Bitcoin和Ethereum等链和Cosmos生态内的价值因为隐私需求外溢至Secret链上。Secret本身基于Cosmos生态建立,且已建设了ETH、BSC生态的跨链设施,与BTC、Polkadot等生态的跨链桥设施也已经在建立中,因此从这一角度而言,Secret Network的生态胜出是投资逻辑中小赌的部分。

5. 隐私公链的商业模式为什么显著比混币器类产品好?逻辑在于长期的价值汲取和留存。隐私公链的Value-Add为用户功能性需求,基于用户保护自己的链上数据为目的,因此隐私公链能够从隐私保护功能带来的效益提升中取得价值,此为盈利本质。另一方面,隐私公链的价值获取方式不止交易类型的需求,其上DeFi生态,NFT、GameFi等功能均能够为Secret Token(SCRT)带来需求,因此长期来看,生态越完善、使用越便捷的隐私公链将能够吸引用户资金长期入驻,带来代币的长期需求和币价的坚固支撑。

6. Secret Network从25个当前生态投资者中获得了2.25亿美金生态基金的投资,市场重要投资者的生态建设将为Secret提供在项目方联系,生态搭建和信用增级方面的优势。

 

Business Insights:

 

一、产品服务的本质和精髓

 

隐私公链服务的本质是公链交易和交互内容的隐私保护。基于隐私公链提供防止他人追踪历史信息,用户使用隐私公链并为其功能付出成本。逻辑上和SaaS相似,按照Unit Economy(单位经济模型),单个客户的价值是LTV的长期折现减去获客成本,从这个逻辑出发,增加用户的LTV和减少客户的获取成本是商业模式的增长点。因此我在前文中持续关注生态(LTV价值)和跨链桥(降低获客成本)。而且从Saas的角度,用户的隐私需求基本类似,因此产品的复用性很强,解决了项目制Saas的缺陷。

在技术层面,Secret Network并非是完全的技术碾压,其本身大框架基于Cosmos-SDK搭建,使用Tindermint共识协议,在链的架构中增加了TEEs(可信执行环境),以上要件的结合确实能够满足用户的需求。经过实际使用验证,Secret链上单次交易成本很低,一般单次交易成本在0.1美元以下,具有很高的用户友好性。

 

二、行业成长的用户刚性需求逻辑

 

从当前区块链的隐私实用性来看,隐私缺位于主流区块链系统,如ETH链上的交易、交互等均会基于个人或者机构地址,将以往交易记录全透明地公开。

这样的问题将会带来两类潜在风险:一类对于业内Smart Money来说,机构或者个人交易的信息将被跟踪,因此影响资金的收益率和安全性,如交易所内用户若看到巨鲸提币入所的信息后即开始Front-run,或者巨鲸被发现提前布局了某个DEX代币等场景。按照贝叶斯定理,信息的透明化实际向市场提供了超额信息,引致了被监控用户收益的损失;另一类对于一般用户来说,虽然目前区块链业内应用基本币圈内闭环,没有实际生活的应用,但是一旦公链账户地址与现实个人或者机构被绑定,或者一个公司的地址被各类地址检测应用监控,那么其账本和交易实际是向所有人(竞争对手或者诈骗者等也在列)公开的。因此如果区块链长期发展步入实际生活的话,隐私是必然需要经历的一重考验。

 

三、Secret Network是否能够满足典型用户的隐私需求

 

典型用户的隐私需求:

1. 安全、便捷的跨链解决方案(首要,先决条件)

2. 发达的DEX市场提供流动性

3. 稳定币兑换渠道

 

目前非常具有优势的几个点:IBC的存在使得资金的跨链安全性得到保证。作为Cosmos官方主打概念和目前市场认可度最高的几个核心共识,其认可度有目共睹。但是Secret自我孵化的跨链桥安全性是否符合标准?

据Secret白皮书,其自身孵化的Secret Bridge只存在5个关键节点参与跨链验证过程,在中心化程度和安全性上仍然存疑,是否有跨链桥参与节点联合作恶的可能性。

image

数据来源:Secretanalytics

DEX市场流动性如何?从目前看来,目前覆盖主流币对,但实际的TVL和深度均不足。

image

数据来源:Secretanalytics

稳定币兑换通道:生态内价值想要长期留存必须借助于稳定币的形式,作为加密资产与现实价值的一个缓冲地带,稳定币对于隐私公链内价值留存具有不可替代的作用。目前Secret Network已经在生态中通过跨链等方式提供了USDC、USDT等稳定币,且推出了Secret原生代币Shade Protocol和Silk,项目受到广泛关注,但后期稳定币安全性和生态建设仍需要长期观察。

 

四、产品的核心技术方案

 

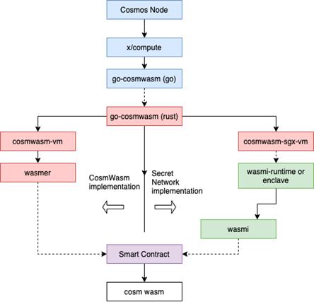
Secret Network是一个Layer1层的解决方案,基于Cosmos SDK 构建,使用 Tendermint 来达成共识。其采用在计算机科学中常用的 TEE(Truested Execution Environment)来提供隐私交易功能。TEE,可信执行环境,对于计算机的所有者来说如同黑盒。计算机的所有者无权查看其中的数据,这也就保证了加密数据不会被泄漏,但计算可以安全的进行。目前 TEE 的硬件支持来源于 Intel SGX。

 

image

数据来源:Secret Network

 

image

数据来源:Secret Network

合约的执行如上图所示。左边是正常的 CosmWasm 的执行流程,右边是 Secret Network 合约的计算流程。右边的第一个流程包含 SGX,第二个流程有 Enclave。可以看见 Secret Network 在每一步都依赖于可信执行环境这一个概念。

Secret Network Enclave 便是这些合约具体执行的地方。Enclave 就是一个黑盒,拥有自己的密钥。Enclave 外的用户无法查看这些密钥。所有的执行结果都需要由这些密钥进行签名。Enclave 还可以用这些密钥和 Secret Network 进行连接。

TEE 由 CPU 硬件提供保护:

1. 具有高度安全隔离和可证明特性。

2. 支持通用 CPU 指令,支持各类合约虚拟机指令操作。

3. 高效利用 CPU 特有指令集对包括加解密算法的操作进行通用加速。

 

五、Secret Network用户数量与新增应用数量持续扩张,基本面存在腾飞可能

 

(一)链上交易数量长期上涨,短期内由于Shade空投使得交易数量有所提升

 

image

数据来源:Secretanalytics, 数据截至2022年3月5日,时间取值为UTC 6:00,因此3月5日交易量显示偏低。

从长期来看,Secret Network随着每一轮市场的繁荣,单日交易量数据均有质的提升。2月22日Secret上Shade Protocol项目发放空投,3日交易量达到近7万笔。

 

(二)链上地址的持续增长表佐证了Secret Network对于新用户和机构的吸引

 

image

数据来源:Secretanalytics, 数据截至2022年3月5日

Secret Network链上地址持续增长,自2021年12月中以来,3个月不到的时间,Secret Network上新增地址数量上翻1倍,总数达到12万个独立地址数。

 

(三)跨链桥建设初见成效,总TVL达到4,600万美元,已拥有4类跨链方案

 

当前Secret上已存在4种跨链渠道,IBC、XMR(门罗币)、BSC、ETH,其中以太坊的跨链桥和跨链交易量是比例最大的部分,随着短期交易量的下滑,以及跨链桥激励方案的不足,TVL在这一阶段处于下降趋势。

image

数据来源:Secret Network

 

(四)生态体系内项目和开发者工具持续涌现

 

image

数据来源:Secret Network

生态体系内项目的布局也如火如荼,近期GameFi项目Legen DAO的官方发布,以及Alter于DEX的上币;开发者工具也逐渐完善,Blackbox小工具,Secret.js(基于Java Script的开发者工具包)的持续更新,支付工具Secret Invoice Payments的良好体验,以及很多正在开发和验证阶段的新项目,都支撑了Secret Network对于生态体系的重视和对开发者的支持。

 

六、基于隐私保护技术,Secret Network相比于其他公链具有如下亮点

 

(一)隐私解决方案

Secret Network提供的区块链浏览器可以查看链上交易,但与Etherscan中的披露信息做对比,可以发现Secret链上的交易行为和与protocol的交互的重要信息(交易地址、交易数量、合约交互方式)均被默认隐藏,能够达到应有的隐私功能。

 

(二)只读钥(Viewing Keys)的巧妙设计

Secret Network精巧地提供只读钥的设计,作为信息分级提供的解决方案,使用只读钥的用户可以检查某一地址的所有交易信息,对于监管、Fund Admin和Audit来说提供了一种新的参与方式。这一方式更具监管友好性,相比于门罗币(Monero)直接被US禁用,提供了一种居间方式服务监管需求。

 

(三)防止MEV和Front-run攻击

区别于识别方式解决这一问题,Secret Network本身的信息加密方案默认解决了MEV问题和抢跑,因为在用户通过客户端向系统宣告加密信息时,其信息已经被加密,在此基础上,矿工将无法通过mempool中的交易信息了解到用户的交互细节,因此具有极佳的MEV抵抗性。

 

(四)具有新功能的NFT方案

Secret设置了在隐私性上更具吸引力的NFT方案,其NFT将信息进行分级处理,分成公开信息和隐私信息,在购买者购买前,隐私信息将不可见。一个合乎情理的利用方式是一种技术产权或者一段视频,在购买前将不能获取完全片段,购买后才可获得真实使用权。

 

七、代币经济学

 

系统安全性在Secret Network中扮演极其重要的角色。若作恶者对网络共识层实施拜占庭攻击,则链上交易及跨链资产的安全性将会受到极大挑战。为降低系统被攻击的可能性,Secret Network采用通货膨胀、区块奖励和质押的方式来降低PoS共识机制下系统被攻击的可能性。

系统设置的通货膨胀率在7%-15%之间,其取值取决于锁定和非锁定SCRT代币的比例,超过67%以上,锁定的越多通货膨胀率越高,目前维持15%的年化通货膨胀率。

系统初始供应量7,000万枚SCRT代币,总供应量1.9亿枚,当前流通供应量为1.63亿枚,新增抛压主要来源于质押奖励的释放,质押奖励释放的数量在22%-27%年化之间。因此代币预期不会存在大量代币接触限售的情况,币价总体应当相对稳定。

 

八、团队背景、执行力与其他支持方

 

Secret背后的核心开发团队之一是SCRT Labs(前身是Enigma,以太坊的第2层扩展解决方案,功能为隐私智能合约),由麻省理工学院毕业生Can Kisagun和Guy Zyskind于2014 年创立,是区块链行业中最早期的项目和团队之一。

Guy Zyskind(SCRT Labs的CEO)此前是麻省理工学院媒体实验室的研究助理,研究和教授区块链技术,他撰写了Enigma白皮书(下载次数超过10万次)和论文“去中心化隐私:使用区块链保护个人数据”(引用次数超过200次)。Can Kisagun拥有麻省理工斯隆大学的MBA学位和西北大学的工业工程学士学位,在商业领域拥有丰富的经验,在麦肯锡工作3年,主要从事金融和银行业务。在Enigma之前,他还在区块链领域创办了一家金融科技公司。其他成员包括:Itzik Grossman(VP of Engineering),在网络和信息安全以及软件工程方面拥有5年的经验。

其他主要贡献者有Tor Bair(Secret基金会的CEO),他在麻省理工学院与Can Kisagun一起完成了MBA学位。在攻读研究生之前,Tor是一名专业的期权交易员,曾在Spotify实习,并在Snapchat担任数据科学家,于2017年全职加入Enigma。

Carter Woetzel(Secret Foundation 社区负责人)是Secret网络灰皮书的作者(由Enigma协助),专注于市场营销和社区管理,重点是内容创作。此外,Carter是Shade Protocol(一个连接隐私保护的DeFi DApp)的首席研究员和经济学家,其中第一个产品是Silk(建立在Secret上的保护隐私的算法稳定币)。

 

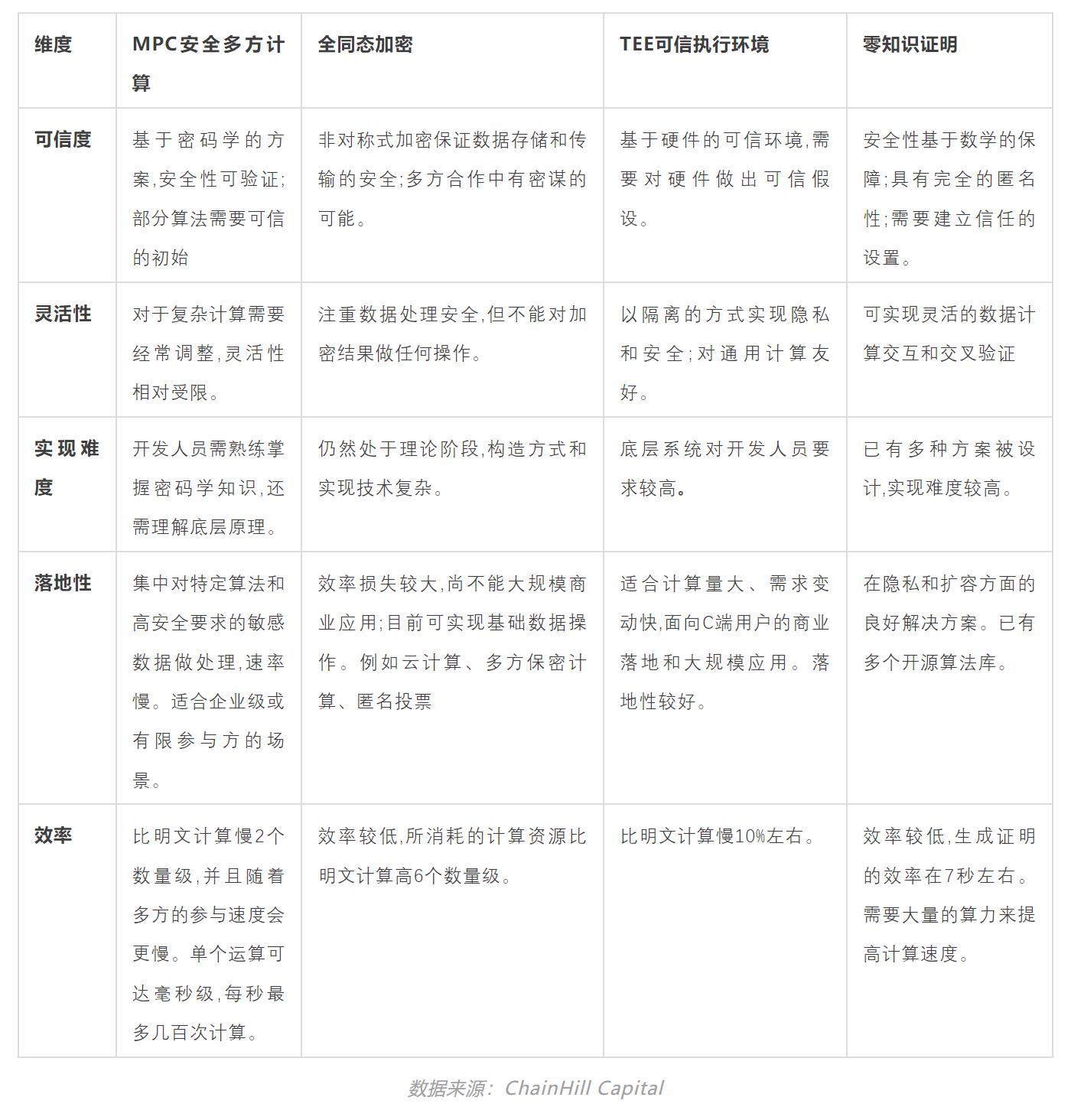
九、隐私公链行业相比于其他解决方案的优势横向对比

 

image

数据来源:《On-Chain Privacy: By Default, For All, On Cosmos》

从上图我们可以发现,隐私公链在实现去中心化、智能合约支持和跨链兼容性方面具有显著优势,而这些正是构成完整的用户隐私需求的基础。

可信执行环境TEE实际上已大规模应用,例如手机上的指纹解锁,生物识别等。TEE基于可信硬件设施,在安全性上依赖硬件的可信环境和中心化的硬件厂商,需要对硬件做出可信假设,可能面临侧信道攻击(side channel attack,SCA。一种能够从密码设备中获取秘密信息的密码攻击方法)。其优势在于灵活性较高,对通用计算较友好,速率较快。技术搭建相对成熟,相比于其他隐私计算方案,TEE的综合实力是最接近实用场景的。

零知识证明可信度较高,可以实现完全的匿名性,但部分协议也需要进行可信设置,依赖特殊随机数的生成。可实现灵活的数据计算交互和交叉验证,但实现难度仍然较高,目前能够生成证明的效率在7秒左右,需要大量的算力来提高计算速率。

image

 

风险分析:

 

1. BTC、ETH跨链桥的安全性。这里的逻辑在于,BTC巨鲸是否愿意把币放入Secret Network中?如果跨链桥被攻击造成损失的话,那么这个损失由谁来承担,隐私性带来的收益和跨链桥的风险权衡,可能导致巨鲸不一定原因将大笔资金转入隐私公链。

2. Secret Network上DEX的交易对数量和主流币深度,这里必须要Secret项目方出去soursing,和一些大的DeFi巨鲸联合起来做市,并且提高挖矿的年化收益使得散户投资者也愿意将流动性投入到矿池中。

3. 监管对于隐私的接受度。如果Viewing Key不是可行的接受方案,那么Secret Network在未来预期拓展性上将会受到较大打击。

 

总结:

 

本文介绍了隐私公链行业的研究框架和投资逻辑,以及从投资标的角度Secret Network项目相比于业内的领先优势。伴随着隐私行业重视度的持续提升,隐私公链在未来一定会作为重要的Web 3.0细分市场得到投资者青睐,推荐提前布局!

warnning 风险提示
app_icon
ChainCatcher 与创新者共建Web3世界