NFT 新骗局:能上 OpenSea 榜单的「NFT貔貅盘」
撰文:0xLaughing,律动 BlockBeats

自 Luna 暴雷引发连锁反应,整个加密市场暴跌,NFT 市场也一夜进入寒冬。据报道,8 月 1 日 Dune Analytics 数据显示,OpenSea 的 7 月交易量仅为 5.28 亿美元,相比 2022 年 1 月的历史最高值(48.57 亿美元)下跌 89.12%,创一年以来新低。
在当下的熊市里,一方面 NFT 投资者要忍受此前下跌造成的资产大规模缩水的事实,另一方面层出不穷的诈骗项目也让他们防不胜防。
然而,NFT 市场的不景气和交易量持续走低,不法分子通过刷量来「打榜」,以极低的成本快速登上 NFT 交易平台的交易量排行榜,这让 OpenSea 等 NFT 交易平台正在成为滋生新型 NFT 诈骗项目的温床。
诈骗流程详解
本节将通过最近流行的新型 NFT 诈骗项目之一 Geometric birds 的诈骗流程,拆解它如何一步一步引诱 NFT 投资者上钩的。
制造假象
Geometric birds 在Uniq.cx上 24 小时交易量排名第 6
如果你在周二打开 OpenSea 主页,很容易就会注意到在其 24 小时交易量排行榜上有一个名为 Geometric birds的项目位居前列(现已被 OpenSea 下架)。

OpenSea 上关于这个项目的简介
当你点进这个项目主页仔细浏览,会发现它其实是一个以 Moonbirds 为原型进行二次创作的一个 NFT 仿盘项目,总量 1.5k,共有 576 个持有者,人均持有 2.6 个,这个比例偏高但也还算正常,总交易量在 24 小时里达到了 323E,地板价最高曾达到过 1.3E,后来维持在 1E 左右。
短短上线 1 天时间,就能把地板价维持在 1E 的高价,你开始思考这会不会是下一个蓝筹项目,于是打开 Twitter 开始搜索关于它更多的信息,殊不知你正在吃下它的幕后黑手丢下的第一块「含毒面包屑」,诈骗引诱才刚刚开始。



Geometric birds 官推呈现的信息
根据 Geometric birds 官推的描述:这个 NFT 项目由一个 John Wilson Clinton 工作室发起,John Wilson Clinton 是匈牙利当代著名的几何立体抽象画家,他使用几何元素创作了一系列独特的艺术作品,其中他的画作《匈牙利公主》在佳士得秋季拍卖会上以 400 万欧元成交。另外,8 月 12 日在匈牙利国家美术馆 B 馆会有他的专场艺术展览。
在你浏览过它的官推和 OpenSea 后,你可能会对这个项目有了一个大致的画像:它是由匈牙利著名的艺术家创作,这位艺术家甚至在国家级的美术馆有个人专场艺术展览,同时它的 NFT 市场价格表现不凡,1.5k 的总量证明了它的稀缺,1E 的地板价代表了市场对其价值的认可。
Geometric birds 在一天内的价格点图
于是你心动了,认定这是一个尚未被各大 Alpha 群组发掘的「潜力股」,可能你会在随后的上涨趋势中看涨而追高,或是在下跌中因「抄到了底」而沾沾自喜。总之,你一旦购买,那就彻底中了这个「NFT 貔貅盘」的圈套。

有人发布推文称购买 Geometric birds 后无法出售
在随后,当你想要挂单交易时,发现它并没有买盘,甚至有人在 Twitter 上发文称它挂单的这个 NFT 被转移了。这时你恍然大悟,原来地板价维持在 1E 是因为那些挂单在 1E 以下的 NFT 都被转移了。

现在 Geometric birds 在 OpenSea 上的页面已经显示 404
终于在近 24 小时后,Geometric birds 在 OpenSea 被下架,其官推也再没有任何新的动态。
真相:通过刷量交易「打榜」
实际上,Geometric birds 的幕后黑手是通过刷量交易来实现登上 OpenSea 交易榜来行骗的。
什么是刷量/清洗交易(wash trading)?
根据 Investopedia 的定义,传统上清洗交易是交易者买卖证券的过程,向市场提供误导性信息来获利。
对于 NFT 的刷量是为了让一个 NFT 看起来比实际更有价值,方法可以是将同一个 NFT 在两个或多个钱包内以高价反复倒卖,最终达到使整个 NFT 项目的地板价、交易量上升的目的,营造了一种「虚假繁荣」的景象。而由于以太坊地址的匿名性,多个参与刷量的钱包账户往往隶属于同一个实体。
Geometric birds 的刷量交易

与 Geometric birds 相关的地址的交易图谱(图中显示地址并不完全)
通过部署 Geometric birds 的智能合约的钱包地址(以下称地址 D)追根溯源,可以直观地看到这些地址之间有着千丝万缕的联系。
转账给地址 D 的母地址像是一个中间节点,在这期间曾归集过来自多个钱包的转账,也曾向其他多个地址进行分发转账,同时还有一笔来自 Tornado 混币器的转账来源。

Geometric birds 最高交易单价 28E(图源:NFTGo)
正是以上这些地址之间来回对 Geometric birds NFT 进行交易,使得这个 NFT 系列在不到 24 小时里交易量超过了 300E,最高交易单价 28E,此外还有多笔以极高价格成交的大额交易。
最终,以 Geometric birds 在 OpenSea 上约 320E 的总交易量和 2.5% 的交易手续计算,这次诈骗的成本约为 8E(不包含 Gas Fee),即只要有 8 位受害者以 1E 地板价购买了他们的 NFT 就能收回成本,具体受害者数量目前尚且不得而知。
或者说,Geometric birds 这个「NFT 貔貅盘」仅仅只交付了 8E 的手续费,就登上了 OpenSea 这个最大的 NFT 交易市场的广告牌。
怎样才能不被刷量的「NFT 貔貅盘」所骗?
1. 充分调研
以 Geometric birds 为例,实际上它的官方推特中的艺术家 John Wilson Clinton 是虚构的,只需要搜索一下就会发现互联网上并没有这个「著名艺术家」的任何信息,关于他的艺术展的信息也是检索不到的。
2. 去查看那些进行大额交易的钱包是否真实
以 Geometric birds 为例,它的钱包是在上个月刚刚创建的,交易记录寥寥无几,刚刚创建的钱包就对一个新的项目花大手笔,可能就要引起警惕了。
3. 检查合约代码
以 Geometric birds 为例,受害者发文称在将 NFT 挂单后,这个被挂单的 NFT 就被转移到其他钱包去了。实际上,Geometric birds 在合约代码中设置了 Batch Burn 函数,它将会授权转移 NFT,以此来达到 NFT 的地板价不会被其他持有者拉低的目的。因此可以在交易 NFT 前花时间提前检查一下它的合约代码,以防踩坑。
争议:NFT 交易平台去中心化程度
一方面,一直以来 OpenSea 因为「封禁部分国家访问」和「封禁被盗 NFT 交易」等事件为人所诟病,很多人认为 OpenSea 的中心化程度太高,违背了 Web3 的去中心化精神。
另一方,对于类似此次「NFT 貔貅盘」的事件,人们又希望 OpenSea 能够有更多的实际行动,及时下架这些 NFT 防止更多人被骗。


多个 Twitter KOL 账户也曾「宣传」Geometric birds
在这起事件中,我们从道德上谴责实施诈骗的幕后黑手,教育上当受骗的受害者不够小心谨慎,而对于 OpenSea 等交易平台和 KOL 们,诚然它们按照交易量来如实报道和排名无可厚非,但对于潜在的诈骗项目筛选是否也应该是它们的职责所在呢?
结语

知名蓝筹其实都存在刷量交易的情况(图源:Dune @21shares)
事实上,根据Dune 的数据的数据显示,NFT 项目普遍存在刷量交易的现象,众多知名蓝筹如 CryptoPunks、BAYC 等等都是刷量交易的重灾区。
数据分析公司 bitsCrunch 的 CEO 在接受访谈时也坦言:超过 33% 的 NFT 交易量都是刷量交易。
由此可见,刷量交易已经成为了 NFT 市场一个不可忽视的问题。

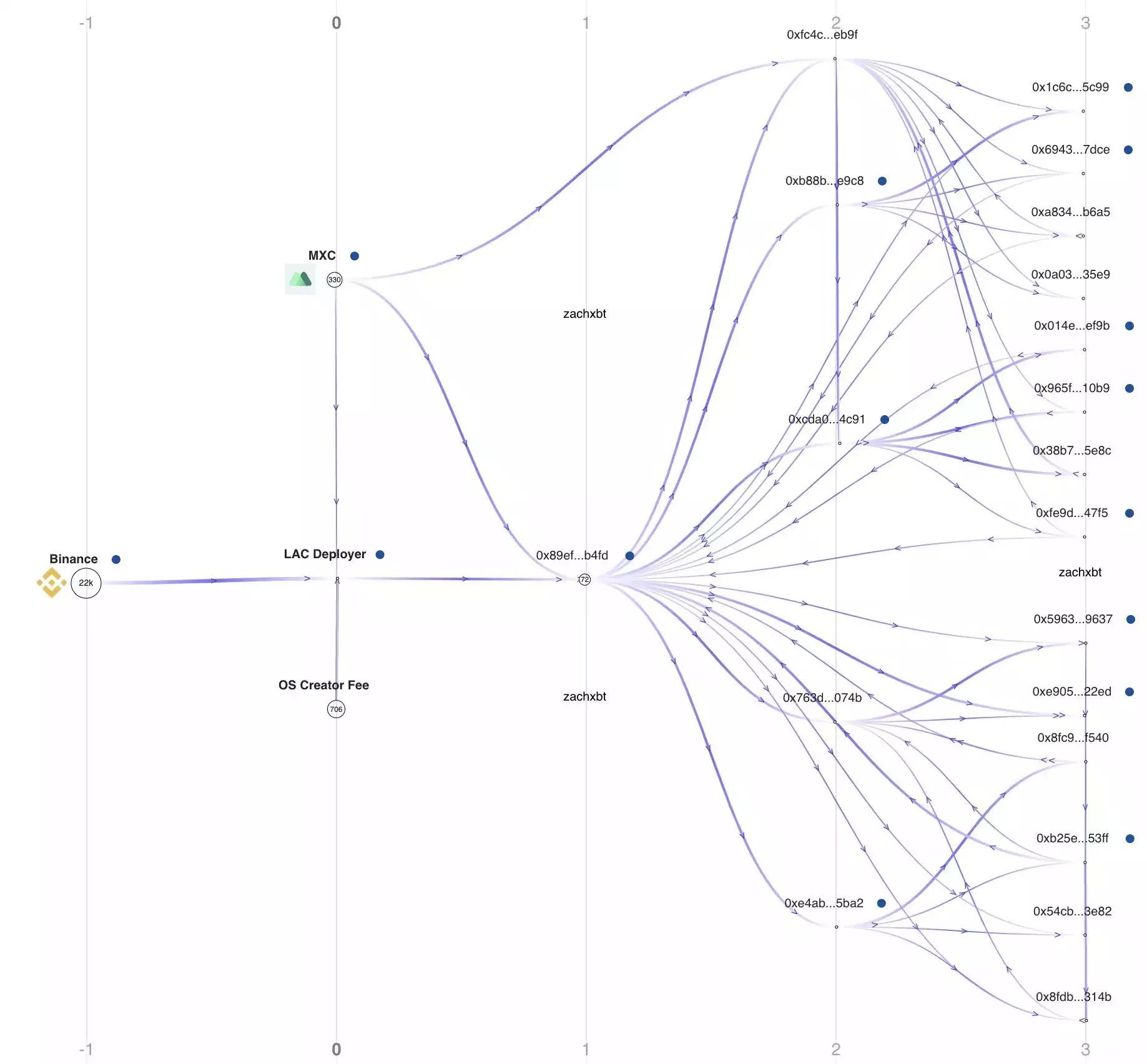
Lady Ape Club 的交易图谱
而最近 NFT 市场交易量持续低迷,这使得「NFT 貔貅盘」们进行刷量「打榜」的成本较低,因此有多起类似的诈骗事件发生。例如曾在 OpenSea 日交易榜冲进前五的 Lady Ape Club 也被知名 KOL ZashXBT 质疑是刷量的「NFT 貔貅盘」。
那么,「NFT 貔貅盘」登上广告牌,OpenSea 是帮凶吗?















