扫码下载
BTC $78,021.71 -1.23%
ETH $2,326.35 -3.04%
BNB $636.78 -2.04%
XRP $1.43 -1.86%
SOL $85.88 -2.93%
TRX $0.3282 -0.26%
DOGE $0.0970 -0.85%
ADA $0.2490 -2.39%
BCH $458.34 -1.15%
LINK $9.31 -1.95%
HYPE $41.53 +1.64%
AAVE $93.10 -0.94%
SUI $0.9459 -2.43%
XLM $0.1786 -1.02%
ZEC $326.01 +1.42%
BTC $78,021.71 -1.23%
ETH $2,326.35 -3.04%
BNB $636.78 -2.04%
XRP $1.43 -1.86%
SOL $85.88 -2.93%
TRX $0.3282 -0.26%
DOGE $0.0970 -0.85%
ADA $0.2490 -2.39%
BCH $458.34 -1.15%
LINK $9.31 -1.95%
HYPE $41.53 +1.64%
AAVE $93.10 -0.94%
SUI $0.9459 -2.43%
XLM $0.1786 -1.02%
ZEC $326.01 +1.42%

在 DeSoc 语境下针对 DID 的价值发现与精神分析

Summary: DID如同一扇大门,可以足够多,以此来保障去中心化,防止某些守门员收取过路费,但是推门而入之后要有内容可看,否则永远无法留存用户。
ThePrimedia
2022-08-15 09:18:11
收藏
DID如同一扇大门,可以足够多,以此来保障去中心化,防止某些守门员收取过路费,但是推门而入之后要有内容可看,否则永远无法留存用户。

撰文:Spike & Jerry Crypto,ThePrimedia

 

DID:Decentralized Identity❎

DID:Dissociative Identity Disorder✔️

当我们在Google检索DID一词时,首先会跳出的是其医学解释——“多重人格障碍”,而非我们熟知的去中心化身份概念。与 DeFi、GameFi、NFT 、DAO这些概念相比,DID是一个被极度忽视的领域,并未引起投资机构以及技术开发者足够的重视。

在把基于Web 3 的更丰富、更多元的生态系统称为去中心化社会(DeSoc)的语境下,我们认为DID是构建DeSoc的关键环节——实现 Web 3 原生应用。此前,我们曾经寄希望于NFT“非同质化Token”独一无二的特性,可以完成Web 3中用户的身份确权和资产确权。但实际上,一些NFT艺术家和创作者正饱受抄袭和欺诈的困扰——比如NFT 平台 Rarible 拍卖了Marvel's Super Hero Adventures 设计师 Derek Laufman 的作品,而设计师本人并不知情,这可以说一点都不Web 3。

创建一个共享的、灵活的、有弹性的身份层是势在必行的:DID 是一切数字要素的流转中枢。随着 DID 被更多用户和Dapp采用,一切数字要素的处理权限都要掌握在用户个人手里,用户并不会被限定在一个单一的应用生态系统之中,用户也不需要受困于多个账号、密码记录的迷雾之中;而只有在DID 赋能的基础上,DeFi、GameFi、NFT 和DAO等Web3应用,以及DeSoc、元宇宙这样宏大的未来场景,才会绽放出更为精彩甚至是伟大的叙事——这个主题会在下篇有所讨论。

我们将把全文分上、中、下三篇依次发出。

 

上篇:必经之路

 

凡是链接,皆为DID。这是一个由用户控制自己的身份权限与资产权限的基础设施,成为用户进入Web3时代的必经之路。

我们可以把去中心化网络世界当成一个既定的“黑盒”,假设已经存在一个Web 3.0网络,而我们现在要和它进行交互。根据过往网上冲浪的经验,我们会拿起手机或者打开浏览器,在这个过程中我们已经完成了对互联网历史的简要回顾,浏览器、WWW、HTML、网景公司等名词一起构建成了上世纪90年代至本世纪初网络的构成要素,而智能设备,尤其是iPhone等移动终端直接占据了“移动”互联网的全部大门。

DID分类

image

那么,是时候探讨一下何种形态的DID产品会是进入Web 3.0世界的入口。从目前DID赛道的发展来看,很多项目仍在摸索阶段,基于DID的生态也在草创阶段。ThePrimedia的分析并不局限于那些自称为DID的项目,这里的DID是一种扩展性的概念,能作为交互入口都可以视为DID。我们希望可以抛砖引玉,给大家更多的思考和启发。

前端界面:以MetaMask为例

之所以把钱包归类为DID,是因为钱包在跟Dapp进行交互之前,已经完成了地址核验、链上身份认证、应用签名授权,甚至包含真人KYC信息等步骤。

虽然钱包本身并不会存储这些敏感信息,但进行以上操作的流程也足以构成一个DID应用的全部功能,只需要我们把DEX等DeFi应用切换成社交、NFT等Web 3.0应用即可,这在技术上是完全可行的。

image

Metamask Volume 图源:Dune

问题是我们一定要这么做吗?

事实上,钱包作为登录器的最大问题在于审查的敏感性,这来源于两点,第一,钱包主要交互对象仍旧是DeFi应用,受到的监管压力与日增加,一个受监管的入口可能会让我们避免下一次UST-Luna的崩盘,但这显然不是Web 3.0社交的主流方向;第二,在俄乌冲突期间,Metamask对来自俄罗斯和白俄罗斯的IP地址进行封禁,如果我们因为厌恶Facebook侵犯我们个人因素而拥抱DID和Web 3.0,那么我们再次选择一个相同物种缺乏逻辑上的合理性。

我们继续推演一下,如果一个纯粹的、抗审查的钱包是可能集成DID功能的吗?

image

Metamask等钱包基本是所有的Web 3.0应用的默认登陆工具

首先,钱包服务商具备向DID发展的内在动力。因为流量争夺战仍在持续,典型的就是Metamask推出Metamask Swap,独立地址已达1,246,780,更有Metamask直接支持法币购买加密货币,这在事实上已经是在抢夺DEX和CEX的利益。如果Web 3.0继续发展,钱包应用没有道理不去抢夺这部分流量。

其次,钱包作为链上地址的直接“包裹”层,本身就具备成为承载一切入口的天然扩张趋势。从Web 2.0的经验看,平台经济的扩张之所以能够成功和功能的丰富性与集成化是分不开的,而链上地址并不属于钱包所有,取其精华去其糟粕未必不可行。

最后,目前DID赛道的最大问题在于功能和界限的不清晰,仍旧处在探索期——问题在于是由钱包来集成DID,还是会有新的DID产品形态?

Web 2的思维延续:社交媒体账号

人类是具备历史思维惯性的生物,如果一种思维存在于过去,那么也很有可能活到现在和未来。这种思维看起来一点都不新潮,但事实上这种情况广泛存在于现实生活中,比如TCP/IP协议,这是最早的互联网基础设施,但我们进入Web 3.0世界,也很难直接取代这种协议。
基于这种情况的存在可能性,我们期待社交媒体作为Web 3.0的DID。在这种思路指导下,可以划分为两种路径:

  • lens protocol为代表的Web 3.0原生社交媒体;

Lens Protocol可以说是深孚众望,一出生就在没有实物产品的前提下吸引了众人目光,这款由Aave团队打造的Web 3.0社交应用推出2022年2月份,更接近于B端基础层的概念,希望其他社交应用能基于Lens Protocol来打造属于自己的dapp,比如由官方推出的示范应用——LensFrens,基本可视为去中心化的Twitter,用户可在其中关注与自己相似的用户。

image

LensFrens主界面

如果当用户量滚动起来,社交会带来滚雪球效应,瞬间成为主流DID工具是自然而然的事。问题是,社交应用具有相当程度的用户黏性,马斯克曾多次宣布退出Twitter,但随后都会重新“回归”,甚至还要购买Twitter,而不是收购lens protocol。

本质上,推广DID和Web 3.0社交工具是个先有鸡还是先有蛋的哲学问题,用户并不会因为你是Web 3.0就会选择你弃用Twitter。但量变引发质变,总会有个临界点,目前需要完成对用户和市场的双重教育,才有可能真正看到DID的成型,从这一点说,Lens Protocol的探索具有先行者意义。

  • Mask network为代表的“结合”Web 2.0和Web 3.0的插件型社交媒体聚合工具;

Mask Network并不是新势力的代表,我们主要是吸纳它的思路,如果直接推广Web 3.0原生应用耗时耗力,那么直接融合现有社交应用并在其基础上推广Web 3.0就有可能成真。

这个思路乍看非常讨巧,相当于从程心的五公斤小宇宙,每个人都从Twitter、Facebook、ins上“盗取”一点点人脉和内容,最后积少成多,把众人吸引进新的Web 3.0世界,而Mask Network也会成为事实上的DID,而且是链接两个世界的双重出入口。

但聚合工具本身就存在问题,不同社交工具的用户人群和内容导向并不相同,聚合在一起徒增无效链接,而不会真正产生愿意为新平台贡献内容的真实用户。

两相对比之下,原生DID应用更有成功的可能——不一定会是某个DID应用,但一定是原生的DID赛道。

名实相符:登陆器Unipass

ThePrimedia把最符合DID概念的登录器安排在居中章节是有意为之——希望不要就DID谈DID,不要拘泥于应用罗列和口号式“布道”,而是重点关注产品的功能。从钱包出发,进而谈到社交工具本身的DID化,再推进至登陆器本身,表达的是DID更多是依附于Web 3.0的思路,这是一以贯之的看法。

没有家产,要门何用?本节主要以Unipass为例,因为这是目前比较成熟的产品形态,具有较好的代表性。

image

图源:Unipass

简单而言,Unipass可视为微软的Authenticator去中心化版本,是最符合DID定义的产品,牢牢从个人身份识别和登陆功能入手去搭建自己的产品。

可以从这两个角度去看待Unipass。第一是个人需要独立的、区别于链上地址之外的DID工具吗?链上地址作为身份标识符其实是有问题,不同的链可能是不同的,最典型的就是比特币和以太坊就需要两个,很多用户已经受够了账号和密码的记录本了。而在未来进入互通性的、融合的Web3生态系统,必然需要一个身份中心,它具备掌握用户一切数字要素的中枢功能。从这个角度出发,把单独的DID作为入口是有其道理的。

第二,新的DID形态可以取代钱包作为默认登陆工具吗?如果第一点是乐观的,那么这一点是很悲观的。钱包,尤其是Metamask能成长为默认登陆工具是激烈市场竞争的结果,其出发点是每个人都有脱离交易所安全持有自身资产的需求,这是一种真实并广泛存在的需求。

但是登陆器并无沉淀资产的功能。在用户单独使用某一种登陆器和众多Web 3.0应用统一支持某种登陆器之间就会存在差异,如果要解决这个问题,只能是登陆器之间要首先相互打通,或者支持某种统一、标准的交互协议。从目前来看,我们只能说还有一段市场推广和用户习惯培养的路要走。

并且,登陆器还要在轻重之间取得一种平衡,如果产品形态过于简单,那么可被替代性太强,难以真正形成用户数量的沉淀;但是如果做的过重,在登陆之外做加法,比如增加对资产的支持、增加对社交内容的支持,那么就会直接和这些应用产生利益冲突。这是一个开放性的话题,期待可以看到更为聪明的开发者可以给出卓有实效的实践和探索。

其他:域名、邮箱

作为本节的结尾,简要讨论一下以ENS和邮箱为主的个人身份是否有发展为DID的可能。

  • ENS主要功能是什么?

个人Web 3.0网站的域名呀❌

Twitter后缀✅

这当然是个玩笑,主要原因在于建立个人网站这事其实是个技术活,即使在各种云端等SaaS工具非常完备的情况下,依旧耗时费力,并且部署完之后,要持续进行维护,包括ENS域名本身也要持续付费,如同你咬牙买了辆豪车,但发现维护费依旧是不可承受的放血槽。

这种特性决定了域名只适合机构和极客等用户,技术门槛阻碍了大多数人自如使用这一产品,如果要作为DID,也更适合机构用户用来和个人进行交互。

  • 邮箱呢?

邮箱在登陆功能上面没有问题,但是只适合作为点对点的交流工具,发邮件和发Twitter本身是不同的使用场景,群发邮件再回收信息不适合日常沟通,更适合正式行动和营销工具。

在谈论如此多的可能入口之后,理解一下为什么一定需要DID——或者说,假设DID是入口,一定正确吗?目前,我们使用微信等社交软件,淘宝等电商平台,这些软件以及他们组成的生态,凭借便利程度让我们进入了真正的Web2.0时代。

但这些都是现在,而不是未来。Web 3.0才是DID的应用场景,要厘清DID的重要性,我们有必要从更高维度来考虑DID的入口作用,以及生态现状和未来走势。

 

中篇:DID发展史

 

以下概念和划代本质上是为了方便叙述的词汇编织,即使你持有不同意见也无所谓,因为完全不影响我们理解。这一部分的论述重点在于“对构成我们使用互联网的一次回溯”,以此探寻DID未来发展的脉络。

一切的起点:网络初现

Web 1.0:万维网WWW和浏览器。首先我们要承认一个基本事实,是先有的Web 2.0这个概念,才给万维网尊宗敬祖般的上了这个“尊号”。

在网络通信技术走出军方实验室和科研院所之后,我们才有了所谓互联网的概念,而这个时候,入口是浏览器和万维网,基本构成了网络的全部概念,而诸如RSS、BBS才是其后数据沉淀的主要场景。此时的ID是主要是邮箱地址、个人域名以及论坛ID,成分非常清晰。

互联网隐私权历史起源:个人数据的增长

Web 2.0和UGC、博客、iPhone、5G、XR

博客到Tik Tok,从个人表达权开始,经历持续的下放阶段,从开始的精英人设到全民皆媒,从中年社会精英到青少年触网,互联网成为Z时代的先验性存在,地位不可置疑,如同水电煤一样,成为一种空气般无处不有的基础设施。

2016年美国大选爆发出的Facebook倒卖个人数据,剑桥分析公司利用这些数据某种程度上“左右”了美国大选。能够做到这一切的前提有二,第一是人们会在网络上留下大量有关自己隐私的数字痕迹;第二是人们会集中在某些应用上留下自己的个人数据,如在Facebook,Twitter上。

需要明确的是首先出现了个人数据的概念,其次才是有关隐私权的争论。此时的ID逐渐迁移至社交工具,这并不意味着邮箱的消亡,而是人们使用习惯的变迁,更恰当的说,Facebook也成为邮箱之外的可选登陆工具,这里隐含的前提是人们默认每个人都会使用Facebook。

image

但说到底,这种情况的弊端在今天日益明显,我们的个人数据是被沉淀在Google、Facebook等应用之内的,看似我们在讨论自己的隐私,但其实我们在谈论我们和这些应用的关系。

Web 3之下的DID:一种入口

Web 3.0是概念的交叉点,自我仍旧在寻找中。从2004年概念被提出,经历了对传统互联网的改造,逐步和区块链取得联系。这种联系并非是一步到位的,至少历经(公链)比特币、以太坊和EOS时代,试图用一条公链取代WWW万维网。目前来看这实际上是失败的,之后波卡时代所谓的平行链就是在事实上承认万链归一是不可行的。

当我们在谈论区块链的时候,各个时代指向是不一样的,从最初的比特币到后来的DeFi、NFT,再到如今的Web 3.0,并不意味着后者取代前者,它们之间更多是逐步叠加发展的关系。

正如同我们现在普通人不必理解TCP/IP协议、编译原理、计算机组成原理才能使用设备上网一样,在搭建Web 3.0的技术孵化阶段我们并不知道哪些会成为最终构成要件,哪些又会被最终抛弃成为历史车轮碾过飘散的的浮尘。但人类终究会在使用Web 3.0的过程中向着数字化时代进阶、成长,那我们现在就会坚信DID的重要性——总会有入口的,而且也不会是一个入口。

在中本聪的设想中,人们最好每次交易使用一个地址,这样可以最大程度保障隐私。但事实上除了黑客和忘记助记词的人之外,没人会天天这么干,这实在是太反人性的逻辑——我们习惯长期使用单一地址,而非每次使用单一地址;更为重要的是,区块链的发展已经超越了中本聪的“区块链”。

但是在可交互性与去中心化的协调中,数量一定会是有限的。这与社交工具类似,真正的基础设施会形成强大的用户黏性,尤其是前述在去中心化世界一个身份所承载的价值和意义的重要性。

Web 3.0会囊括实践中的很多玩法,吸纳区块链、DeFi、NFT这些概念,共同组建下一代互联网,而DID会成为最直接的交互入口。那么,有必要根据目前的生态现状按层级梳理一下DID有可能成为最直接的交互入口的路径:

L1:身份标识与标准 (Identifiers and Standards)

标准、身份标识、以及命名空间 (namespces) 共同构建公共信任层,确保其标准化、可移植性、与互操作性。

这部分也在规定注册和使用管理 DID 的方法,给开发者与用户提供接入网络身份系统的规则与环境标准。

image

图源:W3C

这里最典型的是W3C起草的DID标准,最早可以追溯到2019年,在草案文档中规定了“每个 DID 文档都可以表示加密材料、验证方法或服务端点(service endpoint)。 这些文档提供了一组使 DID 控制器(DID controller)能够证明对 DID 控制的系统。 并且,服务端点实现了与 DID 的可信交互。”

总体来说,这是DID历史上一次里程碑的事件,我们首次承认DID是可行的,并尝试去勾勒它的大概方向和框架,但从后续的发展来看,目前的实践项目均未采取这一标准,故不再赘述其具体细节。

L2:基础设施 (Infrastructure)

在认识到DID的重要性之后,我们开始对DID如何设计进行探索,但有一点是可以确认的,DID会成为一种基础化的构建,更接近于API或者SDK的底层概念。

这是因为,作为基础设施与代理框架的DID,可以让应用之间进行双向甚至多边交互,甚至DID与DID之间也可以交互,互通互联,从协议级层面打通数据和信息,也可令应用与可验证数据注册表直接交互。

这种概念下的DID至少要包括包括通信、存储、以及密钥管理,如果更进一步,则可以“去密码化”的同时保留登陆功和身份验证功能。

这里可以参考“传统”互联网的思路,来看一下这样的基础设施大概率会长成什么模样。

image

图源:FIDO

比如FIDO,WWDC 2022上苹果也正式开始支持这一概念,我们简要介绍其使用步骤:

1.把你的手机作为漫游认证器使用Using your phone as a roaming authenticator

2. 多设备共享FIDO凭证Multi-device FIDO credential

理论上而言,FIDO也可以切入未来的Web 3.0网络中使用,这种一次认证、舍弃密码、多设备流转的加密技术非常适合作为未来的网络基础设施。

L3:身份凭证 (Credentials)

FIDO终究是Web 2时代的产品思维,并不一定完全适配Web 3.0时代的需求。我们需要对身份凭证进行管理、更新,它们之间还需要具备可互相交换的功能——这一层旨在解决 DID 如何确定对身份的 “控制证明” (proof of control) 和 “认证证明” (proof of authentication),以及如何在身份所有者之间安全地传递数据。

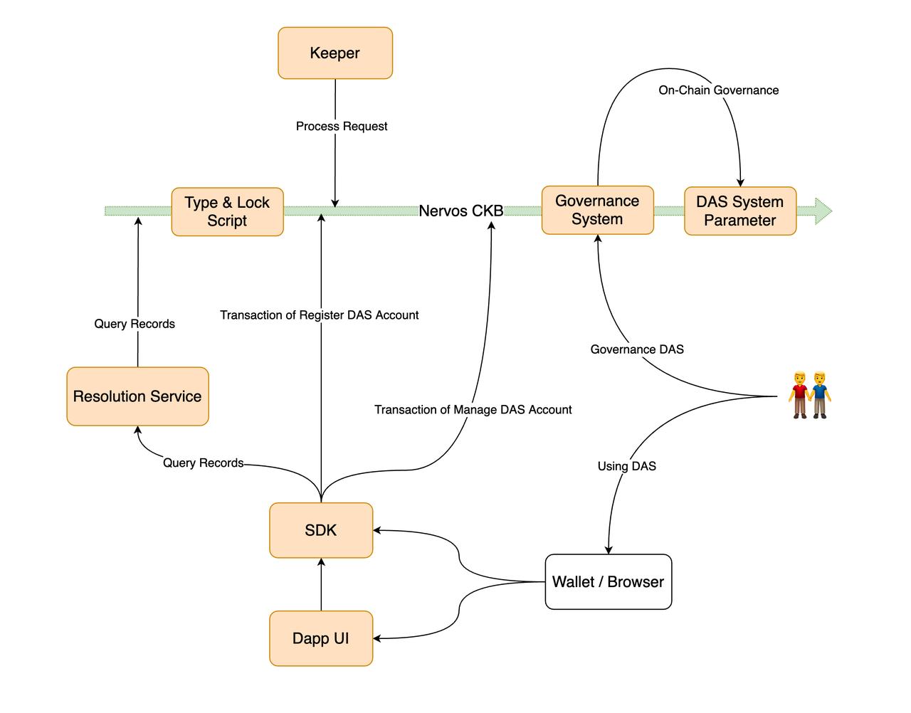
实际上,已经有探索者在尝试这一概念,比如DAS(Decentralized Account Systems),一款不依赖特定公链,支持多公链、多协议交互的去中心化账户体系。

DAS的思路是把个人地址映射至以.bit结尾的唯一账户体系中,这些账户本身是去中心化的,可以直接作为账户地址收款、登陆,当然也可以作为Dapp的访问入口,这在本质上是基于DID概念的二次创新,而其设想中,这是比钱包等应用更为底层的协议级身份体系。

image

图源:DAS

但是这会有个问题,这究竟是不是DID,又或者这跟钱包的区别点在哪里?要知道,钱包虽然地址很难记,但是在钱包内的Dapp登陆和交互是非常顺畅的。因此,这可以作为思路进行参考,但很难成为主流。

L4:钱包与Dapp

这一层大家最为熟悉。除了前述MetaMask,还有一些项目,例如 Goldfinch (无抵押贷款),使用专有且唯一的实体检查,但是这会在 DID 技术成熟时才会去使用它们,换句话说,这是要等待DID系统足够成熟、用户量足够庞大才能奏效的思路。与之相反的是,另外一些应用已经在使用现有的 DID 技术,如 TrueFi (使用链上信用积分的无抵押贷款)、Gitcoin (公共物品募资) 和 Ethsign (去中心化电子协议)。

image

图源:CyberConnect

更为可行的思路是CyberConnect,闻名知意,这是类似于钱包的WalletConnect的发展思路,“如果我打不过MetaMask,但同时还有其他钱包该怎么办?”很简单,把他们在协议级聚集在一起,这样Dapp开发者只需要为MetaMask和WalletConnect预留开发时间即可。

CyberConnect也正是这样的思路,“我并不知道未来的Web 3.0时代人们会使用何种社交产品,会在网络上干什么,但总之,他们需要一个这样的协议。”

这样就会变成一个DID+聚合器,形成某个地址的社交图谱信息,而这些信息均来自链上数据最后成为一个更为前置的聚合器,同时避免与具体的Dapp产生竞争关系,比如,我们可以用地址、ENS去检索某个人的信息,同时也可以查看自己的情况。

这就是全部吗?

当然不,当我们逐步深入,落入到具体产品的设计逻辑后,我们还需要一个较为宏观的视角去看待DID的未来。

LX:DID for DeSoc

超越单个层的范畴,对多个层上的应用都产生影响,这或许是未来值得期待的方向。目前可以参考的是欧洲的 GDPR 通用数据保护条例对生态系统的所有领域都有影响。

在Web 3.0领域,更直观的可能是“灵魂绑定”,DID会是其直接实例。

 

下篇:另一种寻找自我的尝试

 

媒介即讯息,灵魂即身份?。

去中心化带来个人价值的回归,DID从更广的角度看是DeSoc的配套措施。在Vitalik畅谈的未来世界是一个去中心化的社会(DeSoc)的语境下,藉由DID可以实现更丰富、更多元的生态系统,并赋能关键的可分解的产权和可增强的治理机制。

当然,在去往Web 3.0世界的途中,还有很长的一段旅程是基于与物理世界映射的混合现实社会的治理和发展。在这个与物理世界映射的混合现实社会中,DID会成为个人唯一身份标识符,不仅用于Web 3.0网络世界,会有更广阔的使用空间。

如果一切都要被去中心化,那么身份被去中心化也是应有之义,一个去中心化的社会如果继续使用Twitter、Facebook,显然不会是长久之策。当Web 3.0成为新的基础设施之后,那么反哺现实世界也是可能实现的——比如Debank围绕链上地址显示链上活动来作为个人的展示页面已经取得一定成效。

DeGenScore走的更远——聚焦于给个人链上活动评分,而信用记录在现实世界已经显示了威力,从官方的征信记录到支付宝芝麻信用,信用记录的信息化已经展示了相较于传统风险控制更有效的一面。

image

这样的讨论在一定程度上脱离了DID作为Web 3.0入口的思路,成为链上和链下交互、Web 3.0与Web 2.0之间交互、以及人与人之间交互的节点,可以视为一种思维发散,将DID视作人类社会进阶到数字化DeSoc历程中的“灵魂”的一种实体表现方式,这会比入口概念更为广阔。

走向更远的数字化社会

ThePrimedia尝试在此重提元宇宙概念——集结科技与产业的力量建构元宇宙空间,以Web3去中心化、Token激励机制和DAO治理结构重构数字化社会。这是对扎克伯格元宇宙的升级版——如果元宇宙空间只是一个游戏、娱乐和办公的数字空间,我们要动用高端芯片技术、可能要突破摩尔效应的集成电路系统、更为高效的网络通信技术(5G/6G)以及 VR/AR/MR/XR硬件和开发先进的虚拟引擎和交互技术、可穿戴的生物传感器硬件与适配精确动捕软硬件以实现在元宇宙世界虚拟空间的体感反应、运动规则以及高沉浸式体验,值得吗?

因此,以Web3去中心化和Token激励机制和DAO治理结构重构数字化社会,给人类数字化进化一个更好的社会体系和治理结构的归宿,才是值得人类集结科技与产业的力量建构数字空间并期待元宇宙世界。因此,这个元宇宙场景也会比V神的去中心化社会(DeSoc)还要宏大。

只有实现了DID作为Web 3.0的入口功能,所谓的链接才有可能在更大的时间尺度范围内实现,去中心化社会(DeSoc)才有可能会在元宇宙世界完成社会秩序和规则的重构。

DID的角色变化:从入口到链接

隐私其实是早期DID项目推广的营销口号,只要一个链上地址的数据沉淀足够多,找出你是谁并不是难事,如同各类产品的聪明钱跟踪功能,已经成为基本配置,甚至可以作为一种订阅功能进行货币化。

所以DID的核心还是交互能力,公链之间可以用L2、桥来进行链接,DeFi资产可以通过钱包来存放,通过交易所、DEX来变现和交易。但是DID和它背后的Web 3.0网络本质上是涵盖了消费级应用的下一代互联网,过高的Gas费是不可持续的商业模型,跨链、跨Dapp交互必须成为基本功能,否则会成为信息孤岛,这就需要解决一些问题:

1.必须规避Gas Fee过高的问题,不能做到免费也要做到足够低廉,普通用户才有迁移和试用DID的动力;

2. 产品故事需要新的叙事体系,或隐私,或token,或新潮,首先要做到在加密世界取得共识,才有向外推广的可能。

DID如同一扇大门,可以足够多,以此来保障去中心化,防止某些守门员收取过路费,但是推门而入之后要有内容可看,否则永远无法留存用户,那DID也会产成为无源之水无本之木。我们对于DID的探讨,本身是建立在我们相信Web 3.0是未来趋势。

我们针对DID的价值发现和精神分析的逻辑在于,巨大的价值机会在DID的应许之地——从入口到链接节点;但它同时涵盖着人类进化向数字世界的精神追求,那一定是一个比着我们目前物理世界的生产、生活、财富、自由以及社会治理的规则、秩序更为高阶的存在。

为了实现这一切,不论是价值机会还是灵魂追求,我们需要认识到DID本身是不能独立存在的,必须是和Web 3.0互相促进,相互成长。

再次复述我们在开篇的这段论述——随着 DID 被更多用户和应用采用,用户个人不会被限定在一个单一的应用生态系统;用户也不需要受困于多个账号、密码记录的困扰;一切数字要素的处理权限掌握在用户手里;而在DID 这些赋能的基础之上,DeFi、NFT 、GameFi和DAO以及去中心化社会(DeSoc)、元宇宙这样更宏大的场景,才会绽放出更为精彩的叙事。

warnning 风险提示
app_icon
ChainCatcher 与创新者共建Web3世界