Vitalik:ENS 域名上基于需求的经常性费用应该存在吗?
原标题:《Should there be demand-based recurring fees on ENS domains?》
作者:Vitalik
编译:郭倩雯,链捕手
ENS域名如今十分便宜。注册和维护一个五字母域名只需每年5美元。如果从单人注册单个域名的角度看,这个价格十分合理,但当你从全局切入,一切就大有不同。ENS发展初期,人们可以把“拼字单词表”(里面包含了各种不常见的词)中8938个五字母单词全部注册,预付它们一百年的所有权,一共只需要两台兰博基尼。实际上,正如许多人所说:几乎所有的五字母域名已经被占用,很多人占着这个位置等待出高价的买家。随便看一眼OpenSea就会看到,其中40%的域名都在出售中,或者已经被售。
问题是,这真的是分配域名的最好方式吗?通过低价出售域名,ENS DAO显然可获取的收益更少,这会限制其去提升生态系统。目前现状同样有损公平:能够低价购买所有域名在2017年是件好事,在2020年也尚可接受,但会在2050年严重影响生态系统运行。购买五字母域名实际需要0.1 到 500个ETH不等,所谓的低廉注册费实际上并没有给用户省下多少钱——与精心设计、嵌入协议的机制相比,依赖二级市场会使域名价格更高。
是否有分配域名所有权的更好方式?是否能给ENS DAO带来更多收益,确保域名能被那些最大化利用域名的人获取,同时保留ENS的价值——可信的中立性和长期所有权的保障?
问题1:财产权和公正之间根本上是否需要妥协?
假设有N个“高价值名字”(例如拼字词典中的五字母单词,也可以是任何相似的类别)。假设每年都有用户抢到k个名字,其中的p个名字被异常固执、不会将其放弃的人抢走(p可以很小,只需大于0)。那么,在Nk∗p年之后,没有人能够再得到高价值的名字。
这是一个两行的数学定理,没什么需要太多解释的。但它揭示了一个关键事实:对有限资源进行不受时间限制的分配,将有损长期的公平。该情况同样出现在土地问题上,这就是为什么历史上有众多土地改革,也是为什么先进许多人主张征收土地税的重要原因。这对域名来说也是如此,尽管早期的.com持有者大量引入.io、.me、.network和许多其他域名,用这种“强行稀释”的方式短暂地缓解了该问题。
ENS已文件承诺不增加新的顶级域名,以避免污染全球名称空间,破坏其最终与主流DNS的整合,因此这种稀释不在考虑范围内。
幸运的是,ENS不仅收取注册域名的一次性费用,还收取维护域名的经常性年费。并非所有去中心化域名系统都有先见之明,能够实施这些动作;Unstoppable Domains就没有,甚至还自豪地宣传其更关注短期内对消费者的吸引力,而非长期可持续性(“永远没有续订费!”)。ENS和传统DNS中的经常性费用是一种健康的解决方案,用来应对这种无限制、过度的“付费一次永久拥有”模式。
至少,经常性费用意味着没人能够因忘记或粗心而意外地永远锁定一个域名。但这可能还不够。你仍旧可能花500美元将一个ENS域名锁定整整一个世纪,也一定还有一些需求量很大的域名类型,所以这个价格也将不止于此。
问题二:投机者并没有创造有效的市场
如果我们承认低固定费率的先到先得模式存在问题,通常会碰到如此的反驳:是的,许多名字会被投机者买走,但投机自然发生,是一件好事。这是一种自由市场机制,那些真正想获得最大利润的投机者受到激励,能以这样一种方式转售域名,这样能最好利用该域名的人就会获得域名,他们超额的回报只是对这种服务的报酬。
但事实证明,在该问题上已有学术研究,实际上,利润最大化的拍卖商并没有实现社会福利的最大化! 引用迈尔森1981年写下的:
“卖方宣布保留价为50,这意味着其承担了物品无法卖出的风险(1/2n),哪怕有些竞标者愿意为其支付高于t0的价格;但卖方也加大了其预期收入,因为当该物品被出售时他可以要求更高的价格。
因此,最优拍卖可能不是事后有效的。为了更清楚了解为什么该情况会发生,请考虑上一段中的例子,即n=1的情况。事后有效要求出价人永远能得到物品,只要他的价值估计是正的。但这样一来,竞标者将永远不会任何认可超过无穷小的价值估值,因为任何正的出价都会赢得这个物品......。事实上,卖方的最佳策略是拒绝以低于50的价格出售该物品。”
最大化卖家的收益几乎就要求他们接受域名无法售出的可能性,使域名完全废弃。这个理论的一个重要细微之处是,当至少有一名买家(或至少一名买家的出价要远大于其他人)时,“卖家利益最大化”的拍卖是对卖家最低效的,当更多买家相互竞争时,这种低效的程度又会下降。但对所有的域名来说,它们所处的是前面的第一类情况。域名基本上就是一个人、项目、或公司的名字,有一个天然买家:这个人或项目。如果一个投机者买下该名字,他们一定设定高价,那么就要接受虽然订单出现,但永远无法成交、无法最大化利润的可能性。
因此,“投机者攫取一大部分的域名分配收入,作为其确保市场有效运作的报酬”,这种说法是不对的。相反,协议里精心设计的机制能够鼓励域名直接以公正价格出售,与之相比,投机者很容易使市场更糟。
为什么支持更严格的产权:稳定的域名所有权能带来积极外部影响
长期以来,人们都能意识到非同质化资产过度严格的产权会带来垄断问题。哈伯格税最初旨在用市场的方式解决该问题:它要求每个资产所有者设定一个他们愿意出售给其他人的价格,根据该价格缴纳年费。例如,每年收取销售价格的0.5%。那么持有人将受到激励以合理的价格使资产处于可购买的状态内,拒绝出售的“懒惰”持有人将每年亏损,而囤积资产,不进行使用,很多情况下在经济意义上是不可行的。
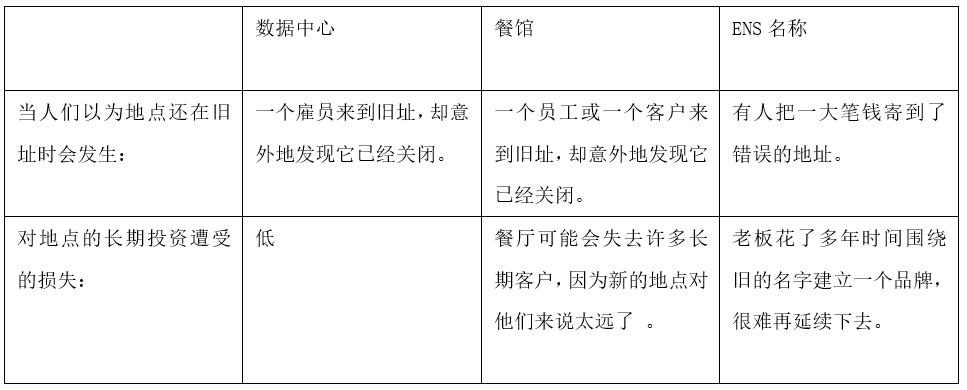
但是,在任何时候被迫出售东西的风险会带来巨大的经济和心理成本,正因此,哈伯格税的倡导者一般都关注于工业产权应用,因为其市场参与者更成熟。域名在这一光谱上属于什么位置?让我们考虑在三个不同案例中,“迁移”企业的成本:数据中心、餐馆和ENS名称。

事实证明,域名不能很好地维持下去。域名所有者通常并不老练,更换域名的成本通常很高,而名称变更出错的负面外部因素可能很大。coinbase.eth的最高价值拥有者可能不是Coinbase;也可能是一个骗子,能够抢占到这个域名,立即做一个假的慈善机构或ICO,声称由Coinbase运营的,并要求人们把钱寄到这个地址。因此,对域名征哈伯格税并不是一个好主意。
替代解决方案1:基于需求的经常性定价
目前维持ENS域名的所有权需要支付经常性费用。对于大多数域名来说,这只是每年5美元的低廉费用。唯一的例外是四个字母的域名(每年160美元)和三个字母的域名(每年640美元)。但是,如果我们不这样做,而是让市场对域名的实际需求水平来决定价格呢?
这与哈伯格税不同,不需要以一个特定的价格使域名能立即出售。相反,定价程序的主动权将落在竞标者身上。任何人都可以对特定域名出价,如果他们保持出价开放的时间足够长(如4周),域名的估值就会上升到这个水平。域名的年费将与估值成正比(例如,可能被设定为估值的0.5%)。如果没有人出价,费用可能会以恒定的速度递减。
当竞标者将他们的出价金额送入智能合约进行竞标时,资产所有者有两个选择:他们可以接受竞标,也可以拒绝,不过这意味着可能要开始支付更高的价格。如果竞标者的出价高于域名的实际价值,所有者可以卖给他们,让竞标者付出巨大代价。
这一属性很重要,因为它意味着让域名持有者“不幸”是有风险的,也是昂贵的,甚至可能最终使原本的受害者受益。如果你拥有一个域名,而一个强权者想要骚扰或审查你,他们可以尝试对该域名进行非常高的出价,以大大增加你的年费。但是,如果他们这样做,你完全可以直接卖给他们,收取大量的报酬。
与哈伯格税相比,这提供了更多稳定性,也更适合新手。域名所有者不需要经常担心他们是否把价格定得太低。相反,他们可以放轻松,只需支付年费。如果有人出价,他们可以在4周内做出决定,要么卖掉域名,要么继续持有它并接受更高费用。但即使如此,这可能也没有提供足够的稳定性。为了更进一步,我们需要一个折中方案。
替代方案2:基于需求的上限型经常性定价
我们可以修改上述方案,为域名持有人提供更有力的保障。具体来说,我们可以尝试提供以下属性。
强有力的有时间限制的所有权保障:对于任何固定的年数,总是可以计算出一个固定的金额,你可以预先支付该金额,以无条件地保证至少拥有在该年限内的所有权。
在数学语言中,必须有一些函数y=f (n),如果你支付y美元(或ETH),你就会得到一个硬性保证,即无论发生什么,你都能持有该域名至少n年。这也可能取决于其他因素,例如该域名以前发生了什么,只要在进行注册或延长域名交易时,这些因素是已知的即可。请注意,n年后的最高年费将是导数f’(n)。
出价后的新价格将以隐含的最高年费为上限。例如,f(n)=1/2*n2,因此f’(n)=n,你在7年后得到一个5美元的出价,年费将上升到5美元,但如果你在7年后得到一个10美元的出价,年费将只上升到7美元。 如果在一定时间(例如一整年)内没有出价将费用提高到最高值,n进行重置。如果有人出价但被拒绝,n进行重置。
当然,我们有一个非常主观的标准,那就是f(n)必须是“合理”的。我们可以通过尝试不同的函数形状来提出折衷的建议:

请注意,表中的金额只是保证持有该年限域名所需的理论上最高金额。在实践中,几乎没有一个域名的竞标者愿意出很高的价格,因此几乎所有域名持有者最终支付的费用都会远远低于最高价。
“上限型年费”的一个迷人之处在于,它的一些版本严格来说比现状更有利于现有的域名持有人。特别是,我们可以想象这样一个系统:不被出价的域名不需要支付任何年费,而出价可以将年费提高到每年5美元的上限。
来自外部竞价的需求显然提供了一些信号,表明域名的价值(也就是所有者花费多大程度来排除他人,维持自己对其的控制)。因此,无论你对维护一个域名所需的费用水平有什么看法,你都应该选择一些基于需求的费用参数。
我仍坚持我对超线性函数f(n)的支持,随着时间推移最大年费会上升,这是个好主意。首先,为长期安全支付更多费用是所有经济的一个共有特征。固定利率抵押贷款通常比可变利率抵押贷款有更高的利率。提供锁定时间更长的存款,你可以获得更高利息;这是银行为你向银行提供长期担保而支付的补偿。同样,长期的政府债券通常有更高的收益率。第二,年费应该随着域名任何的市场价值而调整;我们只是不希望它变动得太快。
超线性f(n)的价值仍可以合理地在相当长的时间范围对所有权进行强有力保障:使用线性费率增长公式f(n)=p0*n+15/2*n2,只需6000美元(每年120美元)就可以确保25年的域名所有权,而且你基本上肯定会支付更少的费用。对于反审查制度的服务来说,“注册完就忘”的理想模式仍十分可用。
小结
削弱财产规范并增加费用,对许多人来说在心理上是令人不悦的。即使这些费用能带来明显的经济效益,即使你可以将费用收入转为UBI,并在数学上表明大多数人将从你的提议中获得经济上的净利益,情况也是如此。在城市增加交通拥堵费很难,即使是人们非常清楚地知道,唯二的选择便是以美元支付交通拥堵费,或痛苦地在缓慢的交通中行驶,以被浪费的时间和被削弱的心理健康为代价支付了拥堵费。尽管土地价值税在许多方面是最有效和最无害的税收之一,但仍很难被采纳。在我看来,Unstoppable Domains公开自豪地宣称“永远不收续费”是十分短视的,但它显然至少有一定效果。那我为什么认为我们是有可能为域名所有权增加费用和条件的?
加密货币空间不会解决人类在政治心理上面临的深层挑战——人类已经失败了几个世纪。但我们不一定要去解决问题,我看到两个可能的答案,从现实角度上也许能带来成功的希望:
第一是民主合法性:提出一个真正足够妥协的方案,让足够多的人满意,甚至可能让一些现有域名持有者(不仅仅是潜在的域名持有者)情况比现在更好。
例如,我们可以实施基于需求的年费,长度不超过8个字母的域名每年费用上限为640美元,更长的域名每年为5美元,如果没有人出价,域名持有人不付任何费用。在这样的建议下,许多普通用户会省一笔钱。
第二是市场合法性:不需要颠覆人们对现有系统的期望以获得合法性,相反,创建一个新的系统(或子系统)。
在传统的DNS中,这可以只通过创建一个新的顶级域名来完成,它将和现有顶级域名一样方便。在ENS中,有一个明确的想法即只坚持使用.eth,以避免与现有域名系统发生冲突。而使用现有子域名并不完全可行:foo.bar.eth比foo.eth要差很多。一个可能的中间路线是,ENS DAO将单字母域名完全交给那些为其子域名运行可信中立市场的项目,只要他们将至少50%的收入交给ENS DAO。
例如,也许x.eth可以对其子域名应用我提议的定价方案之一,而t.eth可以实施某种机制,使ENS DAO有权出于反欺诈和商标的目的强行转让子域名。如果要作为foo.eth的某种替代品,foo.x.eth只是勉勉强强不错。
如果无法改变ENS的域名定价,那么应该大力考虑基于市场的方法,明确鼓励子域中采用不同规则的市场。
对我来说,加密货币空间不仅仅是货币,我承认我对ENS的兴趣并不围绕其域名的所有权概念,它类似于产权,不受条件且无限严格。相反,我对这个空间的兴趣更多在于可信中立性,以及受到有力保护的产权,特别是防止政治审查和强权者任意和针对性的干预。尽管如此,高度的所有权保障对于域名系统的运作仍非常重要。
以上提出的混合建议是我的一种尝试,是为了能够保持完全可信的中立性,继续提供高度的所有权保障,同时增加域名占用的成本,为ENS DAO带来更多的收入,使其能致力于重要的公共产品,使那些无法得到想要域名的人能有机会获得一个域名。
特别感谢Lars Doucet、Glen Weyl和Nick Johnson对各种议题的讨论和反馈。















