香港 Web3 图鉴:有哪些值得关注的 Web3 企业
原标题:《香港有哪些值得关注的 Web3 企业》
撰文:比得潘,律动 BlockBeats
10 月 31 日,香港财政司(财经事务及库务局)正式发布《有关香港虚拟资产发展的政策宣言》(以下简称《宣言》),就在香港发展蓬勃的虚拟资产行业和生态圈,阐明了港府的政策立场、监管方针及试验计划等,这无疑给了从业人士在香港发展 Web3 很大的信心与鼓舞。
不过,也有部分人认为此次《宣言》依然是香港保守谨慎下推行的新政,它虽有着强大的创新开放的价值,为此前 Web3 关上的大门打开了一条缝,但仍是尝试性大于开放性。
如《宣言》中使用的是「虚拟资产」一词,而不是虚拟货币(Cryptocurrency),虽然定义没有准确表达,但是虚拟资产的含义应该不同于或大于虚拟货币。此外,还有采用了「DLT」(分布式分类帐技术)的表述,而不是「去中心化」的表述,代表了依然是技术导向,而不是理念。
而早前,香港就曾成功孕育出 BitMEX、FTX、Crypto .Com 等众多加密行业头部机构。当时,BitMEX 甚至还承租了长江集团中心四十五楼,接替了原本的巴克莱资本,宣布新世界得到来。并且 18-19 两年,亚洲顶级加密峰会 Asia Crypto Week 都在香港召开,再次强调了香港在加密领域的地位。
但后来,BitMEX、Crypto .Com 陆续选择了新加坡作为落脚点,FTX 也已于去年远走巴哈马。如今,还留在香港的知名加密企业已是为数不多。那么目前香港的 Web3 发展现状具体如何,又有哪些值得关注的 Web3 企业?
Global Fast Track 2022
The Global Fast Track 是 InvestHK 组织的全球快速通道,汇集了全球创新金融科技公司。这些公司已在本国市场及其他地区拥有着商业客户,能凭借他们的业务解决方案与区域企业和投资者建立联系。而 The Global Fast Track 则将帮助这些公司在香港、亚洲及其他地区实现更多可行性、可见性和可扩展性。
BlockBeats 通过统计了 Global Fast Track 2022 中 118 家优异的创新金融科技公司,以管中窺豹香港当前的 Web3 发展现状,发现其中诞生于香港(或总部在香港)的 Web3 项目的确不多,主要有以下 8 家,占比仅为 6.8%。

HashKey Group
HashKey Group 是亚洲一家端到端的数字资产金融服务集团,总部位于香港,在新加坡和东京设有业务,为数字资产和区块链生态系统的机构、家族办公室、基金和专业投资者提供新的投资机会和解决方案。

Everest Ventures Group
Everest Ventures Group 简称 EVG,投资组合中包含了 Animoca Brands、The Sandbox、Flow 公链、Kraken 等众多知名项目。

Token Bay Capital
Token Bay Capital 是香港一家接受专业投资者资金的早期风险投资基金,主要提供对数字资产和区块链相关公司投资组合的多元化投资。此前,Token Bay Capital 参投了 NFT 项目 BAYC 的母公司 Yuga Labs。

Aspen Digital
Aspen Digital 是位于香港的一家虚拟资管平台,旨在为个人或机构用户提供构建和管理数字资产战略的技术和专业知识,帮助其访问加密行业中最好和最独特的产品,曾获得 Everest Ventures Group 与 Token Bay Capital 的投资。

Cell Rising Capital
Cell Rising Capital 是香港一家早期风险投资基金,投资于旨在改变传统行业工作方式并成为未来先驱的企业,并帮助这些初创公司迅速成长和蓬勃发展。此前,Cell Rising Capital 投资了 Animoca Brands。

UVECON
UVECON 是一家位于香港的风险投资工作室、加速器和咨询公司,投资的领域涵盖了金融科技、区块链、SaaS、以及电子商务等。

ParticleX
ParticleX 同样是香港一家加速器,旨在加快专注于区块链、大数据、人工智能 (AI)、物联网 (IoT)、机器人技术等领域的科技初创公司的增长速度。

Global Digital MOJO
Global Digital MOJO(前身为 Asia Digital MOJO)是一家于 2009 年在香港成立的国际数字战略和制作机构,在全球拥有 6 个工作室,旨在提供数字化转型服务和创建面向专业人士的 AI 元宇宙产品。

新港之争
可见不过短短两年,香港似乎已从曾经的亚洲加密中心跌下神坛,人才流失、项目迁移、生态失守,而这些却正在注入到新加坡。
的确,新加坡的 Web3 企业逐渐呈现增多之势,特别是今年的 Token2049 在当地举办后,很多华人开始有一种简单的直觉就是 Web3 创业要去新加坡。不过从另一些角度来看,新港关于亚洲加密中心之争的结论似乎还未尘埃落定,新加坡虽已成为亚洲重要的 Web3 发展基地,但并不是所有的项目都适合新加坡。
譬如,新加坡的金管局 MAS 就明确指出,对不受约束的零售公众会采取相当强硬的态度,因为零售投资者不应该涉足加密货币。而香港,监管机构则正在考虑允许散户投资者直接投资加密资产,并且 SFC 将会就新发牌制度下零售投资者可买卖虚拟资产的适当程度展开公众咨询。
因而选择落地哪个区域创业是一个非常复杂的问题,必须基于具体项目的商业本质、合规风险、团队背景、行业资源以及产品特点等多个因素来综合判断。
那么对于华人背景的创业者而言,未来香港更加开放的 Web3 市场、逐渐稳定的监管制度、完善的基础设施以及资本和信息的自由流动,或许仍有可能帮助香港取代新加坡再次成为华人 Web3 创业的最佳选择。

而本次香港《宣言》的发布也使得 Web3 各赛道如虚拟资产交易、NFT、元宇宙、GameFi、加密基金的项目,在未来业务划分、融资架构、团队分布等问题多了一个选项。
虚拟资产交易及管理
总的来看,香港目前对于虚拟资产(加密货币等)及交易的监管机构主要有三家:香港证券及期货事务监察委员会(SFC 证监会)、香港财经事务及库务局(财库局)和香港金融管理局(金管局)。
其中,以 SFC 为监管主力,SFC 的监管目标包括:维持和促进证券期货业的公平性、效率、竞争力、透明度及秩序;尽量减少在证券期货业内的犯罪行为及失当行为;减低在证券期货业内的系统风险等。
在香港,加密货币主要被划分为证券型加密货币、NFT 和虚拟商品(如比特币),针对不同类型的加密货币,会采取不同的监管政策。而 SFC 对证券型加密货币的解释又分为了以下三类:
- 代表股权(有权收取股息和有权在公司清盘时参与剩余资产的分配);
- 代表债权(发行人可于指定日期或赎回时向代币持有人偿还投资本金和向他们支付利息);
- 可用于获取「集体投资计划」收益。
此外,财库局和金管局则从不同的监管角度辅助监管。财库局作为第二监管主力,主要是打击虚拟资产洗钱及恐怖主义融资活动。金管局则是负责香港的金融政策及银行、货币管理,担当类似中央银行的角色。
而此次香港《宣言》中提到了:在加紧筹备新虚拟资产服务提供者发牌制度的同时,也乐意联系全球虚拟资产业界,邀请有关交易平台在香港开拓商机。那么在香港合法地开展加密金融活动,需要申请获得哪些相应牌照,目前市场上又存在着哪些头部玩家?

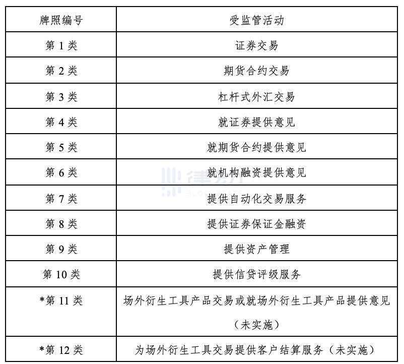
SFC 总共规定了 12 种受监管活动,即要从事这些活动均需获得相应的牌照接受监管。其中,与加密货币相关的交易平台、基金和资金管理平台相关的牌照主要包括第 1 类、第 4 类、第 7 类和第 9 类监管牌照,而市场上获得相关牌照的企业主要有 OSL、HashKey、NH Asset。
OSL 是香港数字资产上市企业 BC Technology Group 的全资子公司,也是首家获得 SFC 颁发的第 1 类和第 7 类监管牌照的公司。
OSL 不仅提供多币种的安全无摩擦数字资产交易,还包括大宗经纪服务、数字资产存储托管和完整的数字资产交易解决方案等服务。

HashKey 旗下包括 HashKey Capital、HashKey Pro、HashKey Custody 和 HBL(Hash Blockchain Limited)等多个业务线。目前,HashKey Capital 获得了第 9 类牌照,HBL 则获得了第 1 类和第 7 类监管牌照。
NH Asset(新火资产管理「香港」有限公司)是新火科技(原「火币科技」)旗下全资控股子公司,为专业投资者提供证券咨询和资产管理服务,目前已经获得第 4 类和第 9 类监管牌照,而对于虚拟资产交易平台监管的第 1 类及第 7 类牌照,火币科技子公司则正在申请中。
目前,NH Asset 已经发布 4 支面向专业投资者的资管产品:新火比特币基金、新火以太币基金、新火多策略虚拟资产基金以及私募股权基金。

除了 SFC 颁发的以上 12 类牌照外,香港还有一些数字资产交易平台获得的是 TCSP(信托或公司服务提供者)牌照,如 HKD.com 和欧科云链信托,不过,欧科云链尚未开始提供信托或公司服务。
HKD.com(香港数字资产交易所)致力于数字货币的交易和普及,成立于 2019 年,拥有香港 TCSP 牌照。除了安全的线上数字货币交易平台,HKD.com 还在香港核心商业区设立了面积近万尺的数字货币交易实体店,致力将数位货币实体化及普及化。

HKD.com 实体店
债(证)券 Token 化
债券代币化将有助提升债券发行和结算的效率,减低成本,并为市场吸引更多投资者。而在这次香港《宣言》中就有提到,香港将试验发行 Token 化绿色债券,暂时发行较小规模,主要面向机构投资者认购,目标在今年内发行,希望成为全球首个的 Token 化政府绿债。
而香港金管局也对此表示,其已与国际结算银行创新枢纽(BISIH)辖下香港中心完成了 Project Genesis,并完成了在香港向零售投资者发行代币化绿色债券的概念认证,未来会进一步研究通过政府绿色债券计划试行发行 Token 化绿色债券的可行性。
OSL
今年 7 月 26 日,OSL 已宣布将在私人证券 Token 发行 (STO) 中分发证券 Token,并将成为首家获得 SFC 第 1 类注册并与专业投资者进行 STO 的数字资产经纪商。此次发行的参与者还包括 Animoca Brands、 联合金融集团(Head and Shoulders Financial Group)、中国富强金融集团(China Fortune Financial Group Limited)、Volmart 及大圣资产管理有限公司(Monmonkey Group Asset Management Limited)。
Knight Dragon
Knight Dragon 是香港亿万富翁郑家纯旗下房地产开发商,它于今年 6 月 21 日宣布将发行 10 万枚证券型 Token「KDB4」,持有者将有权分享 Knight Dragon 4 号楼产生的毛利润的 80%。Knight Dragon 预计 KDB4 Token 价值将达到 1.4 亿英镑(约合 1.72 亿美元),目前 Token 发售日期尚未确认。

NFT
在三家监管机构的规划下,香港虚拟资产持牌监管体系逐渐明确。而对于 NFT 这方面香港的监管,则进行了更细致的划分,NFT 可分为金融资产 NFT 和收藏品 NFT 两部分。
对于金融性 NFT,其推广交易必须严格受到 SFC 的规管,获得牌照之后方能进行。而对于收藏品 NFT 来说,其活动则不属于 SFC 的监管范围内。值得一提的是,在「香港金融科技周 2022」期间,主办方还为参会者发行了出席证明的限量版 NFT,持有者可通过 3D 扫描制作其专属虚拟化身,日后还可凭此优先参加其他行业活动。

而目前,香港已涌现出一些关注度较高的 NFT 项目和相关基础设施,其中知名的 NFT 项目则主要来自于众多港星们的跨界融合,如陈冠希、余文乐等。但目前,这些项目的 NFT 价格均较高点跌去了 80% 以上,因此下面只对这些项目做些介绍,不作为投资建议。
The Heart Project NFT 来自陈冠希和洛杉矶的潮流艺术家 Stefan Meier 联手为 Emotionally Unavailable 打造的限量胶囊系列中的爱心图案元素。The Heart Project NFT 总量为 10000 个,其中 5000 个 当时作为白名单预售给了社区成员。

ZombieClub 是余文乐推出的 NFT 项目,以殭尸、科学怪人为创作概念,设计包含 9 个种族角色,每个种族有不同的属性,总量 6666 个。

Artifact Labs 是一个多链 NFT 生态系统,由《南华早报》剥离了其基于区块链的 NFT 业务而成立,旨在将香港拥有 118 年历史的英文报纸的艺术、照片和内容转化为可交易的 NFT。此外,Artifact Labs 还可帮助将包括学校和博物馆在内的其他组织的财产变成数字收藏品。

Red Hare 是香港一家 NFT 分析和大数据平台,曾于 2022 年 5 月推出了亚洲首个 NFT 指数,其产品和服务主要包括:NFT 索引和 NFT 分析套件、NFT 大数据、Tech Stack 服务(NFT 产品加速器和孵化器)和 NFT 孵化服务等。

元宇宙 / GameFi
元宇宙是一个沉浸式的虚拟空间,为用户提供了丰富的消费内容、公平的创作平台,用户可在其中进行文化、社交、娱乐等多种活动。并且近两年来,多重因素促使元宇宙从概念走向了流行,它不仅为游戏与社交结合,还为零售、电商以及工业互联网等领域带来了发展机遇。
而在香港,无论是产学研上,元宇宙的发展也带来了一系列的突破。其中,不仅有香港科技大学宣布在元宇宙中建立延展实境校园 MetaHKUST,以提供沉浸式学习体验。还有 Meta、雅虎香港等知名企业将于香港展开一系列支持元宇宙发展的计划。此外,更是有龙头项目 The Sandbox 建立起了繁荣的元宇宙生态。
The Sandbox 是 Animoca Brands 旗下一个于 2021 年 11 月推出的基于区块链的 3D 开放世界元宇宙。
目前,香港已有众多的机构在 The Sandbox 中建立虚拟世界。如香港铁路有限公司(MTR Corporation)与其达成合作,将在其中构建一个以铁路为中心的虚拟空间;以及香港上市公司电讯盈科和香港电讯也宣布与其合作,成为了首批进驻 The Sandbox 元宇宙的香港 CMT(Communication, Media & Technology)机构。此外,香港房地产巨头、新世界发展集团 CEO 郑志刚则宣布对其进行了 500 万美元的投资。

STEPN 是一款今年风靡加密领域的 Web3 应用,它通过「Move to Earn」模式吸引到众多的加密圈内外用户的广泛采用。在受到香港数码港(Cyberport)前主席 George Lam 的邀请后,STEPN 如今已入驻香港,并设立了首个澳大利亚以外的区域总部。

Crypto VC
除了上述 Global Fast Track 2022 中提到的 EVG、Token Bay Capital 等加密基金,目前香港还有一些值得关注的加密 VC、基金。
Animoca Brands 旨在通过 NFT 和游戏推动数字产权,构建开放的元宇宙。目前,Animoca Brands 已拥有 380 多项投资组合,其中包括 Colossal、Axie Infinity、OpenSea、Dapper Labs (NBA Top Shot)、Yield Guild Games、Harmony、Alien Worlds、Star Atlas 等。
此外,Animoca Brands 还是智能手机和平板设备游戏和其他应用程序的开发者和发行商,其原创的游戏就有 The Sandbox、Crazy Kings 和 Crazy Defense Heroes 等。

Kenetic Capital 是香港一家专注于数字资产和区块链相关公司的自营交易和风险投资公司,其投资组合包含了 FTX、BlockFi、Alchemy、Polkadot、IoTeX 等众多加密知名项目。

Chiron 是香港一家风险投资机构,曾推出 5000 万美元加密基金,主要投资 DeFi,以及与元宇宙相关的 NFT 项目等。
















