Web3 项目如何设计成熟的商业模式和代币经济?
原文标题:《Maturity for a successful next Web3 cycle: A case for Token Engineering》
作者:Achim Struve,Outlier Ventures
编译:aididiaojp.eth,Foresight News
最近由 FTX 暴雷引发的加密市场崩溃揭示了 Web3 项目商业模式和代币设计的脆弱性。本文不会就某个失败项目展开具体分析,而是关注 Web3 代币经济在下一个采用周期中变得足够成熟的必要条件。对于今天而言,更好的用户体验和更低的技术门槛是重要的「前端」问题。而「后端」则需要通过代币工程实现更好的量化模型。如果没有良好的营销、采用率和用户体验,就算是具有完全优化的代币设计的 Web3 项目也不可能获得成功;反之亦然,该项目可以拥有最好的用户界面和使用体验,并举办丰富的社区营销活动,但如果没有在量化基础上进行深思熟虑的代币设计,它仍然不会成功。
如何优化代币设计?
代币工程是较为年轻的领域,它在 2018 年首次引起广泛关注[1]。代币工程是指通过跨学科方法来设计、建模、验证和优化基于代币的经济模型。根据 Sayama 的说法,代币经济是复杂的系统,具有两个核心概念:涌现和自组织 [2]:
「涌现是系统在微观和宏观属性之间的重要关系。当难以从微观性质简单地解释它们时,宏观性质被称为涌现。」
「自组织是一个动态过程,随着时间的推移,系统通过该过程自发地形成再平衡的宏观结构或行为。」
这两个概念都存在于加密经济模型中,可以被视为系统向某些不可预见状态的收敛,这是单个节点或整个利益相关者群体交互决策的结果。这种自组织行为可能发生在与实用程序协议的实时交互环节,或者通过参与提案和投票发生在治理环节。因此要理解这些复杂的相互依赖关系,代币工程师必须进行数据模拟。
图 1 描述了代币工程师在分析加密经济模型时必须使用的一些不同学科。本文中「代币经济」和「加密经济」为同一个含义。

图 1: Voshmgir 和 Zargham [3]中所涉及加密经济系统相关的学科
加密经济系统是一个复杂的自适应网络,由具有不同目标和激励模式的不同主体组成,彼此通过部署在区块链上的加密货币连接起来。「加密经济」一词首先在以太坊开发者社区中被提及,它泛指去中心化区块链网络,其中不同的节点可以基于无需信任的智能合约进行交互。这些智能合约是以代码的形式部署在区块链上,确保不同节点之间的所有交易都是完全透明和不可改变的。在大多数情况下,该网络中的某些节点会尝试优化自己的短期或长期财务状况。但如果存在去中心化治理结构,一些代理会以获得更多投票权为主要优化目的。投票权可以使他们能够领导组织朝着符合他们自身利益的方向发展。请注意,Eyal 的矿工困境示例表明,在不考虑对生态系统影响的情况下,优化短期最大利润可能会损害长期利润 [4]。
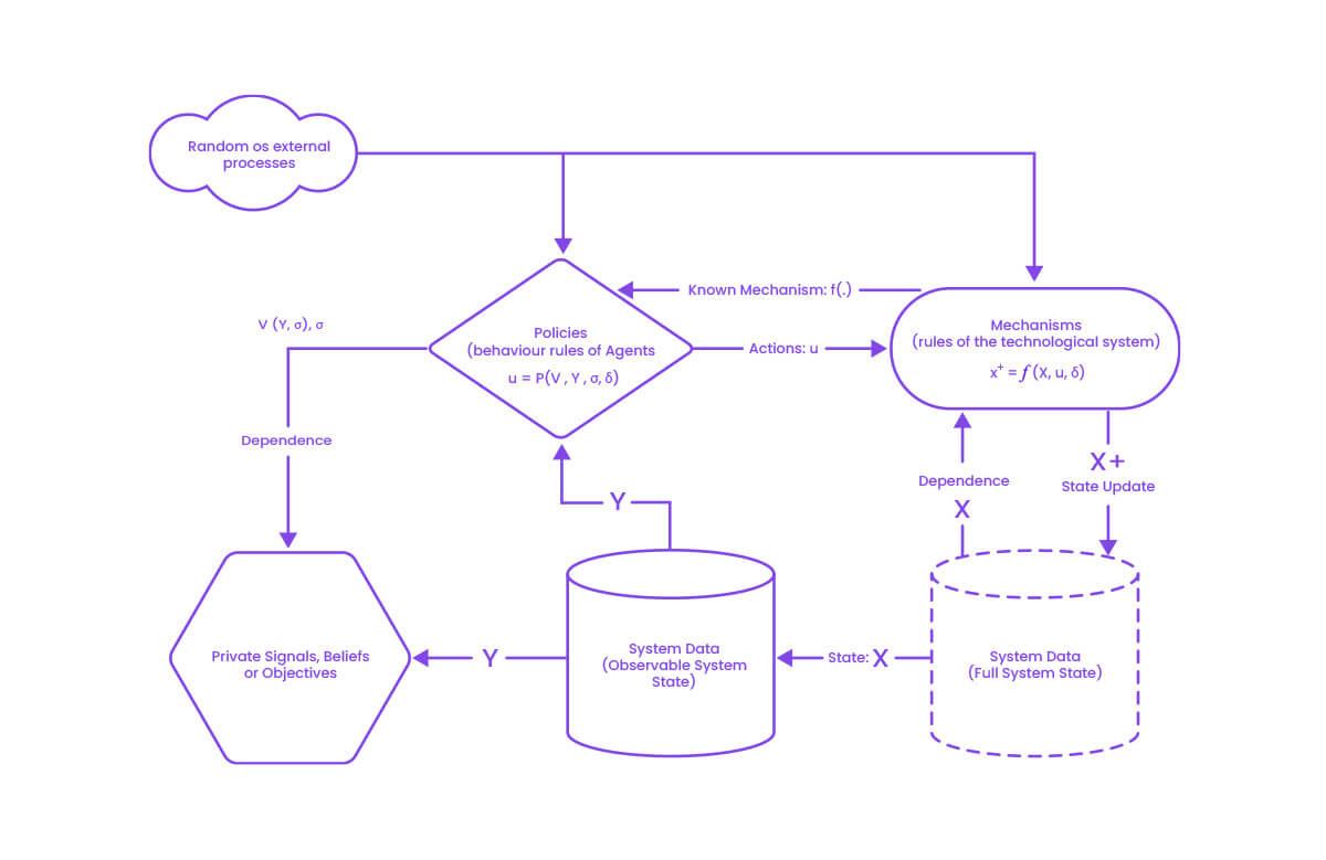
为了找到在不同市场条件下保持系统稳定性和可持续性代币的最佳决策模型,工程师会利用图 1 中显示的部分或所有学科知识来创建数据驱动模型或数字孪生。Zhang 等人提出了一种基于节点的加密生态系统的建模方法。他们在技术系统中开发了节点需遵守的基本规则及其行为策略的通用模型 [5]。图 2 显示了该模型的高级数学描述。

图 2:针对状态和行为之外的各种因素的节点信念和政策的广义模型,包括私人信号 σ、私人目标 V(·)、部分可观察状态 X,具有可观察子空间 Y⊆X,以及一些从潜在未知分布中提取的额外环境随机过程δ
图 3 是对不同基本实体及其在代币生态系统中发挥作用的影响因素更具体和简化的说明。与图 2 一致,实体之间的相互依赖关系可以是单向的、循环的、或递归,因此会导致一个非线性的复杂交互系统。图 3 中的单向关系是从宏观经济和地缘政治的角度观察企业在市场中所表达的情绪。采用者的交易受代币估值的影响,而代币估值又受代币供应分布的影响,并且代币供应分布又依赖于买卖,这形成了一个闭合循环。通过递归关系,采用者也可以根据他们对业务和代币估值的看法转换市场。当然还有更多因素在这些示例性交互场景中发挥作用。

图 3:在没有去中心化治理结构的代币经济系统中,不同主体之间不同影响因素的概括和简化说明。
工程师可以对各种加密生态系统进行建模,其中包括不同层的区块链、DeFi 协议、GameFi、Metaverses 和 NFT 项目等。例如对于一个通用的基于同质化代币的 Web3 业务,工程师需要在模型中针对生态系统和市场反应做出不同的设计选择和假设,比如
- 代币供应类型:固定或者通胀
- 整体商业模式的货币假设
- 流动性设计
- 计划中的代币回购
- 投资者代币分配、相应的折扣和锁仓时间表
- 代币分配和管理
- 采用假设和市场情绪
- 公用事业
- 代理级别粒度和行为
模型的结果会与其基本假设和输入数据密切相关,如果可能,所有参数都应该被质疑和验证。从代币的角度来看,一个经过深思熟虑的商业模型需要考虑有关其内在价值和需求的问题,并具有强大的目标陈述、智能设计的实用程序、价值流程图和利益相关者映射等要素。当代币工程师完成了这幅图景,就能将整个加密业务带到了一个定义更清晰、更具体的量化层面。对于任何想要拥有稳定、可持续和盈利的未来 Web3 业务或项目,这一步都不可忽视。
没有代币工程就没有可持续性
对于较小市值的代币,宏观市场情绪通常表现为较高的波动性,因此加密市场熊市起到了加速淘汰有缺陷的小市值加密公司的作用。虽然代币价格下跌并不是 Web3 企业唯一担心的问题,代币的价格行为本身并不能代表整体价值捕获的能力,但它是一个重要市场指标。图 4 显示了 Web3 业务的简化量化代币模型示例的结果。红色圆圈表示公司储备在大约 8 年后耗尽代币的时间点。这是固定供应代币设计的典型案例,但并没有通过代币工程方法进行适当的数值预测。

图 4:通过量化代币模型进行的代币供应预测示例。这个案例展示了一个不可持续的生态系统,储备池将在大约 8 年后耗尽代币。
为了使加密经济更加成熟,提高稳定性和可持续性是加密协议的必要需求属性。这就是为什么 Web3 企业无法避免对其生态系统进行定量分析的原因。可持续性是一个多方面的词,包含不同的种类。
代币生态系统的可持续性与代币供应和代币的价值捕获直接相关。供应可持续性意味着企业钱包中必须始终有足够的代币来授予不同的利益相关者群体。为了长期确保供应可持续性,L1 协议如 Ethereum、Cardano、Solana、Avalanche 等,往往具有代币铸造能力。在大多数情况下,L1 协议会实施销毁机制来对抗代币发行的稀释效应,并以长期通缩为目标。然而通货膨胀率和网络支持激励必须在定量水平上进行预测,以确保始终有足够的激励来运行验证节点,从而提高去中心化和安全性。建立在这些 layer 1 之上的项目倾向于选择固定的代币供应,因为对于投资者来说,份额不被稀释的项目会更加受到投资者欢迎。为了确保始终有足够的代币可以支付,Web3 业务必须仔细规划并完成量化预测,保持稳定或升值的代币估值也符合他们的利益。McConaghy 提出了一个借鉴成功的 Web2 业务和国民经济的 Web3 可持续性循环模型,值得借鉴和学习 [6]。从营销的角度来看,代币价格下跌可能是一件负面的事情,但这并不一定意味着如果持有人获得适当的代币奖励,他们的份额就会被稀释价值。同样所有确切的系统状态和参数集都必须在生态系统中对不同的市场条件进行测试,这对于防止一个利益相关者群体在生态系统中潜在利用另一个利益相关者群体同样重要。代币供应和估值方面对于 Web3 业务的成功至关重要,而代币工程的数据驱动特性在这方面是必要的。
所有场景的利润预测
代币工程师需要考虑的另一个因素是协议参与激励,Web3 企业必须始终考虑其客户购买、持有和使用其代币的动机。代币生态系统模型不仅可以帮助预测企业的潜在利润,还可以帮助预测不同利益相关者的潜在利润。代币和 Web3 业务采用高度依赖于对利益相关者的货币激励。代币持有者可以通过代币质押机制获得参与治理、产品使用折扣或接收代币支付作为回报的资格。参与代币质押表达了代币持有者对 Web3 计划的信任,代币持有者因此可以获得奖励。代币质押机制可以减少流通供应,并创造稀缺性,关键在于如何为采用者设计奖励收益。
因为持有人通常会寻求从支付的奖励中变现,奖励收益可能会在不久的将来增加市场抛售压力,进而可能导致代币价格下跌。一旦参与者看到这种情况继续下去,越来越多的利益相关者将解除他们的质押,并可能出售他们的代币,退出协议,这将可能导致代币价格螺旋式下降。根据锁定期的不同,质押者的奖励收益太低又可能无法为人们提供足够的激励来参与协议和质押,因此会降低该质押的预期效果。代币工程师需要对这些不同场景中的利益相关者行为进行建模,以防止不可预见的代币外流。
为了在不同角度和假设下检查 L1 区块链,CADLabs 开源以太坊 radCAD 模型 [7] 做过许多预设实验。通过将模型的给定合并 [8] 日期调整为过去的某个日期,以太坊基金会可以显示所有权益证明 (PoS) 验证者在网络中抵押的 ETH 总量和以美元计价的 ETH 价格不同的情况下的预期利润率,如图 5 中的颜色映射所示。

图 5 显示的是如果抵押的 ETH 数量增加,则生态系统对验证者的利润会减少,这意味着更高的网络验证者参与度,反之亦然。Buterin 提到这种效应应该导致验证者的数量处于健康的平衡状态,其中总是有足够的验证者来维持网络的去中心化,因为如果抵押的 ETH 较少,利润率将会增加,另一方面可以防止参与人数过多 [9]。如果没有代币工程师提供的模型帮助,这些见解将很难被量化。
小结
本文强调了在下一个 Web3 周期中,代币工程师需要基于定量方法设计出更成熟的加密生态系统。代币工程学科旨在模拟此类系统中不同的重要关系作用过程。代币生态系统设计与区块链、链游、NFT、DeFi 、元宇宙等 Web3 领域息息相关。以定量的方式对加密生态系统建模是预测由自组织代理行为强制执行的潜在紧急影响的唯一方法,本文展示了代币供应和估值可持续性的示例,其中代币工程师需要通过数据分析来创建数据驱动知识库的维护方式。
总的来说,定量建模和预测是 Web3 项目成功所必需的。我们无法确定加密行业是否能在下一个 Web3 周期变得足够成熟,但幸运的是,代币开发者社区、平台、工具和公司正在成长,这表明人们对本文概述事实的认识正在增加。这给从依赖主观直觉过渡到使用确定性、理性、定量分析来设置其生态系统参数的 Web3 企业带来了一定压力。















