以太坊质押可提取价值中有哪些投资机会?
作者: Liam, A&T Capital
TL; DR:
-
来源上,ETH Staking Extractable Value可以分为Consensus Income、Execution Income和MEV三类;流向上,ETH Staking Extractable Value可以分为Validator Captured Value(Validator Staking Income)和Validator Uncaptured Value两类。
-
Validator Infra Provider、Pooled Staking Protocol、CEX和Staker能够从Validator Staking Income中分一杯羹;Searcher、Block Builder能够从Validator Uncaptured Value中分一杯羹。
-
Validator Infra Provider、Stake Pool、Products based on DVT和External MEV Market中有值得关注的投资机会。
自The Merge发生以来,PoS共识机制下的Ethereum已经稳健运行了近三个月,ETH 2.0成功迈出了关键的第一步。
那么共识机制的转变带了哪些机会?
如果你想先了解ETH Staking Ecosystem的全貌,推荐阅读Staking Rewards (A&T Capital Portfolio)的详细报告。https://newsletter.stakingrewards.com/p/mapping-the-ethereum-staking-ecosystem,《Mapping the Ethereum Staking Ecosystem》

让我们把目光聚焦在ETH Staking Extractable Value的直接利益相关者,将上图简化,得到ETH Staking Extractable Value Chain。

Staking Extractable Value是如何构成的?
两个角度:
-
Staking Extractable Value=Consensus Income + Execution Income + MEV
-
Staking Extractable Value=Validator Captured Value + Validator Uncaptured Value
从来源上,分为三类:
-
Consensus Income: 来自网络新增发的ETH Token,是共识机制对诚实Validator的奖励
-
Execution Income:来自Gas Fee中的Tip部分,是用户支付给帮助打包其交易上链的Proposer/Builder的小费
-
MEV: 来自执行某些特定交易产生的经济利益,形式最为多样,大多属于套利利润
从流向上,分为两类:
-
Validator Captured Value(Validator Staking Income):被分配给Validator,作为维护ETH网络安全、参与区块建立与共识所获得的经济激励
-
Validator Uncaptured Value: 被External MEV Market其他参与者瓜分,表现为MEV加上External Block’s Execution Income再减去分给Validator的MEV Rewards
Validator Captured Value(Validator Staking Income)是如何构成的?
Validator Staking Income=Consensus Income + Local Block’s Execution Income + MEV Rewards
Validator Staking Income共有三种不同来源,分别是Consensus Income、Local Block’s Execution Income 和 MEV Rewards。
对于一个Validator来说,Consensus Income是最基本、稳定的收入;Local Block’s Execution Income 和 MEV Rewards则相对偶然,只有当Validator被选为某个新区块的Proposer时才能获得。
Proposer具体获得何种收入,则取决于不同情况。在 Local Block Building的情况下,Proposer获得Execution Income;在External Block Building的情况下,Block Builder获得Execution Income,Proposer获得Block Builder支付的MEV Rewards。

-
Consensus Income:来自网络新增发的ETH Token,是共识机制对诚实Validator的奖励,可以细分为三类:
-
Proposer rewards: 当一个Validator被选中成为Proposer时,如果它提议的新区块被网络共识,它将因为网络贡献正确的新区块而获得Proposer rewards
-
Attestor rewards: 未被选为Proposer的Validator可以验证Proposer提议的新区块是否有误,参与验证的Validator可以获得Attestor rewards
-
Whistleblower rewards: 如果Proposer提议的区块中包含能够证明其他Validator违反共识规则的证据,它将获得Whistleblower rewards
-
Local Block’s Execution Income:来自Gas Fee中的Tip部分,是用户支付给帮助打包其交易上链的Proposer/Builder的小费。在 Local Block Building的情况下,Proposer (Validator)自行建设区块,并能够获得该区块中全部的Tip,这部分收入被称为Local Block’s Execution Income。
-
MEV Rewards: 来自Block Builder支付给Proposer的费用,本质上是MEV的一部分。在 External Block Building的情况下,Proposer (Validator)提议Block Builder建设的区块,Block Builder支付给Proposer的费用被称为MEV Rewards(Block Builder获得该区块的Execution Income)。这笔费用可能高于区块中全部的Tip(Block Builder额外补贴Proposer),也可能等于或低于区块中全部的Tip(Block Builder留存零利润或部分利润)。
注:EIP-1559后,ETH上每笔交易的Gas Fee被分为Base Fee和Tip。其中Base Fee会被燃烧,而Tip支付给该区块内的coinbase address(这一地址可以是Proposer的,也可以是Block Builder的)。
值得一提的是,目前Consensus Income仍无法提取,它被锁定在Validator在Beacon Chain的Balance中;而Execution Income和MEV Rewards可以被提取,因为它被转入了某个指定的账户中。
Validator Uncaptured Value是如何构成的?
Validator Uncaptured Value=MEV + External Block’s Execution Income - MEV Rewards
-
MEV:来自执行某些特定交易产生的经济利益,形式最为多样,大多属于套利利
-
External Block’s Execution Income:来自中Gas Fee里的Tip部分,是用户支付给帮助打包其交易上链的Builder的小费。在 External Block Building的情况下,Builder将其建设的区块内的coinbase address(用来收取tip的地址)设置为Builder的地址,所以Builder能够获得该区块中全部的Tip,
-
MEV Rewards: 来自Block Builder支付给Proposer的费用,是MEV中被Proposer捕获的部分。
谁能从Staking Extractable Value中分一杯羹?
关于Validator Captured Value:
按Staker选择以何种方式质押讨论。按Ethereum官方说法,可以分为以下四类:
1.Solo Staking:Staker-100%
2.Staking as a Service:Staker-90~95%,Validator Infra Provider-5~10%
3.Pooled Staking:Staker-90%,Pooled Staking Protocol-5%,Validator Infra Provider-5%
4.Centralized Exchanges:Staker-85~95%,CEX-0~10%,Validator Infra Provider-5%

关于Validator Uncaptured Value:
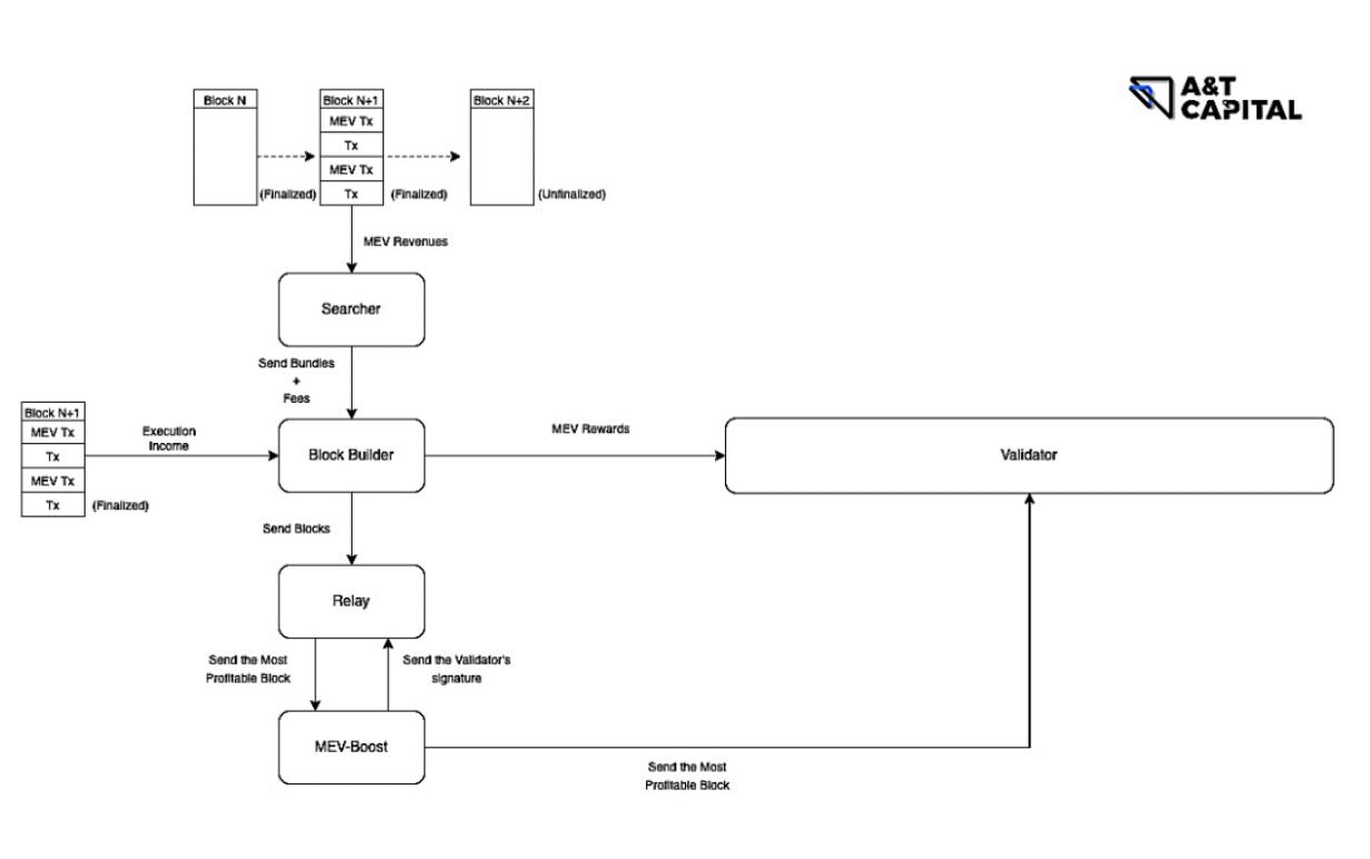
目前,Validator Uncaptured Value被Searcher和Block Builder瓜分,Relay尚未从中提取价值。理论上,Relay是一个被信任的中继结构,作为撮合Block Builder和Proposer的市场,存在商业化的可能。
External MEV Market Architectures:

Searcher:
-
行为:将自己的MEV TXs插入一组TXs,形成Bundles发送给Builder
-
收入:MEV TXs被执行带来的收益(MEV)
-
成本:MEV TXs的Gas fee(Base fee+Tip)和付给Builder的费用
Block Builder:
-
行为:根据得到的Bundles和Mem Pool中的TXs组成Full Block,并将其发送给Proposer。其中,Full Block中的coinbase address(用来收取tip的地址)设置为Builder的地址,而Full Block中的最后一笔TX是Builder转账到Proposer的地址
-
收入:Full Block中的Tip和Searcher支付的费用
-
成本:付给Proposer的费用
Relay:
-
行为:接受众多Builders发送的Full Blocks,并将对Proposer最有利的Full Block发送给Proposer
-
收入:尚未收取任何费用
-
成本:服务器运维成本
哪些方向有值得关注的投资机会?
-
Validator Infra Provider
-
Stake Pool
-
Products based on DVT
-
External MEV Market
Validator Captured Value是“浮在水面上的价值”,这个市场相对成熟,各利益相关者提取价值的比例也相对固定。
最显而易见的两个投资方向是Validator Infra Provider和Stake Pool。A&T Capital均有布局
投资逻辑可以参考我们之前的文章:
A&T Family: 独角兽企业InfStones完成新一轮6600万美元融资
A&T Family:流动性质押方案Meta Pool完成种子轮融资
不过,这绝非一个一成不变的市场,DVT(Distributed Validator Technology)的成熟和应用会成为新的“鲶鱼”。
DVT通过运行在不同硬件上的Node Operator共同承担一个Validator的职责,使得Validator更去中心化的同时避免硬件设备的单点故障。
基于DVT,可以实现不同形式的产品,并通过不同的路径实现商业化。SSV Network和Obol Network正是一组很好的例子。
SSV Network旨在建立一个撮合Staker与Node Operator的公开市场,Staker可以遴选不同的Node Operator同时为他们运维一个Validator,以防止单点故障;而Node Operator也有了一定冗余,能够更灵活地应对各类突发情况。
Obol Network目前则更像一套SaaS解决方案,且兼顾To C 和 To B。
Validator Uncaptured Value是“藏在水面下的价值”,由于涉及到External MEV Market(Off-chain)并没有那么透明。
MEV比想象中更重要。
MEV源于执行某些特殊交易产生的利润,形式复杂多样。理论上,链上交易越活跃,MEV的上限越高。有时,MEV会比Consensus Income + Execution Income更高。
MEV的总量是难以计量的(很难说MEV TXs的执行一共带来了多少利润)。但几乎可以肯定的是,MEV的总量要大于分配给Validator的MEV Rewards。
(https://www.rated.network/relays?network=mainnet)
Merge以来,External MEV Market已经向Validator分配了近六万枚ETH的奖励,而MEV的总量只会比这个数字更高。
值得肯定的是,Flashbots提出的MEV-Boost体系对保持Ethereum Validator的去中心化起到了促进作用。每一个Validator都能够通过MEV-Boost客户端接收各个Relay发送的Block,并遴选出最优的,而不需要再依附某个大型的质押池才能获得更高收入。
然而,目前的市场仍有一系列亟需解决的问题:
-
市场中有许多需要被信任的结构,存在审查风险
-
Block Builder和Relay有集中化的趋势
在External MEV Market中,Searcher需要信任Builder,Builder需要信任Relay。而实际上Builder拥有审查Searcher’s Bundles的能力,Relay拥有审查Builder’s Block的能力。
例如,Flashbots Relay就不再提交包含Tornadao Cash交易的区块。

需要信任某一主体已经足够糟糕了,更糟糕的是被信任的主体越来越集中化。

Relayscan.io的数据显示,过去一周内,前五大的Relay占据了超95%的份额,而前五大的Builder占据了超85%份额。

值得一提的是,有些Builder为了让自己建设的区块胜出,甚至在补贴Proposer(Builder付给Proposer的费用大于coinbase address中收到的Tip)。这一现象的可能原因是Builder本身也是Searcher,能够从特殊交易执行中获利。
External MEV Market中有投资机会
一个需要被信任、且集中化的市场不是我们希望看到的。能够优化External MEV Market的商业化解决方案会是值得关注的投资机会。















