扫码下载
BTC $77,679.60 -1.49%
ETH $2,312.71 -3.27%
BNB $636.64 -1.21%
XRP $1.44 -0.88%
SOL $85.15 -3.18%
TRX $0.3291 +0.10%
DOGE $0.0965 -0.67%
ADA $0.2476 -2.17%
BCH $457.09 -1.46%
LINK $9.26 -2.02%
HYPE $41.21 +0.76%
AAVE $92.17 -2.33%
SUI $0.9371 -2.71%
XLM $0.1770 -1.63%
ZEC $322.89 -0.53%
BTC $77,679.60 -1.49%
ETH $2,312.71 -3.27%
BNB $636.64 -1.21%
XRP $1.44 -0.88%
SOL $85.15 -3.18%
TRX $0.3291 +0.10%
DOGE $0.0965 -0.67%
ADA $0.2476 -2.17%
BCH $457.09 -1.46%
LINK $9.26 -2.02%
HYPE $41.21 +0.76%
AAVE $92.17 -2.33%
SUI $0.9371 -2.71%
XLM $0.1770 -1.63%
ZEC $322.89 -0.53%

万字长文简析 Web3 项目在美展业的法律合规事宜

Summary: 本文主要参考了 Coinbase 在 SEC 披露的招股说明书、10-K、10-Q 公开文件来看 Web3 项目在美展业需要注意的法律合规事项。另外,也摘录了 Coinbase CEO 以及 a16z 近期对于 CeFi、DeFi 监管的看法。
Web3 小律
2023-01-13 09:23:23
收藏
本文主要参考了 Coinbase 在 SEC 披露的招股说明书、10-K、10-Q 公开文件来看 Web3 项目在美展业需要注意的法律合规事项。另外,也摘录了 Coinbase CEO 以及 a16z 近期对于 CeFi、DeFi 监管的看法。

作者:Will 阿望,Web3小律

 

2021 年 4 月 14 日,Coinbase Global, Inc.(COIN.US)通过直接上市(DPO)的方式成功登入纳斯达克,成为在美国上市的第一家加密资产综合金融服务商。Coinbase 以合规化著称,拥有美国纽约州 BitLicense 牌照以及信托牌照,在美国各个州拥有 MTL 牌照,还拥有英国 FCA 与爱尔兰央行的电子货币服务牌照,能够提供法币入金和币币交易等多项加密资产服务。公司自身也因为需要合规上市的原因,并未发行任何平台 token,也并未开展风险更高的衍生品业务,相比于其他 CEX 交易所如 Binance、火币、OKX 而言,Coinbase 堪称“保守”。

image


虽然近期 Coinbase 因违反纽约银行法和纽约州部门的合规计划而被纽约州金融服务部(NYDFS)处以 5000 万美元的罚款,但是其在全球范围内的合规路径以及对于加密资产方面的监管探索十分值得我们学习。本文主要参考了 Coinbase 在 SEC 披露的招股说明书、10-K、10-Q 公开文件来看 Web3 项目在美展业需要注意的法律合规事项。另外,也摘录了 Coinbase CEO 以及 a16z 近期对于目前面临传统金融监管的 CeFi 以及目前尚未有监管定论的 DeFi 的看法,以便我们更好地理解以及应对未来的加密立法监管趋势。

 

一、Coinbase 的主要商业模式

 

加密资产交易所是一个为投资者提供加密资产与另一种资产(另一种加密货币或者法币)交易的平台,作为为买家与卖家提供撮合交易的中间商,主要通过收取交易佣金赚取利润,同时也提供一系列的金融增值服务。加密资产交易所主要分为:(i)中心化交易所(Centralized Exchange, CEX)集传统交易所、券商、银行等功能为一体的综合平台,如 Coinbase、Binance 等;(ii)去中心化交易所(Decentralized Exchange,DEX)基于区块链智能合约技术实现点对点、无中介的交易平台,如 Uniswap、Curve、Compound 等;(iii)传统金融交易平台,如 Paypal 对加密资产市场的布局等。

CoinBase 作为 CEX 的代表之一,虽然在交易体量上难以与 Binance 这类巨头竞争,但是不同于其他 CEX,Coinbase 不断申请并获取来自政府监管机构的资质牌照,主打合规化的策略得到了政府监管机构以及传统金融领域的认可,为其长期稳健经营打下基础。Coinbase 产品主要分为交易及订阅服务两大类,其中交易收入占公司营收 80% 以上,但由于交易收⼊存在不稳定性,⾃ 2018 年底以来,公司推出⼀系列订阅产品和金融服务,如托管、存储、质押、贷款、支付等业务,目标是取得多样化收入、分散收入来源。
image

image

二、Coinbase 的全球监管合规


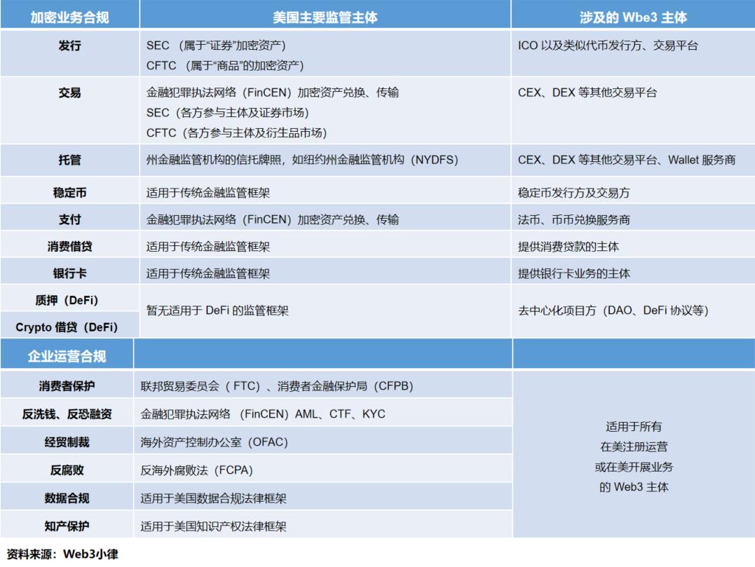
Coinbase 在当前全球复杂且多变的监管环境中开展创新加密资产业务,不仅受到美国联邦及各州层面的法律法规约束,还受到外国政府及国际监管机构层面的法律法规约束。在目前主要司法辖区尚未有明确加密立法的情况下,Coinbase 不仅需要遵守现有传统金融监管框架下的法律法规,包括银行金融服务、信托、证券、衍生品市场及交易、经纪交易商、商品、信贷、加密资产托管、汇兑、境内外货币和加密资产传输、零售和商业贷款、外汇兑换、隐私及数据保护、网络安全、反欺诈、支付服务(包括支付处理和结算服务)、消费者保护、反垄断和竞争、破产、税收、反贿赂、经济和贸易制裁、反洗钱、反恐融资,还需要遵守一些司法辖区针对加密资产而颁布的最新法律法规。

全球范围内,有关加密资产的法律法规无时无刻不在变化,并且不同的司法辖地区对于加密资产的解释和应用不尽相同,这都为 Coinbase 在开展加密资产创新业务过程中带来了监管的不确定性以及全球监管合规的巨大挑战。至少目前来看,在美国,Coinbase 不受美国货币监理署(OCC)类似联邦银行的监管,也不受美国商品期货交易委员会(CFTC)类似衍生品、清算机构的监管,Coinbase 的加密资产交易平台亦不受美国证监会(SEC)类似国家证券交易所或另类交易系统的监管。

根据 Coinbase 的主要商业模式,主要监管合规事项如下:
image

2.1 货币传输、存储和加密资产业务(Money Transmission, Stored Value, and Virtual Currency Business Activity)

对于加密资产传输、兑换、交易等业务,主要由美国金融犯罪执法网络(FinCEN)从反洗钱的角度进行监管。FinCEN 的权利来自美国“银行保密法(Bank Secrecy Act, BSA)”,FinCEN 将加密货币视为“货币(Value that substitute for currency and are therefore“monetary instruments”under the BSA)”。

根据 FinCEN 于 2019 年 5 月 9 日发布的“Application of FinCEN’s Regulations to Certain Business Models Involving Convertible Virtual Currencies”以及于 2013 年 3 月 18 日发布的“Application of FinCEN’s Regulations to Persons Administering, Exchanging, or Using Virtual Currencies”,明确了向美国人提供服务的加密资产“管理方”(如加密资产发行方,ICO 相关项目方)和“兑换方”(如 CEX、DEX 这些加密资产交易所),如满足“资金传输者(Money Transmitter)”的定义(如加密资产的兑换、交易、发行、托管等),则属于 BSA 项下的货币服务企业(Money Service Business, MSB),需要在主体设立的 180 天内向 FinCEN 提出注册申请。

因此,基本上所有从事加密资产交易业务的主体(包括加密资产交易所、加密钱包、大部分加密资产服务商)都需要遵守 BSA 以及 FinCEN 的相关规定并履行合规义务。FinCEN 的合规义务包括要根据 BSA 向 FinCEN 进行登记、报告、接受 FinCEN 的监管、建立相应的反洗钱合规体系、收集客户信息并报告可疑的金融活动等一系列要求。

Coinbase 除了向 FinCEN 申请注册 MSB 牌照之外,还向开展业务的各州申请获得了货币兑换业务经营许可证或同等资质(MTL)。此外,Coinbase 于 2017 年获得纽约州金融服务部门(NYDFS)的比特币许可证(BitLicense),成为美国第一家拥有正规牌照的比特币交易所,可以为用户在当地提供买卖、接收与储存比特币服务。

BitLicense 是加密行业最具影响力的牌照,持牌主体必须满足 BitLicense 的合规监管框架,包括消费者保护、反洗钱合规性以及网络安全指南等。因此,Coinbase 不仅需要遵守 BSA、客户资金投资、客户资金和加密资产的使用和安全方面的限制和要求,还需要遵守其他适用于公司的负债、净资产、披露、报告和保存记录的要求,以及遵守公司实际控制人、高管受监管机构批准、监督、检查的义务。
image

在美国以外,Coinbase 已经从德国联邦金融监管局获得了提供加密资产托管和交易的牌照,并在日本注册为加密资产交易服务提供商(Crypto Asset Exchange Service Provider),从而向日本客户提供加密资产交易和支付服务。根据这些牌照和资质,Coinbase 需要遵守众多法律法规,包括反洗钱、客户资产和资金信托义务、监管资本金的要求、管理称职的要求、运营控制、公司治理、客户披露、报告和记录的保存等。

2.2 证券(Securities)

对于加密资产的发行、交易等业务,需要时刻关注 SEC 以“Regulation by Enforcement”的形式划定加密资产是否属于“证券”的监管尺度。除了国会立法层面授予 SEC 的管辖权外,SEC 还可以通过行政执法的方式不断拓宽自己对于加密资产各个方面的管辖权(由于美国是判例法国家,判例法是美国最主要的法律渊源),主要方式有两种:

(1)SEC 以违反美国证券法为由,对加密资产公司以及创始人、高管提起民事诉讼,通过法院判决确定管辖权,如尚未结案的 SEC v. Ripple 案件;

(2)SEC 同样以违反美国证券法为由,对加密资产公司以及创始人、高管进行行政处罚,并通过法院确定管辖权,如 2022 年以来 SEC 对币安的 BNB token、Coinbase 等平台上的一些加密资产是否属于未经注册的“证券”进行调查,以及以太坊从 POW 转到 POS 之后 SEC 认对其属于“证券”,以及近期认定 FTX 的 FTT token 属于“证券”从而深度介入 FTX 的破产重组案件。

同时近年来,SEC 和各州证券监管机构都表示,根据美国联邦和各州证券法,某些加密资产可能被归类为“证券”,一些外国司法辖区也发布了类似的警告,根据其管辖范围的法律,加密资产可能被视为“证券”。然而尽管监管机构针对加密资产、加密资产交易平台以及其开发人员启动了一系列执法行动和监管措施,但是在实际上并未给出明确的官方指导意见。

确定加密资产是否为“证券”的法律测试(豪威测试,Howey Test)是一项高度复杂的、事实驱动的分析工作,主观性较强并且会随着时间的推移而演变,结果难以预测。尽管 SEC 在 2019 年 4 月 3 日发布了一份名为“数字资产是否属于投资合同的分析框架(Framework for“Investment Contract”Analysis of Digital Assets)”的指导文件,旨在帮助从事加密资产业务的主体,分析其加密资产是否属于“投资合同”而应被纳入“证券”的定义,从而需要遵守 SEC 的相关规定并履行合规义务,但该分析框架并不能作为 SEC 的官方指导文件。
image

如果加密资产一旦被定义为“证券”,那么对于证券加密资产的发行、出售、交易和清算都将受到 SEC 严格的监管并需要取得相应的资质或牌照。如,证券加密资产发行或出售,通常只能向 SEC 提交的证券的注册或豁免注册申请;所有与证券加密资产有关的中介服务商都将面临 SEC 严格的监管,在美国进行证券加密资产交易的个人或实体可能需要向 SEC 申请注册为“经纪人”或“交易商”(Broker-Dealer);撮合交易的证券加密资产平台通常需要注册为国家证券交易所,或者注册成为另类交易系统(Alternative Trading System, ATS,泛指既有交易所以外的各种证券交易平台);为证券加密资产提供清算和结算的主体可能需要向 SEC 注册为证券清算机构,但是实际上 SEC 并没有批准基于区块链的任何证券清算和结算系统。

2.3 经纪自营商(Broker-Dealer)

对于加密资产的经纪自营业务,如果交易平台上的加密资产被认定为“证券”,那么该交易平台就需要向 SEC 申请 Broker-Dealer License。Coinbase 的经纪自营业务由 Coinbase Capital Markets 和 Coinbase Securities 两家子公司共同运营,两家公司都根据美国“1934 年证券交易法”在 SEC 注册为经纪自营商。

“1934 年证券交易法”将“Broker”定义为:以他人的名义从事证券交易业务的人,将“Dealer”定义为:任何通过经纪人或其他方式为自己的账户从事证券买卖业务的人。Broker 和 Dealer 必须在 SEC 和它们从事业务的州进行注册,一旦注册后将被要求成为美国金融业监管局(Financial Industry Regulation Authority, FINRA)的成员,并受其规则的约束。所有的经纪自营业务都受到 SEC、FINRA 和各州证券监管机构以及其他政府机构和自律组织的监管、检查、调查和纪律处分。

2.4 商品及衍生品(Commodities and Derivatives)

对于加密资产的发行、交易等业务,还需要关注 CFTC 的监管。CFTC 已经明确大部分加密资产(包括比特币)属于美国“1936 年商品交易法(CEA)”项下的“商品”,这将使 CFTC 有能力监管现货加密资产市场上的欺诈和市场操纵等行为,但是除此之外,CFTC 没有能力对不涉及保证金、杠杆或融资的现货加密资产市场的交易进行监管。因此,对于在 Coinbase 平台上进行的任何不正当交易(Improper Trading),将受到 CFTC 监管的约束。

此外,CFTC 有权监管加密资产市场的期货合约、期权合约、掉期等衍生品交易以及现货商品的杠杆交易行为,以及提供这些加密资产衍生品交易的平台。Coinbase 子公司 Coinbase Financial Markets 已向美国国家期货协会(National Futures Association, NFA, 是美国期货和衍生品市场的自律组织,其职责是维护衍生品市场的完整性,保护投资者,并确保会员履行其监管义务)申请注册为期货佣金交易商(Futures Commission Merchant, FCM),但还需要从 CFTC 获得许可才能上市加密衍生产品。

此外,Coinbase 最近收购的 FairXchange, Inc. 拥有指定合约市场(DCM)牌照,Coinbase 意图通过此举进军加密资产衍生品市场。CFTC 监管合规牌照包括 DCM(制定合约市场)、DCO(掉期执行设施)、SEF(衍生品清算组织),这些牌照能让持牌主体在美提供面向一般投资者和机构投资者的衍生品交易,另外还可成为非中介的清算机构。

2.5 纽约州信托公司(New York State Trust Company)

对于加密资产托管业务,主要需要取得州层面的信托牌照,并接受州金融监管机构的监管。Coinbase 子公司 Coinbase Custody Trust Company, LLC 是一家纽约州特许有限目的信托公司,于 2018 年获得 NYDFS 的批准,受其监管、检查和监督。NYDFS 规定了各种有关加密资产的合规性要求,包括加密资产的托管、资本金要求、BSA 和反洗钱计划要求、关联交易限制以及通知和报告等要求。

加密资产托管业务主要旨在为 B 端机构客户,如华尔街的基金、银行、私募公司提供安全、高效的加密资产托管服务,Coinbase 已获得全球最大的加密资产管理机构 Grayscale 认可。2021 年,Coinbase 还帮助中国科技公司美图购买和托管了第一笔约 9000 万美元的比特币和以太坊资产。

2.6 电子货币和支付机构(Electronic Money and Payment Institution)

对于加密资产与法币的兑换业务,Coinbase 于 2018 年 3 月获得了英国金融行为监管局(U.K. Financial Conduct Authority)和爱尔兰中央银行(Central Bank of Ireland)授权的电子货币机构(Electronic Money Institutions, EMI)许可证。有了 EMI 许可证,Coinbase 能够在英国及所有欧盟成员国提供加密资产与法币的兑换及支付服务,并能发行数字代币,数字代币可以用来进行信用卡、互联网或电话支付。

因为 EMI 许可证适用于法币交易,从而促进了 Coinbase 与英国银行之间的合作并在其平台上推出英镑与加密货币兑换交易业务。因此,Coinbase 需要遵守适用于欧洲电子货币行业的法律法规,包括资金保障、公司治理、反洗钱、披露、报告和检查有关的法律法规,还需要严格遵守一系列消费者保护的法律法规。

2.7 稳定币(Stablecoin)

对于稳定币业务,由于 2022 年 Luna/USDT 算法稳定币的突然崩盘引起了各司法辖区金融监管机构的高度关注,但是目前尚未出台针对稳定币的明确立法,因此,稳定币的发行和转售可能涉及美国和其他司法辖区的有关各种银行、存款、货币传输、预付、存储、反洗钱、商品、证券、制裁和其他传统金融监管的法律法规。

2021 年 10 月,美国总统的金融市场工作组(Working Group on Financial Markets)、联邦存款保险公司(the Federal Deposit Insurance Corporation)和货币监理署(the Office of the Comptroller of the Currency)发布了一份联合报告,建议立法加强对稳定币发行方和钱包提供商的联邦监管。

2022 年 10 月 10 日,欧洲议会也初步通过了加密资产市场监管法案(The Markets in Crypto-assets Regulation, MiCA),该法案对稳定币定义分类、发行及交易准入作出了一系列严格规定。2022 年 12 月 23 日,共和党参议员 Pat Toomey 推出了“稳定币信托法案”,旨在为“支付型稳定币”提供监管框架。一旦这些关于稳定币的立法通过,可能对公司涉及稳定币的业务带来实践中的障碍,并可能会为公司带来巨大的合规成本。
image

2.8 消费借贷相关法律(Lending Law)

Coinbase 在美国的某些州提供有担保的消费者商业贷款业务,需要遵守借贷相关的联邦及各州法律法规,主要包括:“贷款真相法(Truth-in-Lending Act)”及其实施的“Z 条例”,该条例要求债权人向消费者提供有关贷款和信贷交易条款的某些信息;“平等信贷机会法(the Equal Credit Opportunity Act)”及其实施的“B 条例”,该条例禁止债权人基于种族、肤色、性别、年龄、宗教、国籍、婚姻状况、申请人收入来自公共援助的事实,或申请人行使联邦“消费者信贷保护法”规定的任何权利的事实,进行歧视;“公平信用报告法(the Fair Credit Reporting Act)”;以及“公平债务催收实务法(Fair Debt Collection Practices Act)”,该法案规定了与消费者债务催收有关的债务催收人的行为准则和限制。

Coinbase 还需要遵守适用于消费者和商业贷款的联邦及各州法律法规,包括贷款披露、信贷歧视、债务催收、利率限制和 UDAAP 有关的额外要求。这些法律法规可由州金融监管机构、州总检察长、CFPB 和私人诉讼当事人等执行。

2.9 没收和无人认领财产条例(Escheatment and Unclaimed Property Regulations)

在美国和其他司法辖区,Coinbase 受无人认领物权法的约束。这些法律法规要求平台将持有的它人在特定时间内无人认领的财产移交给政府机构,包括空投的代币和分叉的加密资产。这些法律法规还可能要求平台在移交之前清算该加密资产。美国各州和其他司法辖区如何根据无人认领的财产规则处理加密资产,在监管上存在很大的不确定性。

2.10 发卡行服务费(Interchange Fees)

对于银行卡业务,与支付系统相关的发卡行服务费正在各个司法辖区受到审查或质疑,例如,在欧盟“多边交换费条例(Multilateral Interchange Fee Regulation)”对信用卡和借记卡支付的交易费设定了上限,并规定了包括 Coinbase 在内的任何处理银行卡交易的公司都必须遵守的商业规则。因此,某些司法辖区收取的费用可能成为监管挑战的对象。

2.11 预付卡的法律要求(Legal Requirements for Prepaid Cards)

对于预付卡业务,受联邦及各州法律法规的约束,包括消费者金融保护法规,如 CFPB 的 E 条例,该条例对预付卡发行商提出了要求。

2.12 卡协会和支付网络规则(Card Association and Payment Network Rules)

除了联邦和各州有关预付卡的法律法规外,Coinbase 以及发行 Coinbase Card 的银行还必须遵守适用于预付卡的卡协会和支付网络规则和指导方针。卡协会和支付网络规则管理卡在使用过程中的场景,包括消费者和商家如何使用他们的卡和数据安全,并且可能会定期更改规则。不遵守这些规则可能导致卡协会或支付网络对某些作为或不作为征收罚款或处罚,或终止提供预付卡业务的能力。

除了联邦和各州有关借记卡的法律法规外,清算所参与者和借记卡公司之间的章程和协议规定了借记卡发行方的具体责任和义务。作为 Coinbase Card 的发行方,Coinbase 必须遵守相应的国家自动清算所协会(National Automated Clearing House Association, NACHA)、章程、操作规则和协议,以及卡网络规则和指导方针。Coinbase 提供的其他新产品和服务也可能会增加额外的合规义务,如防止欺诈、洗钱和 IT 安全漏洞有关的义务。

2.13 消费者保护(Consumer Protection)

联邦贸易委员会(Federal Trade Commission, FTC)、消费者金融保护局(Consumer Financial Protection Bureau, CFPB)以及其他美国联邦、州和外国监管机构对金融产品进行监管,包括与汇款或点对点转账等相关的支付服务。这些机构(包括州总检察长)在落实消费者保护方面具有较为自由的裁量权。

CFPB 负责颁布、解释和执行有关 UDAAP 违规行为的法规,包括不公平(Unfair)、欺骗性(Deceptive)、滥用行为(Abusive Act)或其他不恰当做法(Practices)。此外,CFPB 拥有执法权力,以保护消费者利益,包括与其他机构进行联合调查、发出传票和民事调查、举行听证会和裁决程序、启动民事诉讼、授予救济、并将有关事宜转介刑事诉讼程序等。

2.14 反洗钱和反恐融资(Anti-Money Laundering and Counter-Terrorist Financing)

Coinbase 需要遵守包括美国“银行保密法(BSA)”以及全球各种反洗钱(AML)和反恐融资(CTF)相关法律法规的合规要求。在美国,加密资产主体一般需要根据 BSA 的要求,向美国金融犯罪执法网络(FinCEN)注册成为货币服务企业(Money Services Business),并制定、实施和维护基于风险的反洗钱计划、提供与反洗钱相关的培训、向 FinCEN 报告可疑活动和交易、遵守定期报告和记录保存的要求、并收集和维护有关客户的信息。

BSA 还对公司运营过程中的客户尽职调查(KYC)作出要求,作为反洗钱义务的一部分,包括制定基于风险的政策、程序和合理设计的内部控制,以验证客户的身份。此外,许多州和其他国家在 AML/CTF 方面也实施了类似的要求,甚至更加严格。

Coinbase 已经实施了一系列有关 AML/CTF 的合规计划,旨在防止平台用来为洗钱、反恐融资和其他非法活动提供便利。AML/CTF 法律法规在不断发展,各司法辖区的规定各不相同,公司将持续监控 AML/CTF 相关法律法规和行业标准的合规情况,并根据最新的法律法规要求更新实施合规计划。

此外,根据 FinCEN 和金融行动特别工作组(Financial Action Task Force,FATF)的建议,美国和其他司法辖区已经或正在着手对加密资产服务商实施“资金转移规则(Travel Rule)”,该规则要求加密资产服务商收集、披露转让加密资产的信息,如姓名、地址和账号,以确定交易的发起者和受益人的身份,并提供审计跟踪。欧盟即将通过的“资金转移条例(Transfer of Funds Regulation)”便遭到了 Coinbase 以及其他加密资产服务机构的强烈反对。

2.15 经贸制裁(Economic and Trade Sanctions)

Coinbase 必须遵守美国、欧盟以及其他司法辖区实施的经贸制裁的规定。OFAC 和其他司法辖地区的经贸制裁机构禁止或限制与某些国家、地区、政府以及在某些情况下与特定个人和实体(如黑客、贩毒分子、恐怖分子和恐怖组织)进行任何方式的交易。

2.16 禁止贿赂和反腐败(Prohibitions on Bribery and Anti-Corruption)

Coinbase 受到美国反海外腐败法(FCPA)和其他司法辖区类似法律规定的约束,如英国“2010 年贿赂法(Bribery Act 2010)”,这些法律禁止公司及其代表为获得或保留业务向外国政府官员支付不当费用。其中一些法律,也禁止私人实体和个人之间的不正当支付。

2.17 用户数据的隐私和保护(Privacy and Protection of User Data)

Coinbase 的业务依赖于全球各个司法辖区的个人数据处理以及数据的跨境传输,尤其是在数据的收集、使用、保留、安全、处理和转移客户和员工的个人身份信息方面。因此,Coinbase 处理的大部分个人数据(可能包括与个人相关的某些财务信息)会受到同一司法辖区多项隐私和数据保护法律的监管,以及受到全球不同司法辖区隐私和数据保护法律的监管。在许多情况下,这些法律不仅适用于与第三方的交易行为,也适用于集团公司内部以及公司与商业伙伴之间的数据活动。

2.18 知识产权(Intellectual Property)

技术和知识产权的保护是公司业务发展的一个重要方面,Coinbase 依靠专利、商标、商业秘密、版权、保密程序、合同承诺和其他法律权利的组合来建立和保护公司知识产权。知识产权法律、程序和限制在不同的司法辖区只能提供有限的保护,公司的任何知识产权都可能受到挑战、无效、规避、侵犯或挪用。某些国家的法律没有像美国法律那样保护产权,因此,在某些司法辖区,可能无法保护公司的专有技术。

 

三、Brian Armstrong 对于未来加密资产监管的看法
image

Coinbase CEO Brian Armstrong 近期发表了一篇名为“Regulating Crypto: How we move forward as an industry from here”的文章,旨在给出一个未来加密资产监管的蓝图,防止再出现 FTX 崩盘的情况,以重塑加密市场的信心。

文章的主旨是将加密市场的 CeFi 纳入传统金融监管框架(正如 Coinbase 正在坚持的合规路径),并结合国际金融机构的协同监管以防止出现不同司法辖区监管套利(Regulatory Arbitrage)的情况,此外,监管也需要充分考虑到区块链公开透明、去中心化、可审计可追溯的特性,让更多创新在去中心化的加密市场中得到发展。

3.1 为中心化参与者创建监管清晰度

首先应该围绕加密市场的中心化参与者(如稳定币发行方、CEX 交易所和托管机构)明确监管清晰度,因为这些领域一直是消费者面临最大风险的地方,如 Luna/USDT 算法稳定币的崩盘、FTX 中心化交易所的崩盘等。传统金融监管框架对于加密市场的中心化参与者依然有意义。

对于稳定币而言,美国立法者经过 2022 年的洗礼已经有了基础的认识,可能在不久的将来马上会有立法跟进。对于稳定币的监管可以依据传统的金融监管框架,如注册成为州信托或 OCC 国家信托、注册成为银行储蓄机构、建立严格的审计制度、确保客户资金存放在适当的账户、建立合格的治理制度、建立满足如 SOC 合规的网络安全制度等。

对于交易所及托管机构,依然可以借鉴传统金融监管框架,如 AML/CFT/KYC 制度、建立联邦层面的业务许可制度、建立消费者保护制度、禁止市场操纵、清洗交易和其他形式的市场不当行为、建立服务机构的资本金要求。

对于加密资产的定性,可以看到目前 SEC 与 CFTC 的角力,这个问题可能需要通过国会立法的形式加以解决,或者需要更新适用于加密资产的豪威测试标准(Howey Test)。更新后适用于加密资产的豪威测试标准可以包括:

(i)金钱的投资(如果加密资产发行方没有为了建设项目而出售加密资产换取资金,那么它就不应该是“证券”),这样就直接排除了通过空投等形式发放加密资产以激励社区的项目;

(ii)投资于共同的事业(如果一个项目是足够去中心化的,那么它的加密资产就不应该是“证券”),这样直接排除了充分去中心化的项目;

(iii)是否有盈利预期(如果项目的加密资产的主要功能是治理,那么它就不应该是“证券”),这样直接排除了项目的治理代币;

(iv)利润是否来自他人的努力(如果利润主要来自加密资产发行方无关的人员,那么说明该项目是去中心化的,加密资产不应该是“证券”)。当然还需要监管机构对“去中心化”进行定义以提高监管的透明度。

3.2 国际协同监管

提高监管透明度对于加密市场是一个良好的开端,但是如果不能在不同的司法辖区实施相对统一的监管,那么加密市场依然会停滞不前,这点可以在 FTX 的崩盘得到体现。FTX Global 是注册在巴哈马的离岸交易所,接受巴哈马司法辖区的监管,其通过宽松的 KYC 等合规要求服务全球各个司法辖区的投资者(包括美国投资者)。

虽然说美国根据 International Shoe Co. v. Washington 等判例总结出来的“最小程度的接触原则(Minimum Contact)”能够实现跨司法辖区的长臂管辖,但是长臂管辖依然很难对诸多离岸主体做到事前的合规监管。好消息是自 2022 年 G20 峰会以后,我们看到如 FSB 以及 IMF 等国际金融组织都在着手准备建立针对加密资产的国际监管框架。

3.3 让创新发生在去中心化的加密市场中

对于中心化参与者适用传统金融监管框架的模式,不可避免地将限制创新的发展,但是对于去中心化参与者来说,目前各个司法辖区都没有对去中心化参与者进行监管,这可能存在更多 Web3 创新的机会。首先,自托管钱包允许用户在无需任何信任背书的情况下去存储自己的加密资产,这将避免 CEX 崩盘而产生“银行挤兑(Bank Run)”的风险。

其次,支持 DeFi 以及 Dapp 的智能合约在区块链上是开源的,这就意味着任何人可以查看、审核智能合约的代码,这其实就是 SEC 要求信息披露的最终形态。此外,链上审计的发展将帮助去中心化项目,如 DAOs 以及智能合约的良性发展。因此,自托管的加密资产钱包、开源代码的 DeFi 及 Dapp、提供链上审计的 DAOs和智能合约,都能根据区块链公开透明、去中心化、可审计可追溯的特性而创新发展,不用再背负传统金融监管框架的束缚。

 

四、a16z :如何监管 DeFi(监管应用而非协议)
image
a16z 于 2022 年 12 月 15 日为金融稳定委员会(FSB)的“加密资产活动的全球监管”框架提出了的建议,主要内容包括对 DeFi 的监管建议、隐私与非法金融活动的冲突、对算法稳定币的监管建议。

a16z 建议 FSB 对于 Web3 加密市场不应采用其“Same Activity, Same Risk, Same Regulation”的原则,因为目前传统金融监管框架并不适合去

warnning 风险提示
app_icon
ChainCatcher 与创新者共建Web3世界