Cosmos官方在2022年9月发布了ATOM 2. 0的白皮书,对Tokenomics进行了全面改革,并提案引入Interchain Security,Liquid Staking,Inter-chain Schedular,Inter-chain Allocator,但由于新白皮书规划前期巨量发行ATOM引起社区对通胀贬值的担忧,Cosmos官方又于2022年10月25日发布修正版白皮书(v1.2),调整ATOM发行计划,但仍遭到Cosmos创始人Jae Kwon的极力反对。2023年11月15日,该提议被社区否决。ATOM 2.0的提案以阶段性失败结束,但其意义重大,反映当前Cosmos的痛点与趋势,其提出与否决都是Cosmos生态新陈代谢活力与去中心化宗旨的体现。本文描述Cosmos生态数据变化,通过分析ATOM 2.0提案的意义与争议,试归纳Cosmos生态当前痛点与细分赛道机会,并罗列当前Cosmos一级市场投资逻辑与融资建议。
涉及话题:
- 对比6个月前Terra崩盘时Cosmos生态数据统计
- Atom 2.0提案的意义与争议
- 从Atom 2.0看Cosmos痛点与细分赛道机会
- Cosmos一级市场投资逻辑与融资建议
- 结论
一、对比6个月前Terra崩盘时Cosmos生态数据统计

Cosmos生态基本数据 —— 2022年6月统计

Cosmos生态基本数据 —— 2022年12月统计

Crypto整体市值对比 —— 2022年6月统计

Crypto整体市值对比 —— 2022年12月统计
随着2022后半年Crypto恶性事件频发,整体Crypto市值进一步下跌,Cosmos生态总市值相比Terra崩溃时却有所回暖,生态整体受Crypto熊市影响显著小于其他alternative L1。Cosmos内部IBC头部公链格局暂未大变,但市值显著降低,其他Cosmos新L1市值增长迅速。可以预期随着Cosmos未来IBC链更迭加大,Cosmos头部公链格局将发生变化。Cosmos生态整体活力较好,值得布局。
二、ATOM 2.0提案的意义与争议

市场对于ATOM 2.0 提案功能的分析已经很多,本文侧重阐述该提案的具体意义,并对潜在有利及不利影响进行客观分析,以抛砖引玉,期待引导Buidler对多链生态痛点的思考,把握机会。
1)Interchain Security
Cosmos应用链一直面临着一个重大挑战:每一个应用链都需要一个独立的验证者集和一种独立质押代币提供安全性,这对于希望在Cosmos构建主权链的项目方一直是一个门槛:
需要有能力吸引并筛选可靠的validator,组成自己链的validator set
需要有能力构建质押代币的Tokenomics
需要有能力快速吸引大量质押代币——应用链的资产安全性直接取决于质押代币市值:如果交易金额大于质押代币市值,validator set有动机作恶(这也在过去直接限制Cosmos中Defi链的发展)
然而,借助Interchain Security,应用链项目方(’Consumer Chain’)可选择在早期由Cosmos Hub等(’Provider Chain’)的成熟验证者集和$3.7B市值的$ATOM作为质押代币提供安全性,并以$ATOM支付“租赁”费用。Interchain Security并非强制。
优势:
超过$3.7B市值的质押代币ATOM直接提供安全性
正如以太坊能够为其智能合约应用提供质押ETH的安全性,Consumer Chain能够在构建伊始接受完善的验证者集保护,无需自行吸引筛选validator set,极大降低对Cosmos应用链构建门槛
质押代币市值超过$3.7B,Consumer Chain上交易额限制大大降低,Defi潜力不再受此局限
Consumer Chain可随时独立,切换为独立运营validator set提供保护,恢复Sovereignty
Provider Chain功能可外包,维持Cosmos Hub”无功能化”,Cosmos生态去中心化
Cosmos Hub作为官方链,构建初衷即为“无功能化”,以保持Cosmos生态去中心化。Cosmos Hub可将validator set功能外包,比如QuickSilver
不只Cosmos Hub,其他高市值链也可成为Provider Chain提供validator set和质押代币安全性
Consumer Chain获得大部分链上gas fee,少部分gas fee归Provider Chain
目前Cosmos大部分项目方仍以智能合约形式部署在一个个Cosmos的L1上,无论交易量多大,其gas fee仍直接归属于下层L1。Interchain Security应用链门槛降低使得这些项目方有动机直接构建应用链成为Consumer Chain,出让部分交易gas fee给Provider Chain,并捕获大部分gas fee
争议:
Provider Chain的validator set恐能支持的Consumer Chain数量有限
validator被期望的不仅是简单运行程序,还需要参与治理,确保并维持活跃位置,参与社区讨论,并在紧急情况下提供技术援助等。支持过多Consumer Chain将无法保证每条Consumer Chain的治理质量,限制其良性发展
Consumer Chain项目方自身Token价值减弱
成为Consumer Chain的应用链早期虽受到共享安全保护,但自身Token因无法质押,其价值捕获能力降低,恐难实现自身Token市值爆发,因而难以摆脱Provider Chain恢复sovereignty(自身Token市值限制交易额)
Provider Chain与Consumer Chain利益不一致损害sovereignty
Provider Chain社区投票选择是否支持特定Consumer Chain,最终Provider Chain的validator set是否支持消费者链的决定演变成经济问题——支持该链是否有利可图。造成Consumer Chain受到的支持和治理不平等
Provider Chain的validator参与Consumer Chain的治理及社区投票,使得在利益冲突时受Provider Chain控制,损害Consumer Chain sovereignty
2)Contract Consumer Chain vs Custom Consumer Chain

应用链开发团队可在配置Cosmos SDK时选择部署Contract Consumer Chain或Custom Consumer Chain。
Contract Consumer Chain使得应用链门槛大幅降低,开发者可以快速部署由Cosmos Hub等Provider Chain提供安全性的应用链,支持EVM/CosmWasm/GnoVM等执行环境。该应用链团队只需专注业务逻辑开发,门槛趋近于直接开发smart contract。而相比于直接开发smart contract,大部分gas fee归属于该DAO。
Custom Consumer Chain类似现行的Cosmos应用链,区别在于可选择由Provider Chain提供共享安全性。可保证应用链最大程度的可定制化,自定义配置Cosmos SDK,甚至更改Tendermint共识引擎以进行优化。
3)21 Days Locking ——> Liquid Staking

目前Cosmos的质押需要锁定21天,质押者必须放弃其他可能更有价值的资金用途,资产将被限制在质押所在链,导致了对跨链可组合性和资本效率的限制。尤其考虑到Cosmos需要抵押很大比例Token以确保安全性,极大限制资产流动性及用途。
若Cosmos支持Liquid Staking使得$ATOM持有者不仅可获得质押收益,还可将其部署的$ATOM用于其他用途,且不再受21天锁定期约束。用户可以在不同链间自由部署资金。Liquid Staking使得Token持有者不但可为质押所在链提供安全性,也可在Staking期间实现链间资产交换,促进资本效率与链间可组合性。
争议:
1. 根据Jae Kwon的表述,Cosmos实现liquid staking在跨链资产流动过程中有可能无限加杠杆,并使其他validator被迫参与加杠杆,最终超过1/3的validator受影响,使得网络控制权落入单一外部资本,毁掉$ATOM。Jae Kwon原文如下:https://twitter.com/jaekwon/status/1590478003691479040
2. 目前Liquid Staking的中心化系统性风险。详见https://notes.ethereum.org/@djrtwo/risks-of-lsd
4)Inter-chain Schedular

MEV问题近年引起学术及产业界广泛讨论,预计我们将看到针对这类问题的大量解决方案。Cosmos的MEV机会有三类:
1. Arbitrage - 套利:有利MEV。类似同种资产在不同交易所价格不同,Cosmos生态中同种资产在不同链的价格也有差异。MEV bots通过token交易价差获利。
2. Liquidation - 清算:有利MEV。MEV bots竞争第一个提交清算交易,在衍生品协议和做市协议中赚取清算费用。
3. Sandwiching/Frontrunning - 三明治问题:不利MEV。MEV bots通过监测内存池(mempool),在真实买家购买前以更低的价格买入资产,并以更高价格销售给真实买家而获利。

MEV无法避免,即使如以太坊也面临MEV问题,Sandwiching MEV是缺乏透明性的链下市场。针对不利的Sandwiching MEV,一种流行的办法是为 MEV 机会创造一个开放的市场。validator负责验证交易和生产新区块,它们可以将区块内的空间进行拍卖,例如拍卖抢先交易的机会,创造一个将区块空间出售给套利者的公开市场。套利交易者需要向区块生产者支付费用,以确保他们的交易得到执行。
Inter-chain Schedular即为ATOM 2.0官方提出的区块空间marketplace概念,将MEV市场以区块空间marketplace的形式上链,通过竞标不同链上的区块空间,套利者支付竞标费,确保交易被执行并锁定利润,进而将MEV套利透明化,竞标收入支持Cosmos进一步发展。
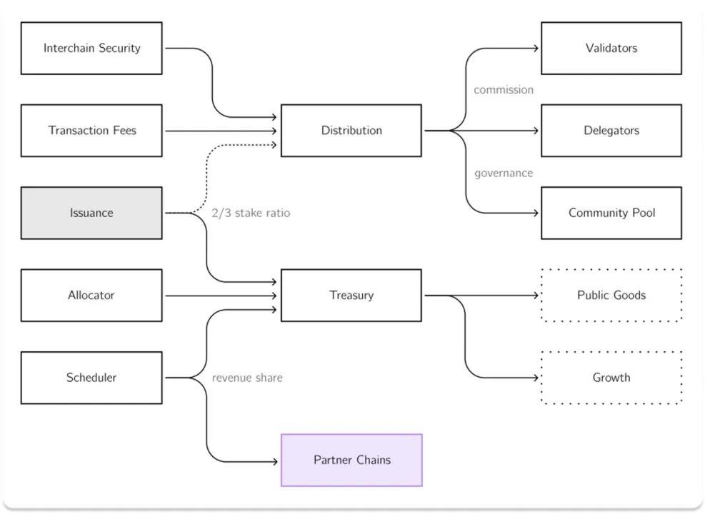
5)Inter-chain Allocator

Inter-chain Allocator承担Cosmos的生态孵化器,资助孵化Cosmos新链,并将Cosmos Hub用户及流动性引入新链。Cosmos Hub以一定比例$ATOM交换新链Token,新链利用已流通$ATOM代币实现早期建设。然而,这也意味着Cosmos Hub进一步资本化,需要控制资金敞口以规避风险并充分公开国库资金情况以保证透明度。
6)Tokenomics

目前的Tokenomics通过质押率调节通胀发行来平衡安全性和流动性。如果$ATOM质押率低于下限阈值,则增加代币发行,并激励额外的抵押以提高安全性,但导致流动性下降。如果质押率超过上限阈值,发行量减少,抑制质押,改善流动性(以牺牲安全性为代价)。安全性和流动性之间始终存在平衡。$ATOM 的理论年化通胀率在7%-20%,而实际却基本保持在10%以上,饱受诟病。
ATOM 2.0新的Tokenomics下,前9个月每月发行1000万个$ATOM,首年铸造超5500万$ATOM,之后递减,并在36个月后进入稳定甚至通缩。其初始发行期的高通胀引发社区极大争议,担心$ATOM持有量被稀释,即便在Cosmos Hub修改2.0白皮书后改为分10批每批发行400万个 $ATOM,仍遭到Cosmos原创始人Jae Kwon极力反对,其认为大部分$ATOM终将流入国库中央委员会。

新的Tokenomics极大增加了对Cosmos Hub的收入来源,理论上大幅增加$ATOM作为Cosmos官方链Token的价值捕获,却也因大量收入将流入国库饱受诟病,按照Jae Kwon的提案,通过发行名为$Photon的代币,$Photon只能通过捆绑$ATOM来质押铸造,用作gas fee媒介,或是替代$ATOM来实现Inter-chain Security等各种功能,从而维持Cosmos Hub“无用化”,而其主张的$ATOM/$Photon双代币模型却受到社区更强的抵制,认为双代币模型不利于公链发展。
坊间传言不断,看似不同方案权衡的背后有怎样更深层的纠纷我们不得而知。但无论哪一种,提案本身的意义就在于对现有问题的正视与革新,是Cosmos生态积极自我进化的信号。作为crypto基金能做的是探寻信号的背后有怎样的痛点与机会,帮助有志于改变的buidler,帮助生态更好的建设。
三、从Atom 2.0看Cosmos痛点与细分赛道机会
Cosmos Liquid Staking解决方案
针对痛点:目前Cosmos链21天锁定导致限制跨链可组合性和资本效率
代表项目:QuickSilver等
项目简介:Cosmos L1,流动质押协议,Quicksilver团队定制了一种流动质押协议,为接入的Cosmos L1创造更好的质押体验,旨在提高资本效率,权力下放。
网站:https://quicksilver.zone/
Trustless Liquid Staking解决方案
针对痛点:Liquid Staking的中心化系统性风险
代表项目:Puffer.Finance等
项目简介:Puffer 的 Secure-Signer 可防止Slashable offenses,保护质押的ETH,并在与Distributed Validator技术结合使用时为Decentralized Stake Pool提供安全性。
网站:https://www.puffer.fi/
促进Cosmos资产流动性及资本效率的解决方案
针对痛点:Cosmos质押Token资本效率与流动性缺失
代表项目:Crescent
项目简介:提供多链资产DEX,衍生品,带来资本效率流动性刺激
网站:https://crescent.network/
针对跨链资产流动过程中潜在杠杆问题的解决方案
针对痛点:Cosmos实现Liquid Staking在跨链资产流动过程中有可能无限加杠杆
代表项目:暂未发现(欢迎讨论)
为Cosmos公链早期建设提供共享安全的解决方案
针对痛点:每一个应用链都需要一个独立的验证者集和一种独立质押代币提供安全性,新链早期难以保证,成为构建Cosmos主权链门槛。
代表项目:Babylon等
项目简介:通过利用PoW的Bitcoin链为Cosmos的PoS链进行交易区块顺序验证以提供安全性。
网站:https://babylonchain.io/
Sandwiching MEV解决方案
针对痛点:不利的Sandwiching MEV套利问题
代表项目:Skip Protocol,Sei Network等
项目简介:增大有利MEV影响(Arbitrage & Liquidations),减弱不利MEV影响(Sandwiching & Frontrunning) / 通过大幅优化区块时间实现抢先交易保护和内置订单匹配引擎的Defi Hub
网站:https://skip.money/,https://www.seinetwork.io/
承载Inter-chain Scheduler作用的区块空间marketplace
针对痛点:为 MEV 套利机会创造一个开放的市场
代表项目:Mekatek
项目简介:Interchain中第一个Maximum Aggregate Value (MAV) marketplace
网站:https://meka.tech/
实现ATOM 2.0愿景的先发优势链
针对痛点:成为ATOM 2.0愿景最早的试验性子生态
代表项目:Neutron等
项目简介:基于interchain Account,Interchain Security,CosmWasm的子生态
网站:https://neutron.org/
促进Cosmos多链DAO间治理交互的解决方案
针对痛点:Cosmos链间治理及纠纷问题
代表项目:Gnoland,Territori等
项目简介:Jae Kwon原班人马打造的子Cosmos,引入GnoVM,Proof of contributions,Tendermint2,IBC2,DAO governance liquidity,Network of Dao,Contract marketplace等概念
网站:https://gno.land/
为Cosmos生态引入大规模稳定币的解决方案
针对痛点:Cosmos生态稳定币不成熟,限制Defi发展
代表项目:Canto,Osmosis(传言Circle将在Osmosis发行$USDC)等
项目简介:为Cosmos带来新稳定币$NOTE
网站:https://canto.io/
促进Cosmos进一步模块化通用化的解决方案
针对痛点:Cosmos应用链开发难度大,成本高,模块化程度仍可优化
代表项目:Celestia,dYmension,Agoric等
项目简介:通过提供通用Data Availability(DA)层,进一步提高应用链可扩展性
网站:https://celestia.space/
通过对Tendermint共识引擎的优化,拓展Cosmos生态
解决痛点:Cosmos与其他区块链生态的打通/Cosmos共识引擎的进一步模块化
代表项目:Evmos,Celestia(Optimint)等
项目简介:Ethermint核心开发团队,EVM链与Cosmos的Gateway
网站:https://evmos.org/
针对区块链scalability,新的多链生态叙事
解决痛点:不局限于现有架构,针对区块链scalability的新叙事
代表项目:Linera,Artela(A&T在孵化的Titan)等
项目简介:通过scalability技术创新,公共validator set的WASM多链生态L1
网站:https://linera.io/
四、Cosmos生态一级市场投资逻辑与融资建议
细分赛道:
上述因生态痛点存在结构性机会的赛道(下述排序不分先后):
Cosmos Liquid Staking解决方案
Trustless Liquid Staking解决方案
促进Cosmos资产流动性及资本效率的解决方案
针对跨链资产流动过程中杠杆问题的解决方案
为Cosmos公链早期建设提供共享安全的解决方案
Sandwiching MEV解决方案
承载Inter-chain Schedular作用的区块空间marketplace
实现ATOM 2.0愿景的先发优势链
促进Cosmos多链DAO间互促的解决方案
通过对Tendermint共识引擎的优化,以拓展Cosmos生态
针对区块链scalability,新的多链生态叙事
团队背景建议:
因为ATOM 2.0提案的否决,目前Cosmos对应用链团队的门槛仍较高,通过分析目前Cosmos头部公链团队背景,下述背景应用链团队会有优势成为未来Cosmos头部公链:
有过Cosmos或其他生态的成功crypto项目经验
团队有Tendermint背景或Tendermint官方团队背书
对区块链scalability有深刻理解及创新并有论文/社区提案支持(仅对infra项目)
融资建议:
对于亚洲团队,出海是最大挑战,可考虑:
将技术叙事落于笔头,海外社区发表并营造社区知名度
争取参与海外会作Speaker,公链官方渠道进行海外曝光
适当时机招募有过Cosmos社区经验的海外社区运营
联系A&T。A&T团队分布美国,欧洲,新加坡,中国,可提供大量海外优质资源。
五、结论
尽管ATOM 2.0的提案以阶段性失败结束,但提案本身的意义就在于对现有问题的正视与革新,是Cosmos生态积极自我进化的信号。分析提案的意义与争议,探寻信号的背后有怎样的痛点与机会,有助于我们更好地理解和建设应用链生态。
Cosmos生态整体受Crypto熊市影响显著小于其他alternative L1。Cosmos生态整体活力较好,随着Cosmos未来IBC链新陈代谢加大,预期Cosmos头部公链格局将发生变化,值得布局。
ATOM 2.0反映Cosmos痛点,存在结构性机会,A&T梳理相应细分潜力赛道及目前代表项目,以期望帮助Buidler探索方向,更好地建设生态。















